EasyManua.ls Logo

Sony DSC-W100 - Page 27

Sony DSC-W100
51 pages
Print Icon
To Next Page IconTo Next Page
To Next Page IconTo Next Page
To Previous Page IconTo Previous Page
To Previous Page IconTo Previous Page
Loading...
DSC-W100_L2
4-14
XX
C001
266
0
4.2
0.1
3.2
4.2
5
0
0.1 0
NO MARK:REC/PB MODE
C004
0.1u
D002
FT02P80TP
1u
C003
CY25BAJ-8F-T23
Q001
1
8
5
2
3
4
6
7
IC001
TPS65552RGTR
1
SW
2
SW
3
VCC
4
F_ON
5
N.C
6
I_PEAK
7
G_IGBT
8
N.C
9
XFULL
10
CHG
11
PGND
12
PGND
13
N.C
14
N.C
15
VBATT
16
N.C
17
HGND
33
R003
4.7M
R002
6.3V
22u
C002
LND020
XE_L
1M
R001
0.047u
C005
LND019
XE_H
LND017
LND018
1/10W
100k
R004
RR255L-400TE25
D003
0.01u
250V
C006
2.2uH
L001
LND011
LND010
LND009
LND014
LND008
LND005
LND012
LND007
LND003
LND006
LND013
LND004
LND002
LND001
T002
2
1
4
3
5
6
330V
C007
145uF
DOR5352
D004
1
2
3
4
5
6
XAF_LED
D_3.2V
STRB_CHG_CONT
ST_UNREG
ST_UNREG
ST_5V
ST_UNREG
STRB_CHG
STRB_ON
XSTRB_FULL
REG_GND
REG_GND
REG_GND
TRIGGER
TRIGGER_GND
REG_GND
10
11
13
6
14
12
4
3
8
5
9
1
7
2
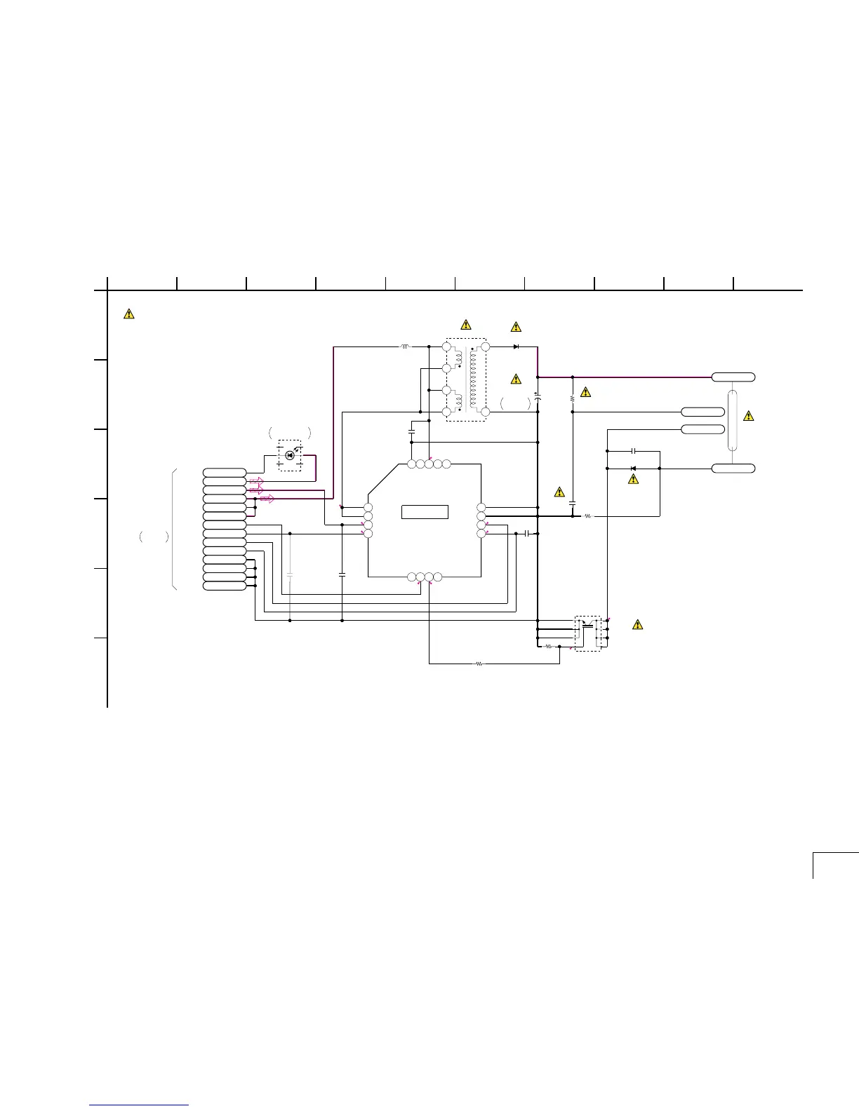
AF ILLUMINATOR
SELF-TIMER/
FLASH DRIVE
UNIT
FLASH
CHARGING
CAPACITOR
(7/7)
SY-154
Page 4-12
CN704
of Level 3
CHARGE CONTROL
FLASH CONTROL,
IC001
ST-146 FLEXIBLE BOARD
974
XX MARK:NO MOUNT
10
05
8
FLASH DRIVE
A
D
F
B
1
E
53
C
62
Refer to page 4-3 for mark 0.
ST-146

Related product manuals