EasyManua.ls Logo

Sony FD Trinitron KV-28LS35B - Page 34

Sony FD Trinitron KV-28LS35B
52 pages
Print Icon
To Next Page IconTo Next Page
To Next Page IconTo Next Page
To Previous Page IconTo Previous Page
To Previous Page IconTo Previous Page
Loading...
47
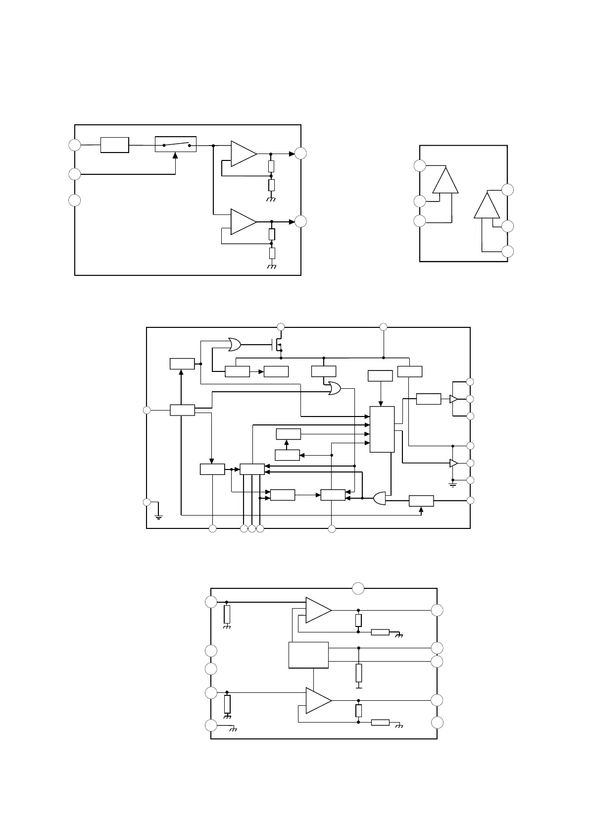
5-5 IC BLOCK DIAGRAMS
2
5
SW
3
1
4
Vref
-
-
+
+
GND
1
2
3
7
5
-
+
-
+
6
4 3 2
6
7
1
5
Vsense
Remote
DVLD
Internal
OFF
Latch
Centre
Osc
SS
F/B
Timer
TSD
OCP
Control
Logic
Level
Shift
Sel=34v
ref 5v
15v/8v
Driver
Reg. 10v
18
8
14
16
15
10
12
11
9
A BOARD IC604 BA41W12ST-V5
A BOARD IC401/IC531 LM393DT
A BOARD IC601 MCZ3001D
A BOARD IC1201 TDA7497
9
8
11
5
Pwr Gnd
MUTE/STBY
PROTECTION
14
7
Sgn Gnd
1
+
-
+
-
10
60K
12
15
13
Pwr
Gnd
Vss

Related product manuals