EasyManua.ls Logo

Sony HVR-M10E - Page 85

Sony HVR-M10E
329 pages
Print Icon
To Next Page IconTo Next Page
To Next Page IconTo Next Page
To Previous Page IconTo Previous Page
To Previous Page IconTo Previous Page
Loading...
HVR-M10C/M10E/M10J/M10N/M10P/M10U
4-91 4-92
A
B
C
D
12345
16
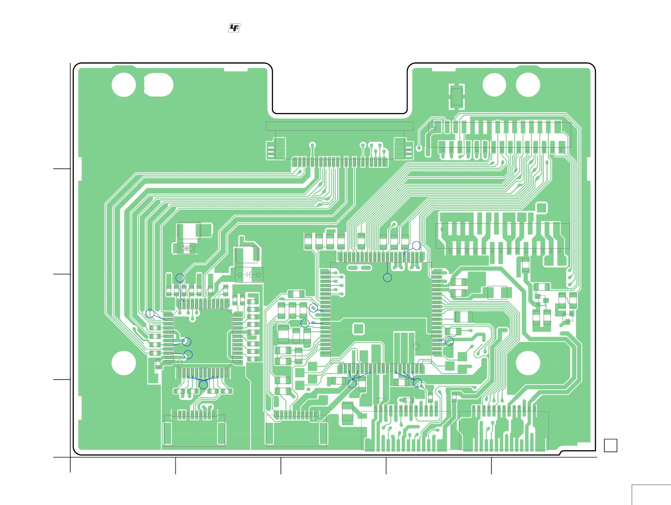
MR-048 BOARD(SIDE A)
11
1-864-125-
CN201
CN202 CN203
CL0201 CL0202
CL0203
CL0204
CL0205
CL0206
CL0207
C0201
C0202
C0205
Q0201
Q0202
IC201
R0201
R0202
R0204
C0232
R0210
R0214
R0217
R0218
L0101
L0102
R0223
R0227
R0229
R0230
R0231
R0232
R0234
R0235
R116
CN102
CN103
CN104
CN0101
C0101
C0102
C0103
C0104
C0108
C0109
C0110
C0111
C0112
C0113
R0101
R0102
R0103
R0104
R0105
R0106
R0107
R0108
R0109
IC0101
R0110
R0111
R0112
R0113
R0114
R0115
R0117
R0118
L0202
LND101
LND102
LND103
LND104
TP0201
C0206
C0209
C0212
C0217
C0221
C0222
C0225
C0227
C0229
C0231
C0233
C0234
C0235
C0236
C0237
C0238
C0240
C0241
L0201
+
P
A
+
1
10
1
10
1
5
12
10
36
25
48
45
13
15
37
24
20
30
35
40
1
2
26
26
27
1
2
27
1
5
20
10
15
21
2530
35
40
41
45
50
55
65
70 75
60
61
80
1
22
1
2
29
30
1
2
1
23
1
2
3
27
28
2
4
5
1
3
9
10
11
12
6
7
8
For Schematic Diagram
Refer to page 4-77 for printed wiring board.
: Uses unleaded solder.
MR-048
Ref. No.; 70,000 Series.

Table of Contents

Related product manuals