EasyManua.ls Logo

Sony RM-B750 - Page 60

Sony RM-B750
94 pages
Print Icon
To Next Page IconTo Next Page
To Next Page IconTo Next Page
To Previous Page IconTo Previous Page
To Previous Page IconTo Previous Page
Loading...
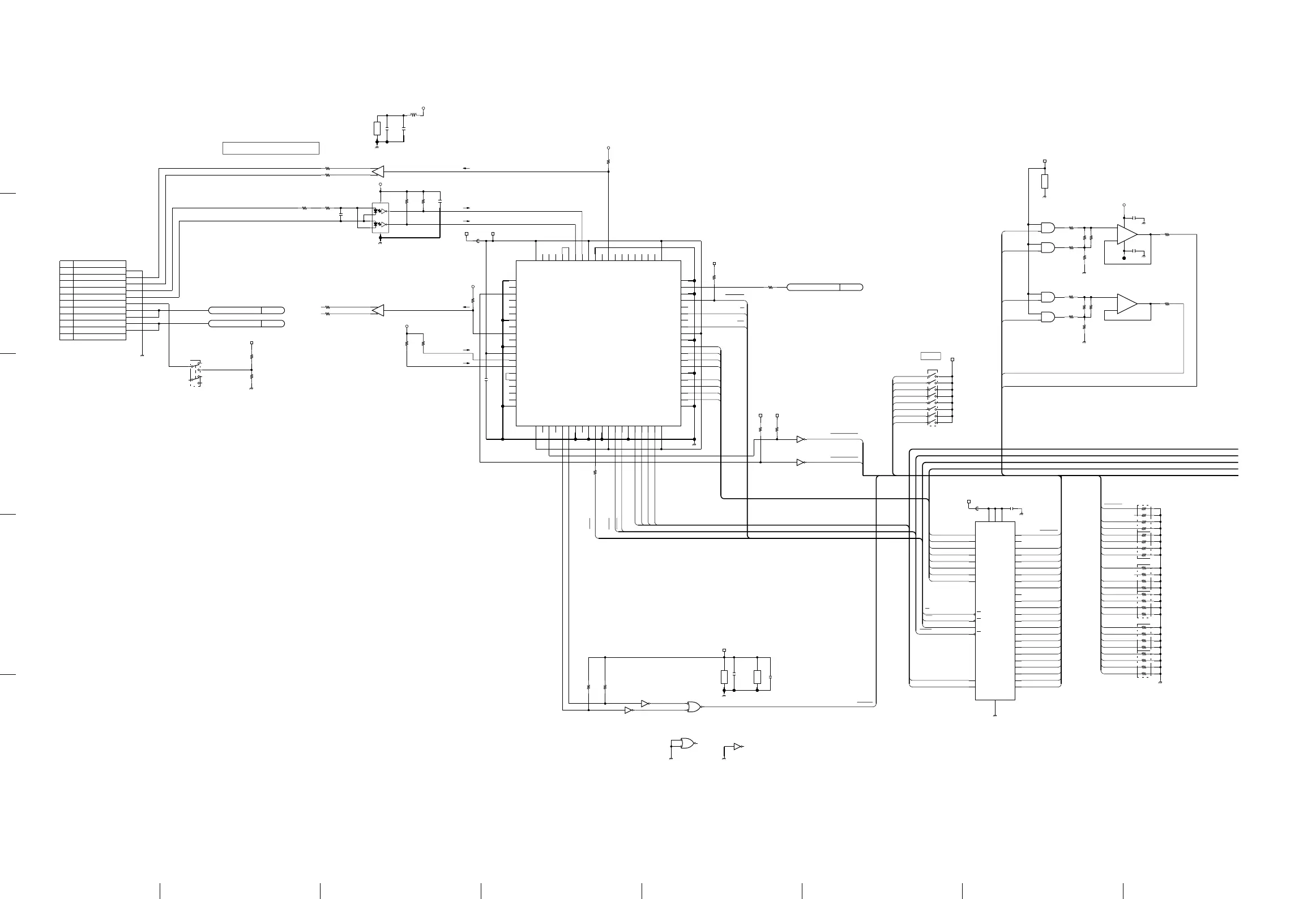
6-6 (b)
RM-B750
6-6 (b)
2
3
4
5
ABCDEFGH
1
MPU-124 (3/3)
SUFFIX: -21
MPU-124 (3/3)
SUFFIX: -21
FB4
74VHC04MTCX
IC214
(7/7)
7
GND
14
VCC
HCPL-0630-500
PH201
1
7
2
8
VCC
5
GND
6
4
3
SN75158PSR
(2/3)
IC207
5
6
7
+5V
0.1uF
25V
C209
10
R201
10k
R218
100k
RB202
12
34
56
78
10k
R214
10k
R217
+3.3V
0.1uF
25V
C203
+3.3V-2
+3.3V-2
TC7WH08FU(TE12R)
IC215 (1/3)
1
2
7
18MHz
001-D2,002-AA1,002-T1,003-V2
TC7WH08FU(TE12R)
IC215 (2/3)
5
6
3
+3.3V
10k
R212
10
R205
CXD9093R
IC201
VSS9
60
VSS1
1
VDD2
21
D0
2
D1
3
D2
4
D3
5
VSS2
6
D4
7
D5
8
D6
9
D7
10
VSS3
11
VDD1
12
VSS5
20
XWR
13
NC
14
XRD
15
TEST
16
XWAIT
17
VSS4
18
CLK
19
TVDA
29
NTVDA
30
VSS6
31
VDD3
32
XRVDA
33
RVDA
34
TCLKA
38
BCLKA
39
VDD4
40
TOUT0
22
TOUT1
23
TOUT2
24
TOUT3
25
TEB
26
TIN
27
BTVDA
28
XCTSA
35
XRTSA
36
BRVDA
37
BCLKB
59
TCLKB
58
BRVDB
57
XRTSB
56
XCTSB
55
RVDB
54
XRVDB
53
VDD5
52
VSS8
51
NTVDB
50
TVDB
49
VSS7
41
BREAKA
42
CABLEA
43
PACKETA
44
TDI
45
TMS
46
TCK
47
BTVDB
48
XRESET
70
RESET
69
TDO
68
TRST
67
INTB
66
INTA
65
PACKETB
64
CABLEB
63
BREAKB
62
VDD6
61
VSS10
71
VDD7
72
XCSA
73
XCSB
74
VSS11
75
A0
76
A1
77
A2
78
A3
79
VDD8
80
6.8k
R207
74VHC04MTCX
IC214 (4/7)
9
8
0.1uF
25V
C207
10k
R211
74VHC04MTCX
IC214 (2/7)
3
4
120
R203
SN75158PSR
(1/3)IC207
3
2
1
74VHC04MTCX
IC214 (1/7)
1
2
100k
RB205
12
34
56
78
2.2k
R213
+3.3V
+5V
100k
RB201
12
34
56
78
FB5
GND
100k
RB204
12
34
56
78
10k
R215
74VHC04MTCX
IC214 (3/7)
5
6
C210
0.1uF
SN75158PSR
(3/3)IC207
4
GND
8
VCC
GND
6.8k
R209
6.8k
R208
74VHC04MTCX
IC214 (6/7)
13
12
+5V
S201
12
34
56
78
910
11 12
13 14
15 16
33pF
C201
+5V
0.1uF
25V
C208
+3.3V
+3.3V-2
6.8k
R210
10
R249
10
R202
10k
R216
10
R204
TC7WH08FU(TE12R)
IC215 (3/3)
4
GND
8
VCC
0.1uF
25V
C205
+3.3V-2
100k
RB203
12
34
56
78
+5V
100
R250
NM
GND
100
R251
CN201
1
2
3
4
5
6
7
8
9
10
11
12
+3.3V
GND
UNREG(+)
002-AB9
UNREG(-)
002-AB9
74VHC08MTCX
IC217
(1/5)
1
2
3
74VHC08MTCX
IC217
(2/5)
4
5
6
74VHC08MTCX
IC217
(3/5)
9
10
8
74VHC08MTCX
IC217
(4/5)
12
13
11
74VHC08MTCX
IC217 (5/5)
7
GND
14
VCC
+3.3V
GND
0.1uF
C226
GND
-5V
+5V
C227
0.1uF
25V
100
R254
100
R255
22k
R256
22k
R257
22k
R258
22k
R259
22k
R260
22k
R261
22k
R262
22k
R263
22k
R264
22k
R265
GND
GND
100k
RB212
12
34
56
78
NJM2904V(TE2)
IC218
(1/2)
+
3
-
2
4
1
8
NJM2904V(TE2)
IC218
(2/2)
+
5
-
6
7
10
R266
S206
1
2
3
4
5
6
100uH
L201
22uF
C204
MSM82C55A-2GS
IC202
D7
25
PA7
35
RD
44
WR
34
GND
2
D5
27
D2
30
D1
31
D0
32
VCC1
17
D4
28
D3
29
D6
26
PA6
36
PA5
37
PA4
38
PA3
40
PA2
41
PA1
42
PA0
43
PC7
5
PC6
6
PC5
7
PC4
8
PC3
13
PC2
11
PC1
10
PC0
9
PB7
23
PB6
21
PB5
20
PB4
19
PB3
18
PB2
16
CS
1
RESET
33
A1
3
A0
4
PB1
15
PB0
14
VCC2
24
VCC3
39
DIPSW5
DIPSW3
WRL
COM_1
A0
B2
A1
WRL
D0
D2
B4
D3
DIPSW1
D5
D7
D6
BUZZER4
A3
COM_WAIT
BUZZER0
RD
DIPSW1
DIPSW0
D0
D6
RESET
DIPSW1
COM_CLK
BUZZER4
COM0_CONNECT
BUZZER2
DIPSW6
RESET
D5
DIPSW7
DIPSW7
DIPSW3
D2
D4
COM_INT
D7
DIPSW4
BUZZER3
DIPSW0
DIPSW4
DIPSW4
B1
A1
BUZZER_ON
D1
BUZZER5
D1
RD
DIPSW5
COM_0
DIPSW7
BUZZER3
DIPSW6
BUZZER1
DIPSW3
BUZZER5
PIO_0
COM1_CONNECT
BUZZER_ON
D3
DIPSW2
DIPSW5
BUZZER1
D4
BUZZER2
DIPSW6
DIPSW0
DIPSW2
BUZZER0
A2
A0
DIPSW2
BL1_1
BL1_0
BL2_1
BL2_0
BL1_0
BL1_1
BL2_0
BL2_1
BL1_0
BL1_1
BL2_0
BL2_1BL_CHECK
BL_CHECK
LED_ON1
LED_ON2
LED_ON1
LED_ON2
BLIGHT_CONT2
BLIGHT_CONT1
Communication
RVD
from REAR PANEL
IN
OUT
OUT
TVD
RVD
RVD
DIPSW
RVD
TVD
RM-PANEL-COM-RC(y)-in
PANEL-GND
RM-PANEL-COM-RC(x)-in
RM-PANEL-UNREG_30V
(SPARE)
(SPARE)
RM-PANEL-UNREG_30V
RM-PANEL-COM-TR(x)-out
RM-PANEL-COM-TR(y)-out
RM-PANEL-ID
RM-PANEL-UNREG-GND
RM-PANEL-UNREG-GND

Other manuals for Sony RM-B750

Related product manuals