EasyManua.ls Logo

Sony RM-B750 - Page 74

Sony RM-B750
94 pages
Print Icon
To Next Page IconTo Next Page
To Next Page IconTo Next Page
To Previous Page IconTo Previous Page
To Previous Page IconTo Previous Page
Loading...
RM-B750
6-14 (b)6-14 (b)
2
3
4
5
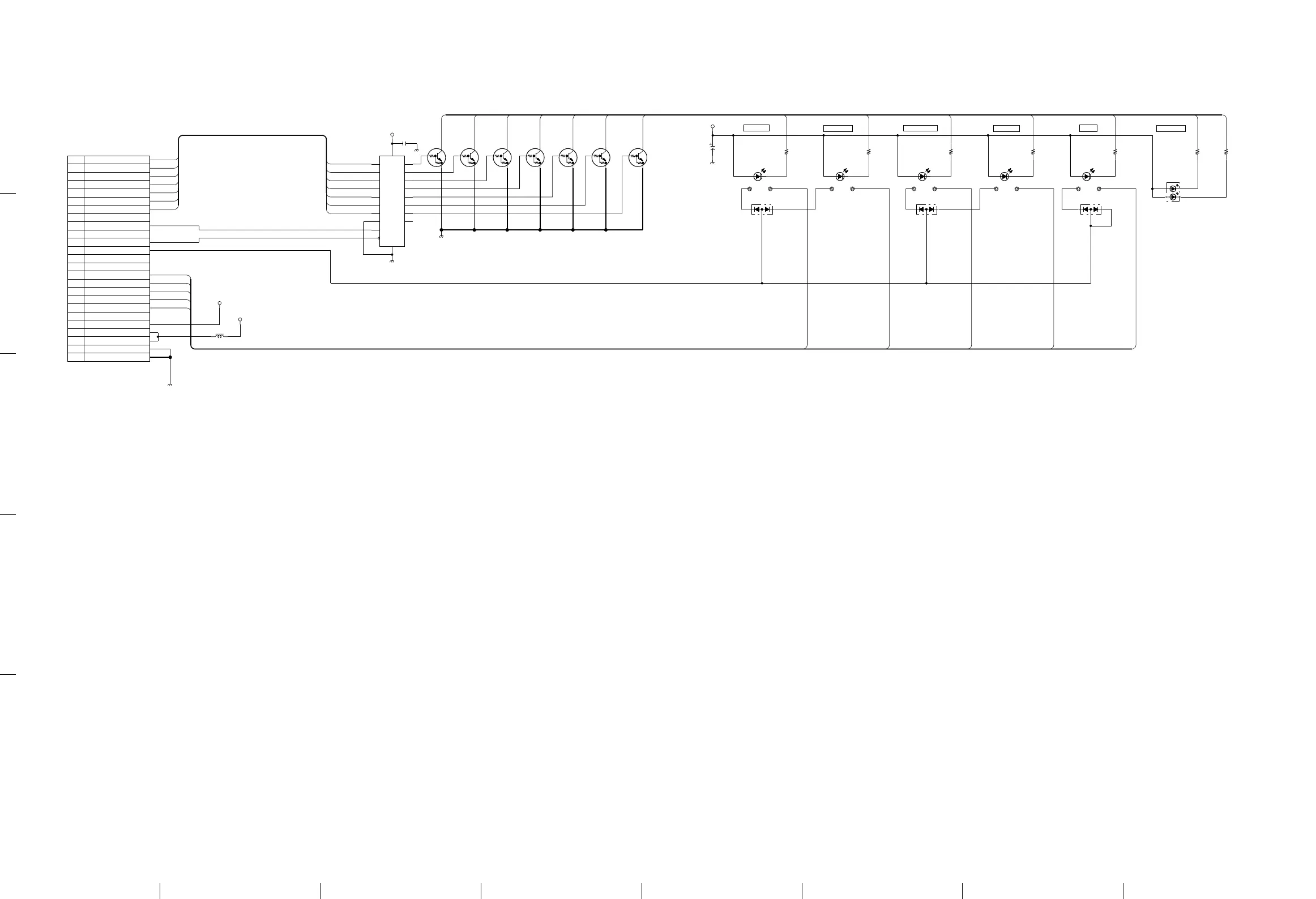
ABCDEFGH
1
LED-389
SUFFIX: -12
LED-389
SUFFIX: -12
D2
DAP222-TL
1
23
Q5
DTC123JE-TL
R5
68
CN1
1
2
3
4
5
6
7
8
9
10
11
12
13
14
15
16
17
18
19
20
21
22
23
24
25
IC1
74VHC573MTCX
2
D1
3
D2
4
D3
5
D4
6
D5
7
D6
8
D7
1
OC
11
C
9
D8
10
GND
12
Q8
13
Q7
14
Q6
15
Q5
16
Q4
17
Q3
18
Q2
19
Q1
20
VCC
R2
68
CL8CL2
CL-190Y-CD-T
D4
CL4
R4
68
GND
GND
CL-190Y-CD-T
D6
D5
DAP222-TL
1
23
CL9
Q1
DTC123JE-TL
+5V
6.3V
47uF
C2
Q3
DTC123JE-TL
+5V
Q2
DTC123JE-TL
GND
CL3 CL10
CL-190D-CD-T
D3
D8
DAP222-TL
1
23
+5V-1
CL5CL1 CL7
GND
CL6
GND
+5V-1
R1
68
C1
0.1uF
Q4
DTC123JE-TL
R3
68
Q6
DTC123JE-TL
R6
220
Q7
DTC123JE-TL
R7
220
R
G
SML-020MLTT87
D9
21
43
CL-190Y-CD-T
D7
CL-190Y-CD-T
D1
47uH
L1
LEDOUT4
LP030
LEDOUT0
LP031
SDIN1
LP033
SDIN3
LP034
LEDOUT2
LEDOUT3
LP031
LEDOUT1
BD
SDIN1
SDIN0
LEDOUT3
LP034
SDIN4
SDIN2
LP032
LEDOUT2
LP032
LP030
LEDOUT4
SWAD0
LP033
SDIN2
SDIN0
SDIN3
SDIN4
LEDOUT0
LEDOUT1
LEDOUT5
LEDOUT5
LP035
LP035
LP036
LEDOUT6
LEDOUT6
LP036
MAINTENANCE
SCENE
PAINTMonitor
FUNCTION
LEDOUT 0
SDIN 2
LEDOUT 2
SDIN 0
+5V(LED)
LEDOUT 4
LPAD 3
SWAD 3
GND
LEDOUT 1
SDIN 4
+5V
SDIN 3
LEDOUT 3
GND
PWM2
+5V(LED)
SDIN 1
LEDOUT 5
LEDOUT 6
LEDOUT 7
ALARM
LED-389
BOARD NO. 1-685-851-12
RM-B750_LED-389_012_1

Other manuals for Sony RM-B750

Related product manuals