EasyManua.ls Logo

Sony RMT-835 - MD-104 (6;8)

Sony RMT-835
128 pages
Print Icon
To Next Page IconTo Next Page
To Next Page IconTo Next Page
To Previous Page IconTo Previous Page
To Previous Page IconTo Previous Page
Loading...
DCR-DVD91E/DVD101/DVD101E
15 16
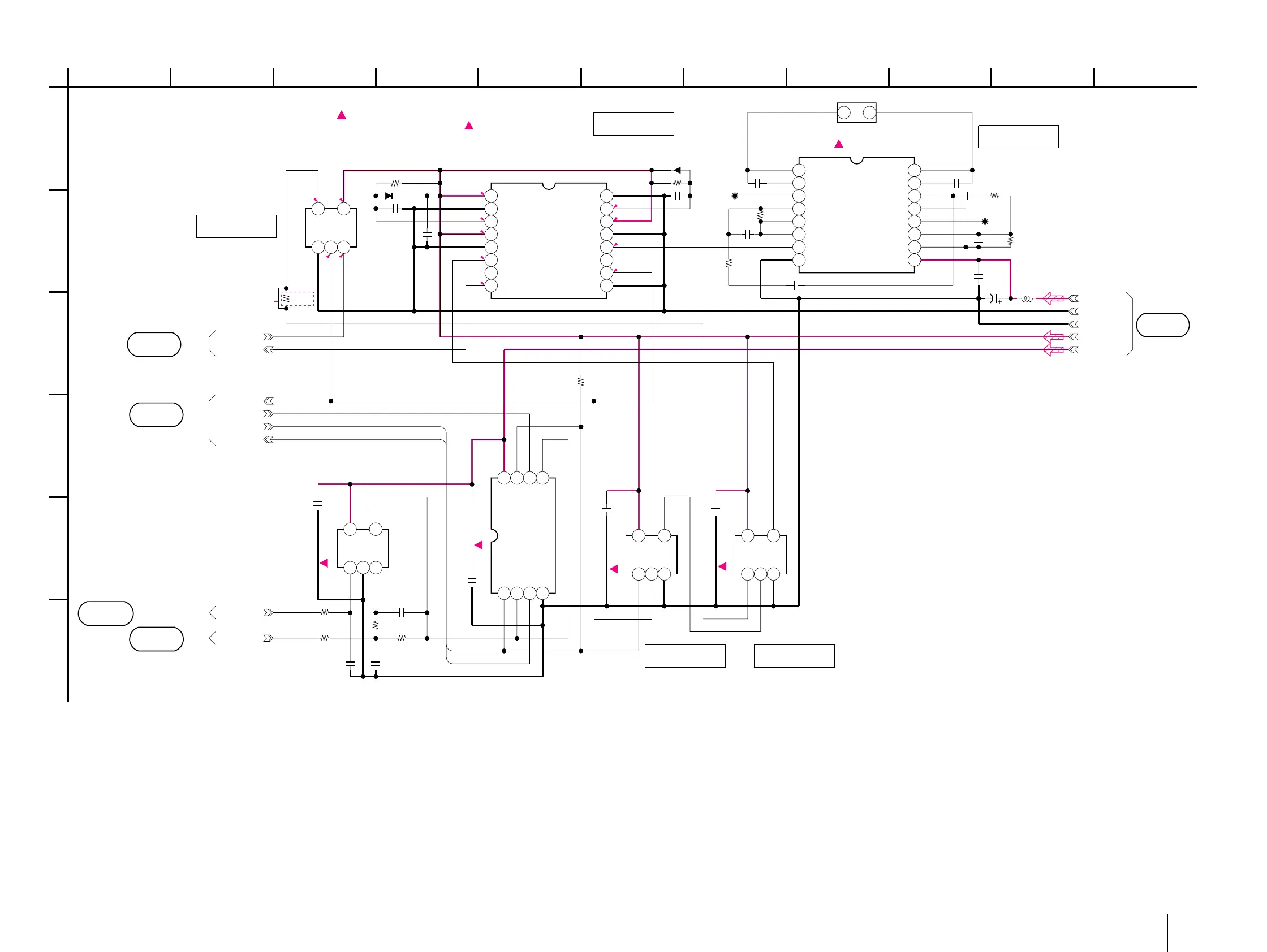
MD-104 (6/8)
AGND B
VCCOUT
1.3
2.8
2.8
2.8
2.8
2.7
2.8
2.8
2.8
2.7
2.8
2.8
2.8
NO MARK:REC/PB MODE
:Voltage measurement of the IC
and the Transistors with mark,is
not possible.
D_2.8V
D_A_GND
6.3V
10u
P
C4821
A_2.8V
10uH
L4801
D4802
MA728-(K8).S0
B
C4803
0.1u
XSHK_M
R4806
470k
B
C4806
0.1u
R4801
(-13)
(-14)
0
B
C4804
0.1u
TC7SZ32FU(TE85R)
IC4801
123
45
D4801
MA728-(K8).S0
R4803
150k
TC74HC4538AFT(EL)
IC4803
1
1T1
2
1T2
3
X1CD
4
1A
5
X1B
6
1Q
7
X1Q
8
GND
9
X2Q
10
2Q
11
X2B
12
2A
13
X2CD
14
2T2
15
2T1
16
VCC
TA75S01F(TE85R)
IC4804
123
45
TA75W393FU-TE12R
IC4805
1
OUT1
2
IN1(-)
3
IN1(+)
4
GND
5
IN2(+)
6
IN2(-)
7
OUT2
8
VCC
TC7SZ32FU(TE85R)
IC4806
123
45
TC7SZ08FU(TE85R)
IC4807
123
45
DRV_A_4.6V
VRD
TEST_FE0
B
0.01u
C4811
1k
R4809
100k
R4810
FLGB
B
0.1u
C4815
B
0.1u
C4816
B
0.1u
C4814
B
0.1u
C4813
22k
R4811
22k
R4813
B
330p
C4812
100k
R4812
B
0.0033u
C4817
SNS_F_CMP
0.1u
B
C4819
2200p
B
C4809
0.47u
B
C4820
SE4802
1
2
0.47u
B
C4810
0.001u
B
C4808
470k
R4805
2200
R4814
JL4802
TB6066FNG(EL)
IC4808
1
SIA
2
SOA
3
VR
4
A3I
5
A3O
6
CMI
7
CMO
8
GND
9
VCC
10
A1O
11
A1I
12
A2O
13
A2I
14
DO
15
SOB
16
SIB
2200
R4815
470k
R4808
REG_GND
JL4803
390p
CH
C4802
390p
CH
C4822
XSHK_F_COP
SNK_F_CMP2
FLGA
1
A
SNK_F_CMP2
SNK_F_CMP2
XSHK_F_COP
XSHK_F_COP
PKGS-45LD-R
SHOCK SENSOR(SHOCK BLOCK)
XX MARK:NO MOUNT
MD-104 BOARD(6/8)
16
SHOCK SENSOR
IC4808
IC4803
MMV
IC4801
OR GATE
FOCUS SHOCK DETECTOR
IC4804 IC4807
@m25
(2/8)
@m26
(4/8)
@m05
(2/8)
(3/8)
(4/8)
(7/8)
(1/8)
@m08
(1/8)
(7/8)
@m28
(8/8)
25
E
3
F
4
C
9
D
B
8117610
-
(-13):Board suffix No.
(-14):Board suffix No.

Table of Contents

Related product manuals