EasyManua.ls Logo

Sony SA-WCT291 - Schematic Diagrams

Sony SA-WCT291
42 pages
Print Icon
To Next Page IconTo Next Page
To Next Page IconTo Next Page
To Previous Page IconTo Previous Page
To Previous Page IconTo Previous Page
Loading...
HT-CT290/CT291
HT-CT290/CT291
3232
1
A
B
C
D
E
F
G
H
I
J
K
2 3 4 5 6 7 8 9 10 11 12 13 14 15 16 17
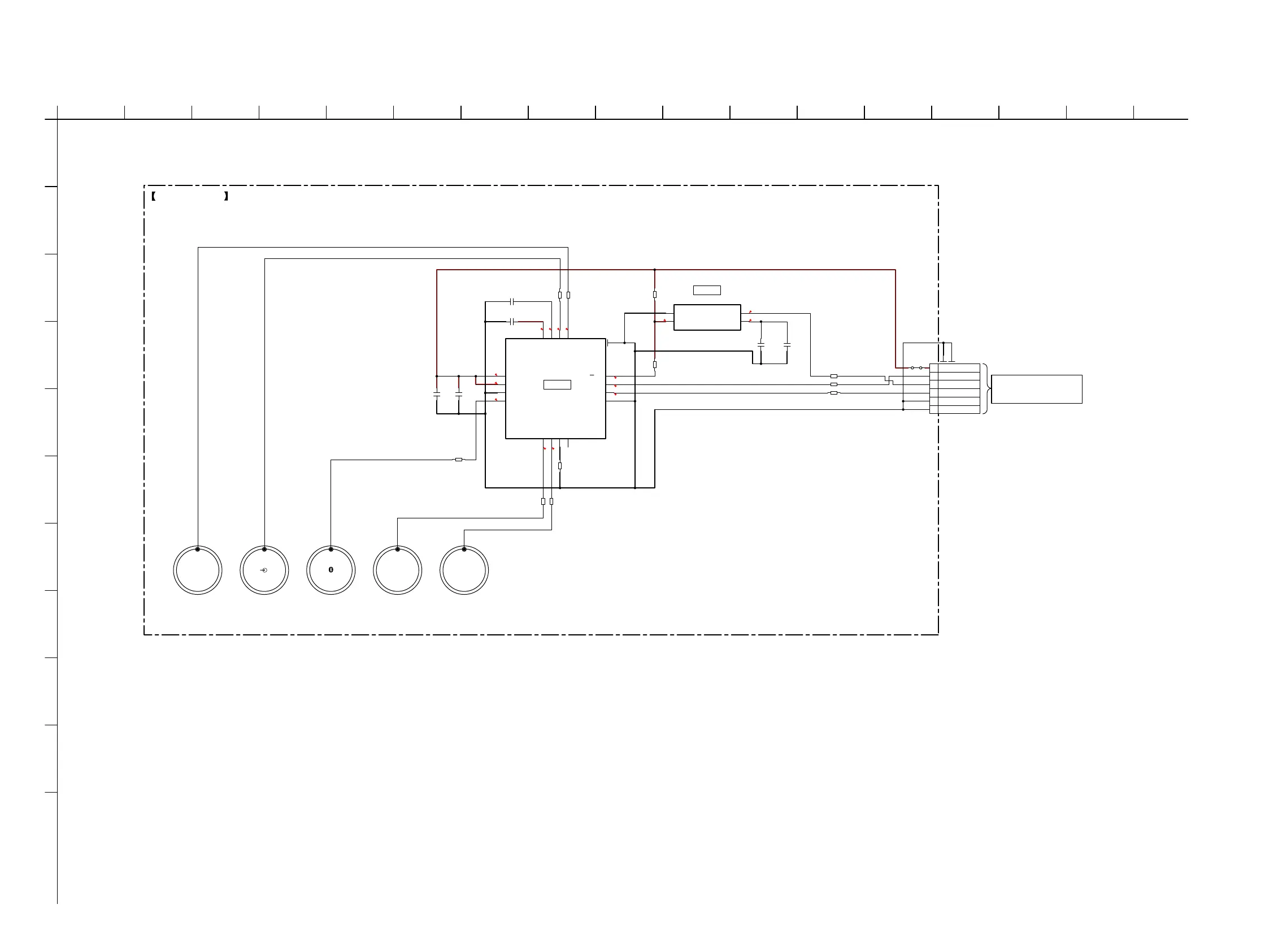
TOUCH BOARD
0
JC4001
DISP CHUKEI BOARD
CN5003
3
1.7
3.4
1.8 1.3 0 0
3.3
3.3
0
0
3.3
3.3
3.3
0
C4000
0.0022u
C4002
1u
C4003
0.1u
C4001
0.1u
6P
CN4001
1GND
2GND
3TS_DATA
4 TS_INT
5TS_CLK
6 UNSW3.3V
JL4003 JL4002 JL4001JL4004
R4002 22
R4001 22
R4000 22
R4009
560
R4008
560
R4007
560
R4005
560
1
CS0/PS0
2
CS1/PS1
3
CMOD
4
VCC
8
CS4/GPO0
9
CS5/GPO1
13
CS3
14
I2C_SDA
15
I2C_SCL
16
HI/BUZ
6
VDD
7
VSS
5
VDDIO
10
CS6/GPO2
11
CS7/GPO3/SH
12
CS2/GUARD
17
R4010
560
1
GND
2
VDD
3
CD
4
OUT
R4013
22
R4014
5.6k
C4004
0.0047u
C4005
0.0047u
JL4005
IC4002
PST8429UL
VOLTAGE DETECT
IC4002
IC4001
CY8CMBR3108-LQXIT
TOUCH KEY
CONTROLLER
IC4001
+
-
1
R4003
0
5-9. SCHEMATIC DIAGRAM - TOUCH Board - • See page 34 for IC Block Diagrams. • See page 34 for IC Pin Function Description.

Related product manuals