EasyManua.ls Logo

Sony STR-DA2000ES - 6 Diagrams; Block Diagram - AUDIO (ANALOG) (1;2) Section

Sony STR-DA2000ES
158 pages
Print Icon
To Next Page IconTo Next Page
To Next Page IconTo Next Page
To Previous Page IconTo Previous Page
To Previous Page IconTo Previous Page
Loading...
STR-DA2000ES/DB2000
1616
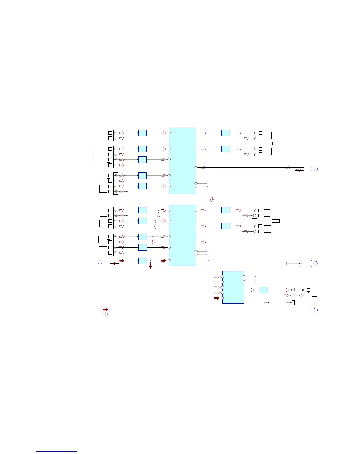
6-1. BLOCK DIAGRAM – AUDIO (ANALOG) (1/2) Section –
SECTION 6
DIAGRAMS
TAPE
AUDIO
IN
DVD
AUDIO
IN
MD/DAT
AUDIO
IN
J606 (1/2)
BUFFER
IC615
BUFFER
IC613
R-CH
R-CH
R-CHTU-R
TU-L
INPUT SELECT
IC201
(STR-DA2000ES)
A
(Page 18)
L
R
L
R
ANALOG
VIDEO
J1091 (1/2)
BUFFER
IC622
R-CH
L
R
VIDEO 3
INPUT
AUDIO
J608 (1/2)
BUFFER
IC621
BUFFER
IC619
R-CH
R-CH
L
R
L
R
VIDEO 1
AUDIO
IN
VIDEO 2
AUDIO
IN
J607 (1/2)
BUFFER
IC617
BUFFER
IC616
R-CH
R-CH
L
R
L
R
TV/SAT
AUDIO
IN
INPUT SELECT
IC151
19 VIDEO3
21 VIDEO1
24 VIDEO2
26 DVD/LD
27 TV/DBS
25V2 OUT
BUFFER
IC618
J607 (2/2)
R-CH
22V1 OUT
BUFFER
IC620
J608 (2/2)
R-CH
VIDEO 2
AUDIO
OUT
VIDEO 1
AUDIO
OUT
L
R
L
R
15DAT
14CLK
16LAT
DATA
CLK
LAT-F
15DAT
14CLK
16LAT
DATA
CLK
LAT-F
2CH-L
17COM OUT
2CH-RR-CH
B
(Page 17)
VIDEO
ANALOG
PHONO
AUDIO
IN
CD/SACD
AUDIO
IN
L
J605 (1/2)
EQ AMP
IC301
BUFFER
IC611
BUFFER
IC604
R-CH
R-CH
R
L
R
27 CD
23 PHONO
19 TAPE
21 MD
25 TUNER
17COM OUT
MD/DAT
AUDIO
OUT
20TAPE OUT
TAPE
AUDIO
OUT
BUFFER
IC614
J605 (2/2)
R-CH
L
R
22MD OUT
BUFFER
IC612
J606 (2/2)
R-CH
L
R
19 SORCE
INPUT SELECT
IC171
21 TAPE
23 MD
27 CD
25 TUNER
15DAT
14CLK
16LAT
DATA
CLK
LAT-F
17COM OUT
R-CH
J609 (1/2)
RY641
2ND-RY
D
(Page 18)
2ND
ZONE
OUT
L
R
BUFFER
IC641
RELAY DRIVE
Q631, 632, 641, 2604
(Page 18)
C
DATA
CLK
DATA
CLK
LAT-F
LAT-F
• SIGNAL PATH
• R-CH is omitted due to same as L-CH.
: TUNER
: AUDIO (ANALOG)

Table of Contents

Related product manuals