EasyManua.ls Logo

Sony TRINITRON BVM-14M4DJ - On-Screen Menu Configuration; Using On-Screen Menus

Sony TRINITRON BVM-14M4DJ
38 pages
Print Icon
To Next Page IconTo Next Page
To Next Page IconTo Next Page
To Previous Page IconTo Previous Page
To Previous Page IconTo Previous Page
Loading...
2/01-15_BVM-14M4DE 3-860-496-01 (1) (J/E)
8(E)
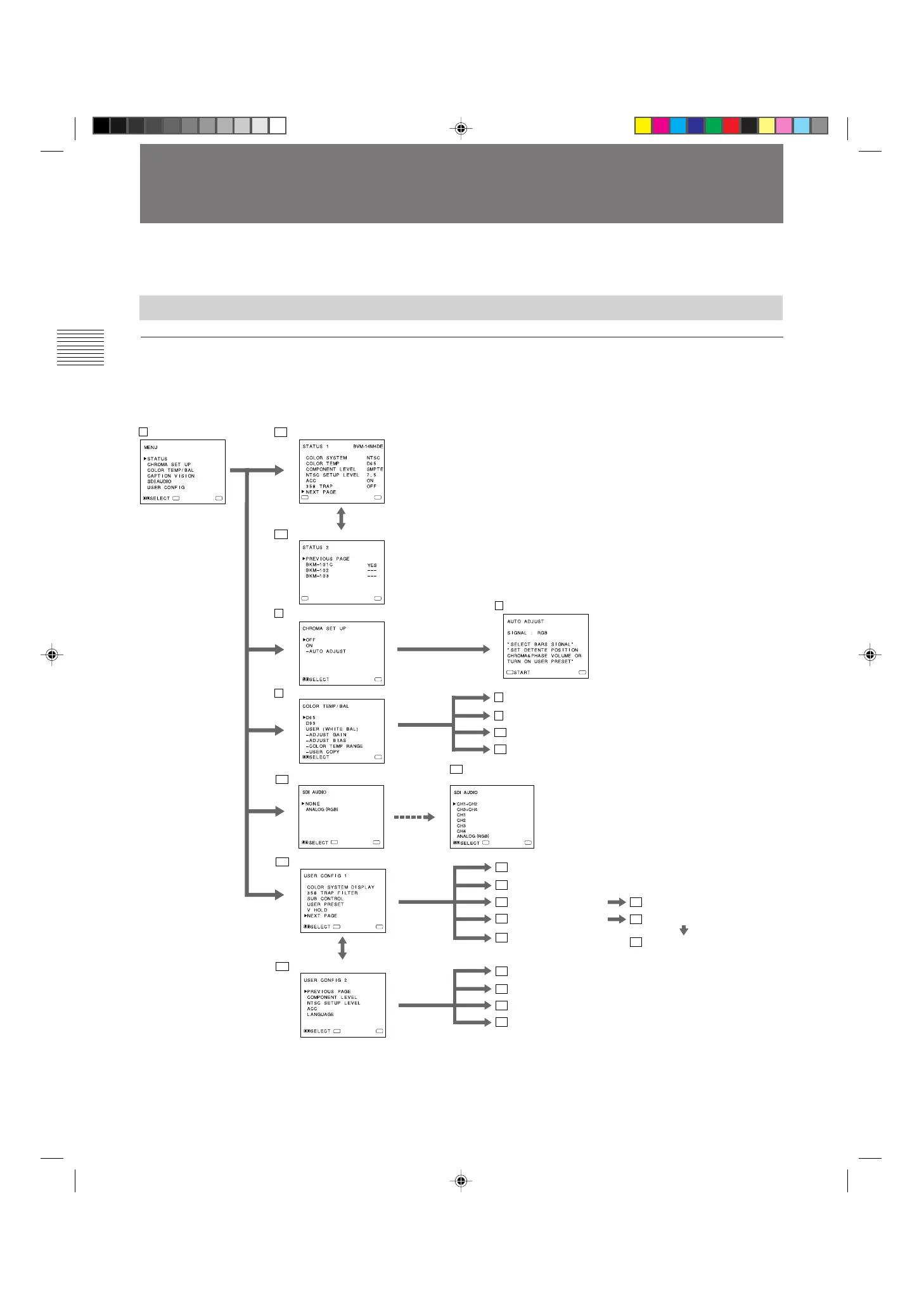
On-screen menu tree-chart
Using On-Screen Menus
On-Screen Menu Configuration
Main menu
You can enter another menu such as status menu or setting
menu.
Status menu
You can confirm the current settings.
Setting menu
You can select an item or enter an adjustment screen on this
menu by using the >/+, ./– and ENTER/SELECT buttons.
Adjustment screen
You can make adjustments on this screen. The adjustments
you made remain unchanged until next change even if you
turn off the power.
1) As the Component SDI Kit BKM-101C is built in this
unit, the item of BKM-101C always appears YES .
You can make various settings and adjustments of the
monitor using the on-screen menus.
.........................................................................................................................................................................................................
ENTER
MENU
ENTER
MENU
ENTER
MENU
ENTER
MENU
ENTER
MENU
MENU
MENU
MENU
1 Main menu 2a STATUS 1 menu
2b STATUS 2 menu
1)
3 CHROMA SET UP menu
4 COLOR TEMP/BAL menu
6a USER CONFIG 1 menu
6b USER CONFIG 2 menu
7 AUTO ADJUST screen
8 ADJUST GAIN screen
9 ADJUST BIAS screen
10 COLOR TEMP RANGE menu
11 USER COPY menu
12 COLOR SYSTEM DISPLAY menu
13 358 TRAP FILTER menu
14 SUB CONTROL menu
16 USER PRESET menu
19 V HOLD screen
17 PRESET ADJUST menu
15 SUB CONTROL screen
18 PRESET ADJUST screen
20 COMPONENT LEVEL menu
21 NTSC SETUP LEVEL menu
22 ACC menu
23 LANGUAGE menu
ENTER
ENTER
MENU
ENTER
MENU
5a SDI AUDIO menu
5b SDI AUDIO menu
(when the BKM-102 is installed)

Other manuals for Sony TRINITRON BVM-14M4DJ

Related product manuals