EasyManua.ls Logo

Sony Trinitron PVM-14M2MDJ - Using On-Screen Menus; Menu Configuration Flowchart; Main Menu Options; User Service Mode Menus

Sony Trinitron PVM-14M2MDJ
Print Icon
To Next Page IconTo Next Page
To Next Page IconTo Next Page
To Previous Page IconTo Previous Page
To Previous Page IconTo Previous Page
Loading...
29
Using On-Screen Menus
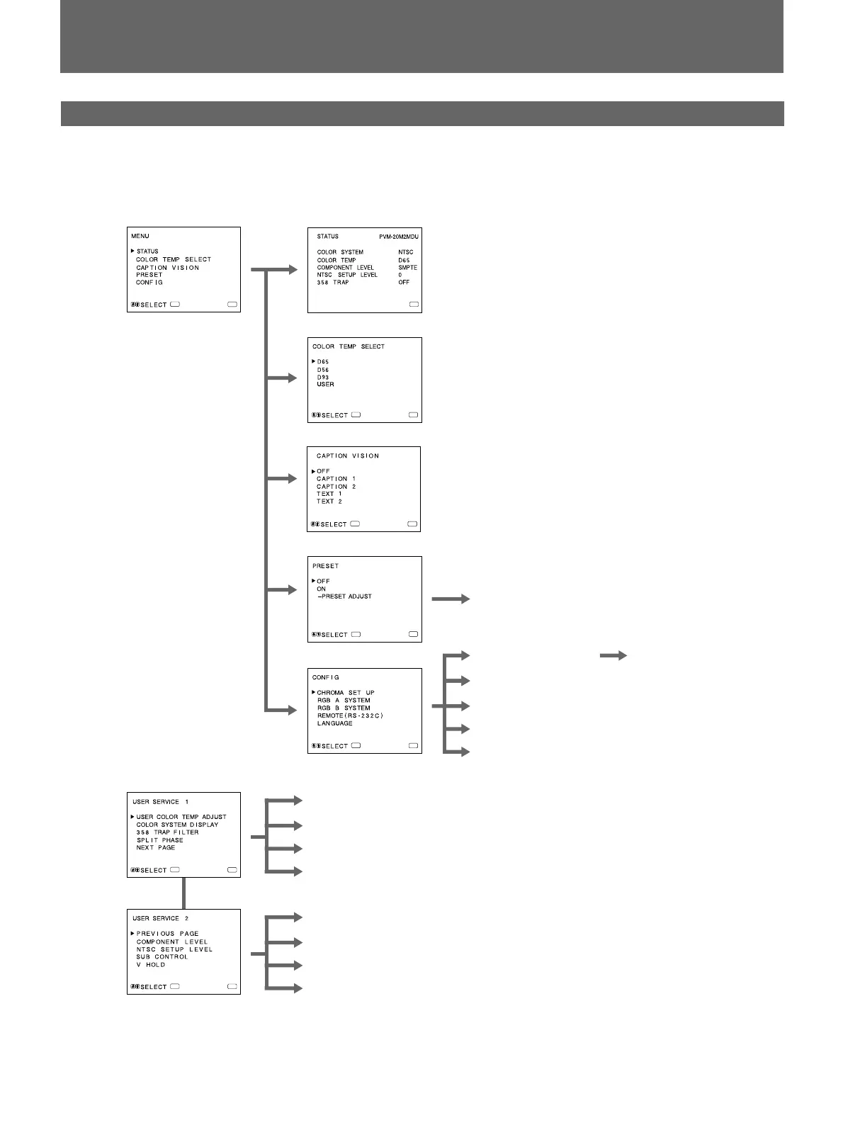
Menu Configuration
The flow chart shows the different levels of on-screen
menus that you can use to make various adjustments and
settings.
For details of each menu, see pages 30 to 32.
c
1) CAPTION VISION in the Main menu is designed for an exclusive use with the PVM-20M2MDU and 14M2MDU
models.
..........................................................................................................................................................................................................
1 Main menu
2 STATUS menu
4 CAPTION VISION menu
1)
6 CONFIG menu
5 PRESET menu
7 PRESET ADJUST screen
8 CHROMA SET UP menu
9 RGB A SYSTEM menu
RGB B SYSTEM menu
REMOTE (RS-232C) menu
!™ LANGUAGE menu
AUTO ADJUST screen
ENTER
MENU
ENTER
MENU
MENU
ENTER
MENU
ENTER
ENTER
MENU
ENTER
MENU
ENTER
MENU
MENU
!• COMPONENT LEVEL menu
USER COLOR TEMP ADJUST menu
!∞ COLOR SYSTEM DISPLAY menu
358 TRAP FILTER menu
SPLIT PHASE menu
NTSC SETUP LEVEL menu
SUB CONTROL screen
V HOLD screen
User Service Mode
3 COLOR TEMP SELECT menu

Table of Contents

Related product manuals