EasyManua.ls Logo

Sony Trinitron PVM-20M4A - Uso de Menús en Pantalla; Configuración de Menús en Pantalla

Sony Trinitron PVM-20M4A
56 pages
Print Icon
To Next Page IconTo Next Page
To Next Page IconTo Next Page
To Previous Page IconTo Previous Page
To Previous Page IconTo Previous Page
Loading...
46
Uso de menús en pantalla
El monitor puede configurarse y ajustarse de varias maneras con los menús en pantalla.
Configuración de menús en pantalla
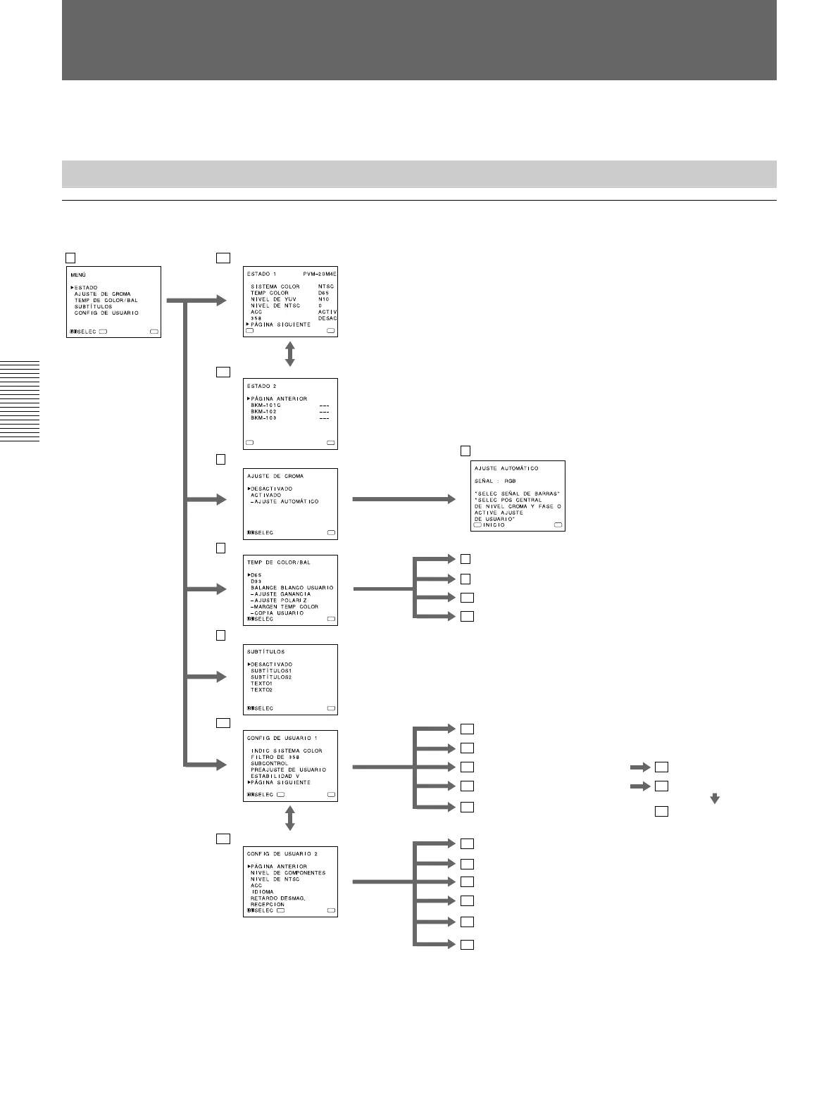
Cuadro de menús en pantalla
Para obtener información sobre el tipo de menú y los menús en
pantalla, consulte Funciones de los menús en pantalla en la
página 48.
ENTER
MENU
ENTER
MENU
ENTER
MENU
ENTER
MENU
ENTER
MENU
MENU
MENU
MENU
MENU
1 Menú principal 2a Menú ESTADO 1
2b Menú ESTADO 2
3 Menú AJUSTE DE CROMA
4 Menú TEMP DE COLOR/BAL
5 Menú SUBÍTULOS
1)
7 Pantalla AJUSTE AUTOMÁTICO
8 Pantalla AJUSTE GANANCIA
9 Pantalla AJUSTE POLARIZ
10 Menú MARGEN TEMP COLOR
11 Menú COPIA USUARIO
12 Menú INDIC SISTEMA COLOR
13 Menú FILTRO DE 358
14 Menú SUBCONTROL
16 Menú PREAJUSTE DE USUARIO
19 Pantalla ESTABILIDAD V
17 Menú REAJUSTAR
15 Pantalla SUBCONTROL
18 Pantalla REAJUSTAR
20 Menú NIVEL DE COMPONENTES
21 Menú NIVEL DE NTSC
22 Menú ACC
23 Menú IDIOMA
24 Menú RETARDO DESMAG.
ENTER
6a Menú CONFIG DE USUARIO 1
6b Menú CONFIG DE USUARIO 2
25 Pantalla RECEPCION
2)

Related product manuals