EasyManua.ls Logo

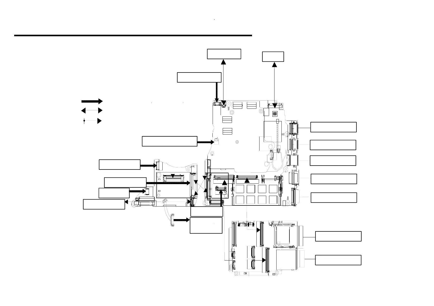
Sony VPCSA - Frame Harness Diagram (Top)

Sony VPCSA
26 pages
Print Icon
To Next Page IconTo Next Page
To Next Page IconTo Next Page
To Previous Page IconTo Previous Page
To Previous Page IconTo Previous Page
Loading...
CH
A
FRAME HARNESS DI
A
2-1.VPCSA/SB/SC/SD Series (TOP)
C
From board to connector
(
direct connection
)
BLUETOOT
H
()
Harness(connector at both end)
Harness(soldered at one end)
Thermal Module
RJ45 Cable
DC-In Cable
WWAN CARD
SIM CARD
BATTE
R
PACK
SIM CARD
ODD FF
2
-
A
PTER2.
A
GRAM
LCD
C
AMER
A
H
USB
USB
USB
HDMI
VGA
R
Y
MS CARD
C
MS CARD
SD CARD
-
1
[Sony Confidential]
VPCSA/SB/SC/SD Series (9-890-859-XX)

Related product manuals