EasyManua.ls Logo

Sorvall RT/T6000D - Page 182

Sorvall RT/T6000D
302 pages
Print Icon
To Next Page IconTo Next Page
To Next Page IconTo Next Page
To Previous Page IconTo Previous Page
To Previous Page IconTo Previous Page
Loading...
SORVALL®
Centrifuges
RT6000B
and
T6000B
Centrifuges
Serial Numbers
Below
9101800
(AC)
CONTINUED
FROM
SHEET
I OF
2
(ACC)
r
1
\
L.
P^^
1
/
J^
SW16
„,
QN.C
K
1
^C
.A
.
'"
u-i?
-U15
B,
v
'—
/—•«.
^P^
DSZ-1^^|
ZERO
\-r\-.
SPEED
"'^N^
paoLiYJ
.
p9^-^-,
S
MOTOR
1y ^
<
THERMAL
|Q
|L"
li
CUTOUT
w-3
F
1
CONTINUED
FROM
SHEET
1 OF
2
-\
5J
^
P9
J9
[^~\,
L8J
r----
^
\
1
\y'
\
L-.——
r^l
SPEED
1
'
|
9
CONTROL
|
<
R3
[
l
W.6————^
IMEG
,
|
r
\
'i
A
.
\
\.
l
c w
o——————Y-)
>—|————————————————
L-J
11
Q
01 n
f
.;
("R^l
3
<r
~i
•^
^
^
8'
CONTROLS
BOARD
ASSY.-
07848
SCHEMATIC -
07749
J7 rJ
P7
^
r~"'
,
^
,
^
1
/^!
i
~
r—7^
SW
BRA
PIG
JIG
r—
-l
.
//
.
J21
r"i
i
//
<
i
\1^
i
1---J
o4
IQ
^
>JIU 1
PIGL^I
3
o
"'^''C^
^oX
\/;30
1
2
R4
/\AA
-'
\
'•5s
/ \
'3
\
c
(
L
-J
z2
[^
T2 r
BRAKE
'
XFMR
|
n^'
^ -
rx-J
^
-l J8
^
P8
1\C NO
"SOLENOID
SW4
C.
.
- -
J—
btT
nmr
(/"j
'Li
-n P7
'>
'^
J7
'^
~1
®~
(7^
W
®-
0
@>
(i>
TB2
^
TH£R
FUS
1
J
MA
•^
L
r'
\
)
v
L--
^tb
CRI
L
V130
([
--]J16
0-
'
UJL
L2
21
MH
~
Cl
.1
a
^
L-
\
/
'1
CR5
V130
B3
Y~\^
MOTOR
ARM
P15
J15
^
4
!
4!
-
1
^
/
1
L^J
2
Pl^l
r3'
--•
n^
U 1'J
CR4
LED
FAULT
INDICATOR
L-'J
J14 P14
MOTOR
FIELD
&^>
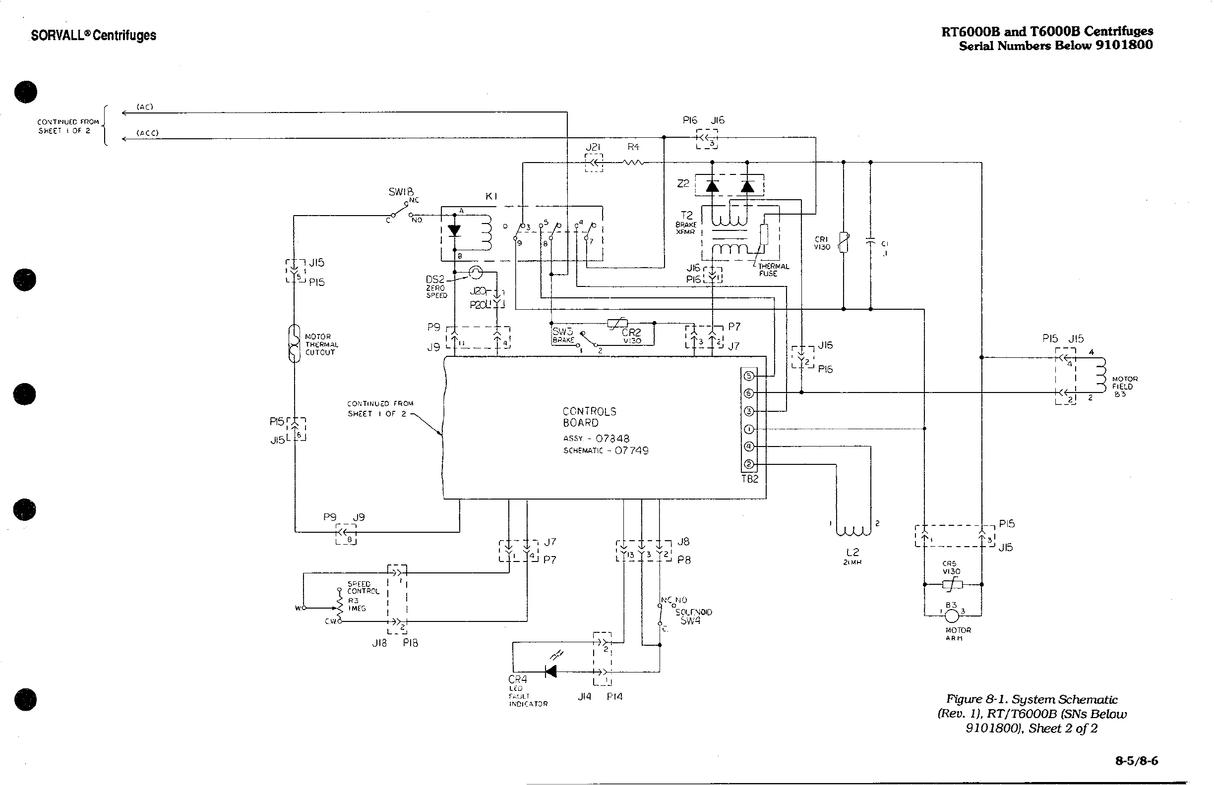
Figure 8-1.
System Schematic
(Rev.
1),
RT/T6000B
(SNs Below
9101800),
Sheet
2
of
2
8-5/8-6

Related product manuals