EasyManua.ls Logo

Stannah 320 - Page 55

Stannah 320
72 pages
Print Icon
To Next Page IconTo Next Page
To Next Page IconTo Next Page
To Previous Page IconTo Previous Page
To Previous Page IconTo Previous Page
Loading...
19
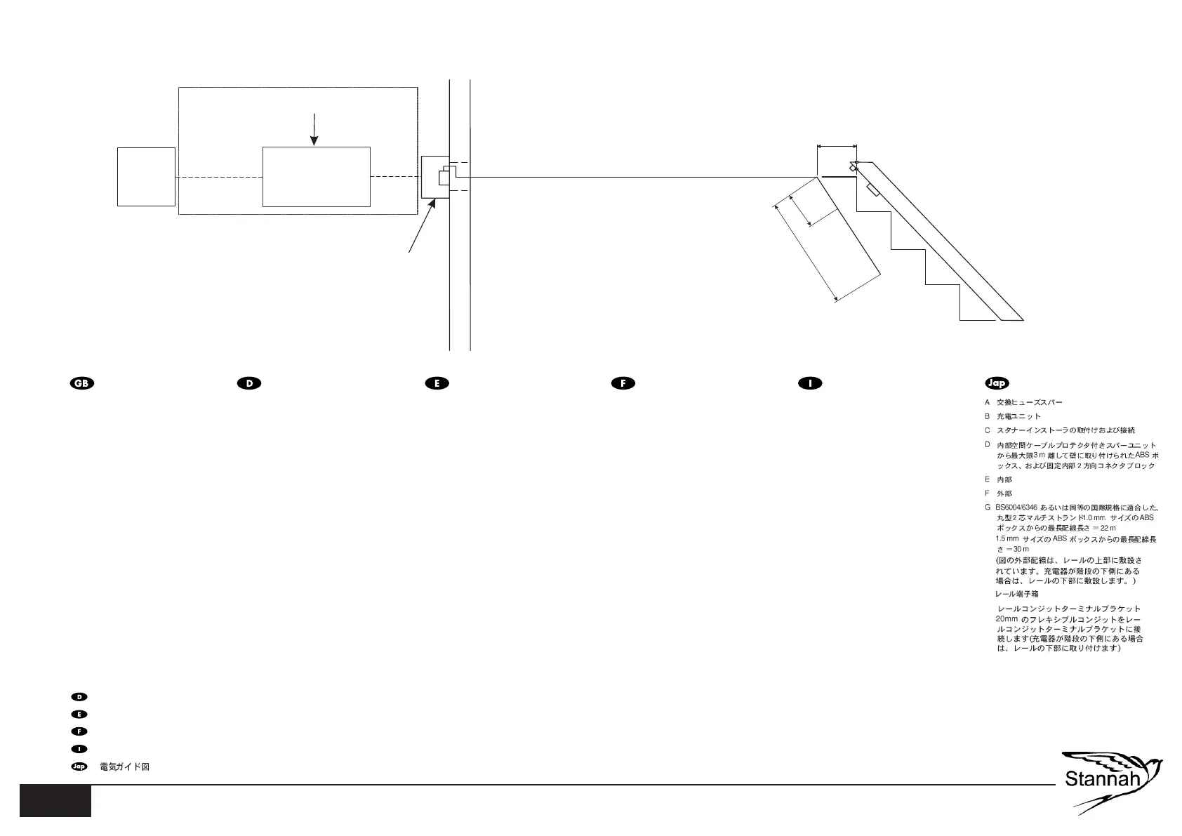
Electrical Guide drawing
A Switched fuse spur
B Battery charger unit
C Stannah installer to fit and connect
D ABS box secured to wall at a maximum
distance of 3m from spur unit with cable
protectors inside cavity space and
secured internal 2 way connector block
E Internal
F External
G Round 2 core multi-strand to BS6004/6346
or international equivalent:
Max length of run from ABS box in
1.0mm
2
= 22m
Max length of run from ABS box in
1.5mm
2
= 30m
(External wiring shown routed to top of
rail. Route to lower rail if charger at
bottom of staircase)
H Rail terminal box
J Rail conduit terminal bracket.
20mm flexible conduit to be connected to
rail conduit terminal bracket (fitted at
lower rail position if charger at bottom of
staircase)
A Abzweig Schaltsicherung
B Batterieladegerät
C Anzubringen und anzuschließen vom Stannah-
Installateur
D An der Wand in einem maximalen Abstand von 3
m zur Abzweigeinheit angebrachter ABS-
Kasten mit Kabelschutzelementen im Inneren
des Hohlraums und gesichertem internen
Zweiwege-Anschlussblock.
E Innen
F Außen
G Runde doppeladrige Mehrfachlitze zu BS6004/
6346 oder internationale Entsprechung:
Max. Länge von ABS-Kasten in 1,0mm
2
= 22m
Max. Länge von ABS-Kasten in 1,5mm
2
= 30m
(Abbildung der externen Kabelführung bei
Führung zur Oberseite der Schiene. Führen
Sie die Kabel zur unteren Schiene, wenn sich
das Ladegerät am Boden des Treppenhauses
befindet.)
H Schienenanschlusskasten
J Endhalterung Schienenkanal.
Flexibler Kanal von 20 mm zum Anschluss an
die Endhalterung für den Schienenkanal (an
die untere Schiene angebracht, wenn sich das
Ladegerät am Boden des Treppenhauses
befindet).
Elektrische Richtzeichnung
Plano de guía eléctrico
Schéma de guide électrique
Disegno Guida elettrica
A Derivación de fusible conmutado
B Cargador de batería
C Instalador de Stannah debe instalar y conectar
D Caja ABS fijada a la pared a una distancia
máxima de 3 m desde la derivación con los
protectores de cables dentro de la cavidad y
con bloque conector de 2 vías fijado
internamente.
E Interno
F Externo
G Filamento múltiple redondo de 2 centros según
BS6004/6346 o equivalente internacional:
Longitud equivalente de recorrido desde la caja
ABS en 1,0 mm
2
= 22 m
Longitud máxima de recorrido desde la caja
ABS en 1,5 mm
2
= 30 m
(Cableado externo mostrado guiado hasta la
parte superior del riel. Guiarlo hasta el riel
inferior si el cargador está situado en la parte
inferior de la escalera)
H Caja de terminales del riel
J Abrazadera del terminal del conducto del riel.
Conducto flexible de 20 mm que debe
conectarse a la abrazadera del terminal del
conducto del riel (instalado en el riel inferior s
el cargador está situado en la parte inferior de
la escalera).
A Dérivation à fusible commutée
B Chargeur de batterie
C Monteur Stannah doit monter et raccorder
D Boîtier ABS fixé au mur à une distance
maximale de 3m du boîtier de dérivation avec
protecteurs de câble à l’intérieur de la cavité et
réglette de connexion 2 voies interne fixée.
E Interne
F Externe
G Câble circulaire 2 conducteurs en torons
conforme à BS6004/6346 ou norme
internationale équivalente:
Longueur maxi de câble à partir du boîtier ABS
en section 1,0mm
2
= 22m
Longueur maxi de câble à partir du boîtier ABS
en section 1,5mm
2
= 30m
(Le câblage extérieur illustré s’achemine en
haut du rail. Il faut l’acheminer vers le bas du
rail quand le chargeur se trouve en bas de
l’escalier).
H Bornier de rail
J Bride de terminal de tuyau de rail
Il faut raccorder le tuyau souple de 20 mm à la
bride du terminal du tuyau souple du rail (en
bas du rail quand le chargeur se trouve en bas
de l’escalier).
A Linea derivazione fusibili con interruttori
B Unità carica batterie
C Montato e collegato dal montatore Stannah
D Scatola ABS fissata al muro ad una distanza
massima di 3 m dall’unità di derivazione con
protettori dei cavi dentro la cavità e blocco
connettore a 2 vie interno fissato.
E Interno
F Esterno
G Cavo a più trefoli a 2 nuclei rotondo conforme a
BS 6004/6346 o equivalente internazionale:
Lunghezza massima della distanza dalla
scatola ABS in 1,0 mm
2
= 22 m
Lunghezza massima della distanza dalla
scatola ABS in 1,5 mm
2
= 30 m
(Fili esterni illustrati disposti verso l’alto della
rotaia. Disporli verso la rotaia inferiore se il
caricatore si trova sul fondo delle scale)
H Muffola terminale rotaia
J Supporto terminale condotto rotaia
Il condotto flessibile da 20 mm viene collegato
al supporto terminale del condotto della rotaia
(montato nella posizione inferiore della rotaia
se il caricatore si trova sul fondo delle scale)
B
C
D
F
H
J
0.5m
G
(1)
(2)
E
A
H
J
2
2

Related product manuals