EasyManua.ls Logo

Steiner CS312 - Emergency Stop Switch Wiring Diagram

Steiner CS312
30 pages
Print Icon
To Next Page IconTo Next Page
To Next Page IconTo Next Page
To Previous Page IconTo Previous Page
To Previous Page IconTo Previous Page
Loading...
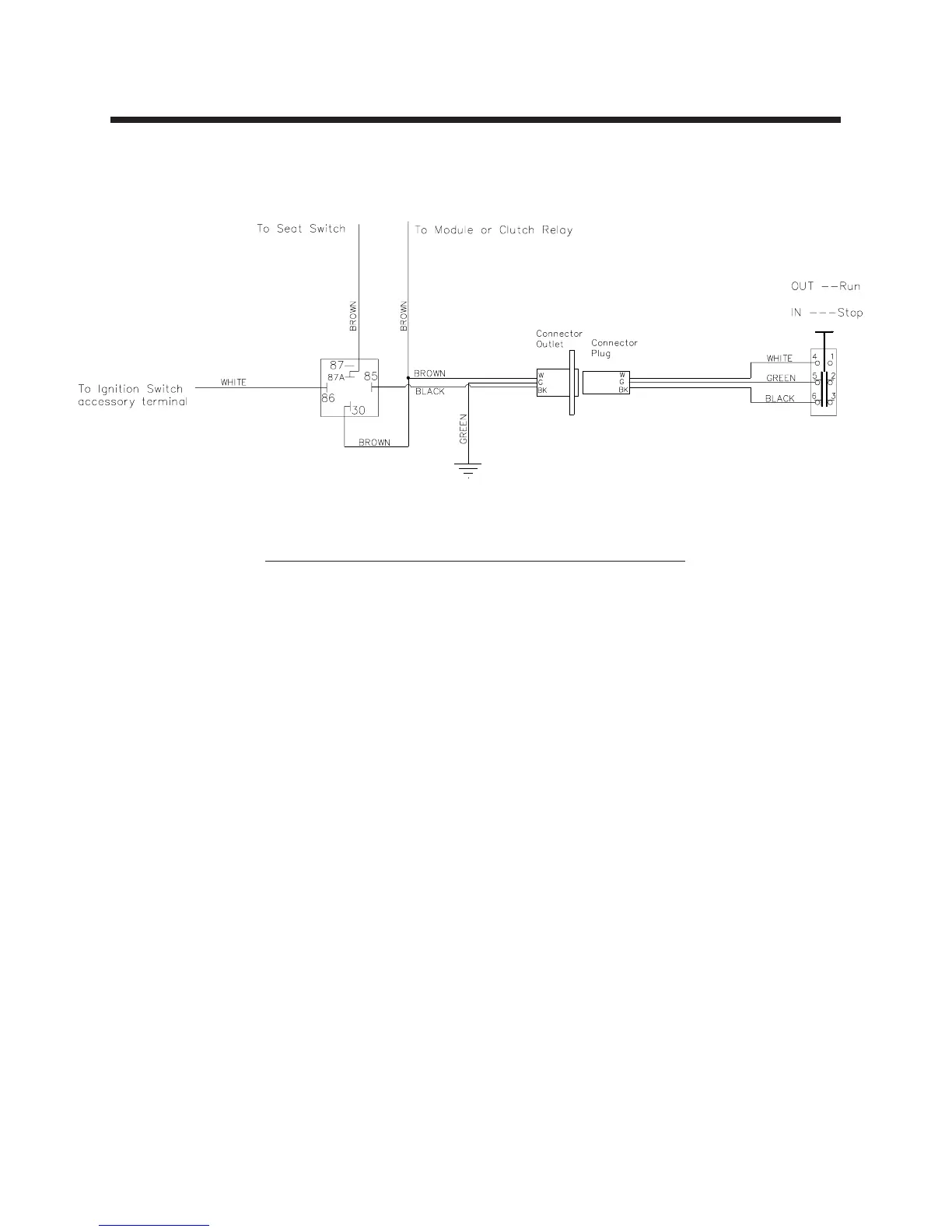
09-282C 7 - 3 rev 8/97
ASSEMBLY section 7
Typical Emergency Stop Switch Wiring Diagram
Two wiring harnesses are shipped with each Chipper/Shredder to adapt to the following tractors:
Model 420 and 425 Tractors without electric clutch
Part No. Description
30-174 Harness with 44" black and brown wires,...and 20" white wire.
Model 425 Tractors with electric clutch
Part No. Description
30-175 Harness with 33" black and brown wires,...and 57" white wire.