EasyManua.ls Logo

Stephill SE6000D4 - Page 36

Stephill SE6000D4
38 pages
Print Icon
To Next Page IconTo Next Page
To Next Page IconTo Next Page
To Previous Page IconTo Previous Page
To Previous Page IconTo Previous Page
Loading...
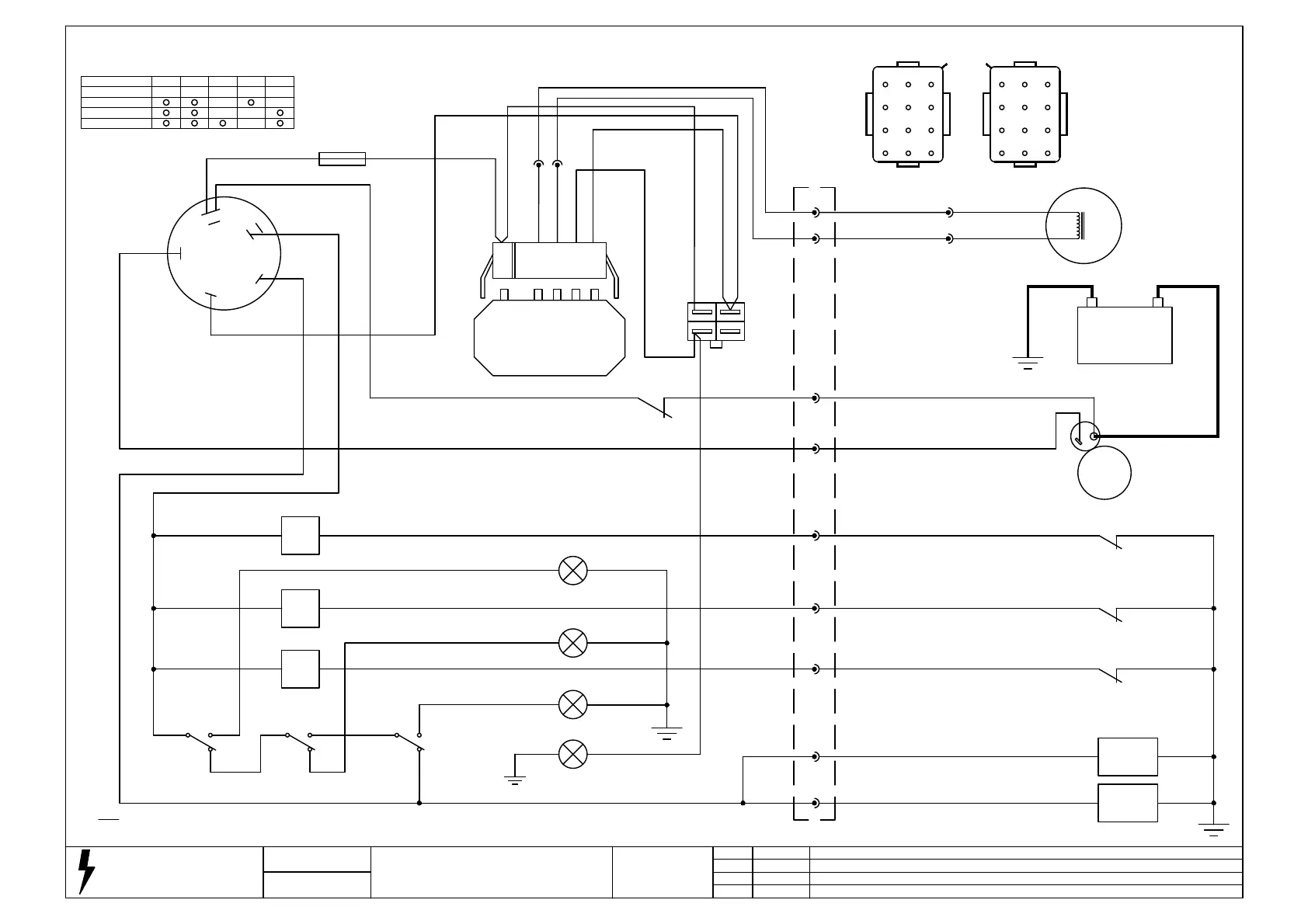
Wiring updated to show plug and socket & dynamo.
Revision
STEPHILL GENERATORS
Drawn
R GOLDING
Drawing Number
SW11016
Phone 01933 677911
Fax 01933 677916
Description
L100 WIRING ELECTRIC START
LOP/HET/CHARGE FAIL 15A FLYWHEEL
CHARGER
D
Issue
21/11/11
Date
Last Number Used
19
DYNAMO
+ -
OIL PRESSURE SWITCH
R3
FUEL
SOLENOID
17 16
2.5mm
2.5mm
2.5mm
WHITE
OIL PRESSURE
BATTERY CHARGE
STARTER MOTOR
R2
HIGH TEMPERATURE SWITCH (RS Part No 228-2260)
HIGH TEMPERATURE
R1
HIGH TEMPERATURE LAMP
OIL PRESSURE LAMP
R2
16mm16mm
14
2
3
4
1
22
2 2
2
3 3
5 5
66
7
8
8
8
8
8
9
10
12
4
8
REGULATOR
18
WHITE
14
20A
19
GREEN
YELLOW
YELLOW
WHITE
12
PUMP
3 8
FUEL LIFT
(OPTIONAL)
1
2
5
4
3
14
20A RE-SET
1
FUEL LEVEL
22
R1
15
FUEL LEVEL SWITCH
15 8
R3
3
9
FUEL LEVEL LAMP
17 8
7
Note
All cable to be 1.5mm unless stated.
All cable except battery cable to be white.
3
16
10
2.5mm
Lucas key switch
POSITION
OFF
RUN
PRE HEAT
CRANK
21 3
4
5
Wiring changed numbers 11 & 14.
24/09/08
C
11
12 PIN PLUG - SOCKET
11
2.5mm2.5mm
18 18
1919
GREEN / WHITE
GREEN / WHITE
18
19
4 4
15 15
5 5
6 6
3 3
11
WHITE / GREEN
WHITE / GREEN
GREEN
REAR
PLUG
3
3 3
(15)
(4)
(1)
12 PIN SOCKET
(18) (19)
(5)
(6)
(3)
(3)
(15)
(4)
(1)
(18)(19)
(5)
(6)
(3)
(3)
12 PIN PLUG
BACK OF SOCKETBACK OF PLUG
Updated to 12-way plug and socket - JD
E
03/11/21

Table of Contents

Other manuals for Stephill SE6000D4

Related product manuals