EasyManua.ls Logo

Sub-Zero Wolf Drop-Down Door Series - Page 40

Sub-Zero Wolf Drop-Down Door Series
45 pages
Print Icon
To Next Page IconTo Next Page
To Next Page IconTo Next Page
To Previous Page IconTo Previous Page
To Previous Page IconTo Previous Page
Loading...
Page 40
#826151 - Revision A - March, 2016
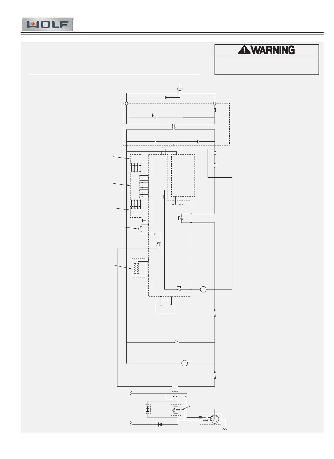
6-3
Wiring
Microwave Drop-Down Door Series
Microwave Drop-Down Door Series
WIRING DIAGRAM
MODELS: MDD30CM-B-TH
H.V. RECTIFIER
MAGNETRON
POWER TRANSFORMER
HV CAPACITOR
ASYMMETRIC
RECTIFIER
LED LAMP
C1 C2
TURNTABLE MOTOR
TTM
MONITOR SWITCH
2ND INTERLOCK
SWITCH
PRIMARY INTERLOCK
SWITCH
FM
FAN
MOTOR
TAB
E01
E02
E03
E04
E05
E06
E07
E08
E09
E10
F01
F02
F03
F04
F05
F06
F07
F08
F09
F10
RY6
G1
G2
G3
AH SENSOR
ASSEMBLY
RY2
RY1
B1
B3
120-127V/60HZ
DOOR
SENSING
SWITCH
TOUCH KEY RIGHT
TOUCH KEY LEFT
DISPLAY UNIT
CONTROL
UNIT
CN301
CN201
4 3 2 1
4 3 2 1
5V
12V
FUSE
0.8A
CN101CN-A
1 3
A4 A1 N L
SWITCHING
POWER
MODULE
UNIT
MG THERMAL
CUT-OUT
OVEN THERMAL
CUT-OUT
3300P/250V 3300P/250V
NOISE FILTER UNIT
FUSE
20A
0.22 /250V
NOISE SUPPRESSION COIL
N
L
- This wiring information is provided for use by qualified service personnel only.
- Disconnect appliance from electrical supply before begining service.
- Be sure all grounding devices are connected when service is complete.
- Failure to observe the above warnings may result in severe electrical shock.

Related product manuals