EasyManua.ls Logo

Sunfire TGR-3 - Speaker Calibration

Sunfire TGR-3
60 pages
Print Icon
To Next Page IconTo Next Page
To Next Page IconTo Next Page
To Previous Page IconTo Previous Page
To Previous Page IconTo Previous Page
Loading...
User's Manual
40
CHAPTER 4
MAIN MENU
TRIMS
MODES
TONE
INPUTS
SETTINGS
SETTINGS
MAIN ZONE
ZONE 2
SPEAKERS
VIDEO
SOFTWARE
CONTROL
AMPLIFIER
SPEAKER CALIBRATION
L SUR BACK 0.0
LEFT SUR 0.0
L SIDE AXIS 0.0
SUBWOOFER 0.0
GO TO LEFT MAIN
ON-THE-FLY TRIMS ZEROED
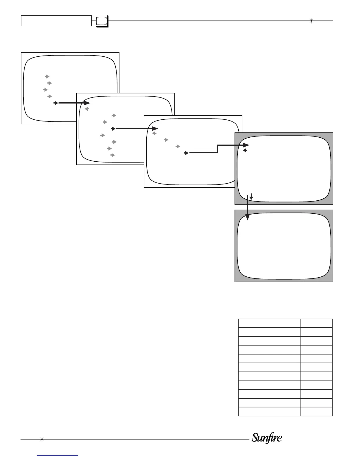
Speaker Calibration
The calibration procedure allows
you to adjust the volume level of each
speak er in turn until they are all equal.
This will give you the best Home The-
ater performance. You should only do
this calibration when you are sitting in
your usual lis ten ing/viewing position.
Preliminary: Play a movie and adjust
the volume for a comfortable listening
level. The volume of the calibration test
noise is linked to the setting of the main
volume control, so if the test noise is
too quiet, turn the main volume up a
little and retry.
1. Use the OSD to navigate to
the SPEAKER CALIBRATION
menu.
2. Press the remote's joystick
down to turn on the noise
generator. While the test signal
is playing in each speaker, its
level can be adjusted using the
joystick left/right buttons. Ad-
just each speaker in turn until
they are all equal in volume.
The best results are obtained
if you use a Sound Pressure
Level (SPL) Meter. This is a
hand held meter which will ac-
curately mea sure and display
the sound level. Adjust all of
Speaker Calibration Menu
The range of adjustment is +/– 10
dB (in 0.5 dB steps) for each speaker.
Record your levels here:
the speak ers until they are
playing within 1 dB of each
other. Without a meter, you can
still obtain good results with
careful listening.
3. Repeat the procedure several
times for each speaker until
you are satis ed they are play-
ing at the same level.
4. Press the joystick-up to return
to the top of the menu, and
then press joystick-left to exit.
The calibration noise generator
will turn off.
The main volume control adjusts
the volume of all of the speakers up
and down at the same time. They
keep the same relative levels you set
here, that is, they will still be playing
as loud or as quiet as each other.
The Dolby Digital, Dolby Surround
and DTS soundtracks are designed
to be played back in a calibrated
Home Theater. The sounds from each
speaker will be at the correct relative
levels, as the movie sound director
designed them. Repeat the calibra-
tion if you change any external power
amps or speakers, or if you move your
couch relative to the speakers.
SPEAKERS
SIZE
POSITION
CALIBRATION
L-R CROSSOVER 110 HZ
C-SURR CROSSOVER 90 HZ
SUBWFR MODE NORMAL
SPEAKER CALIBRATION
LEFT MAIN 0.0
CENTER 0.0
RIGHT MAIN 0.0
R SIDE AXIS 0.0
RIGHT SUR 0.0
R SUR BACK 0.0
SPEAKER dB LEVEL
LEFT MAIN
CENTER
RIGHT MAIN
RIGHT SIDE AXIS
RIGHT SURROUND
RIGHT SURR BACK
LEFT SURR BACK
LEFT SURROUND
LEFT SIDE AXIS
SUBWOOFER

Other manuals for Sunfire TGR-3

Related product manuals