EasyManua.ls Logo

Suzuki DF20A - Page 70

Suzuki DF20A
71 pages
Print Icon
To Next Page IconTo Next Page
To Next Page IconTo Next Page
To Previous Page IconTo Previous Page
To Previous Page IconTo Previous Page
Loading...
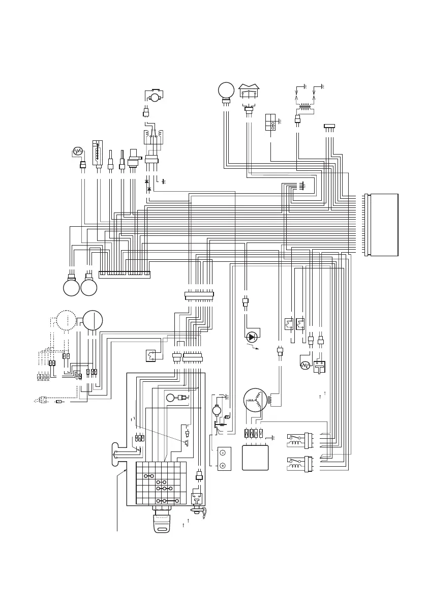
DF9.9BT/20AT (POWER TILT MODEL)
WIRE COLOR
B..........
Bl........
Br........
G.........
Gr........
Lbl.......
Lg........
O.........
Black
Blue
Brown
Green
Gray
Light blue
Light green
Orange
P..........
R..........
W.........
Y..........
B/Bl......
B/Br.....
B/O.......
B/R......
Pink
Red
White
Yellow
Black with Blue tracer
Black with Brown tracer
Black with Orange tracer
Black with Red tracer
B/W.....
B/Y......
BI/O.....
BI/Y......
Br/Bl.....
O/B......
R/B.......
Black with White tracer
Black with Yellow tracer
Blue with Orange tracer
Blue with Yellow tracer
Brown with Blue tracer
Orange with Black tracer
Red with Black tracer
Y/B.......
Y/Bl.......
Y/G......
Y/R.......
Y/W......
W/B.....
W/R.....
Yellow with Black tracer
Yellow with Blue tracer
Yellow with Green tracer
Yellow with Red tracer
Yellow with White tracer
White with Black tracer
White with Red tracer
SUZUKI
MAP SENSOR
THROTTLE
SENSOR
PT SWITCH
M
BZ
PUSH TURN
GND
STOP
BATT
IG
START
B.Z
RESET
Gr
W
G
B
Br
O
ST
IG OFF
FREEPUSH
LIGHTING SWITCH
W
R
B
Br/Bl
R
B
B
P
Y
Y
Y
W
Y
Y
Y
W
B/Bl
B/Bl
RW
B
B
B
Br
Y/G
B
Y/W
B
Gr
Y/R
Y
B
O
Bl/Y
B/W
B/Y
B/R
B
Lg
Gr
O/B
Gr
B/Br
B
Y/Bl
Gr
P
Lbl
P
Lbl
R
B
Gr
W/B
Y/W
B/O
B/Bl
R/B
P
Bl/O
Y/B
Gr
B
R
Br/Bl
W
Lg
W/B
O/B
B/Br
Y/Bl
B
B/W
Bl/Y
B/Y
B/R
O
Y/R
Y
B
B/Bl
B/Bl, W
W
R
R
R
R
R
B
B
Y/W
Br
R
W
B
B
B/O
Gr
P
B/W
R/B
B
R/B
RB
Bl, Bl/Y
Gr
CAUTION
LAMP
MAGNETO
CKP SENSOR
FUSE 10A
FUSE 30A
CYLINDER TEMP
SENSOR
ENGINE CONTROL
MODULE
SDS
IGNITION COIL
#1
#2
RECTIFIER &
REGULATOR
BATTERY
STARTING
MOTOR
MAIN
RELAY
STARTER
RELAY
NEUTRAL SWITCH
N ON
F.R OFF
FUEL PUMP
IAT SENSOR
IAC VALVE
FUEL INJECTOR
#1
#2
CMP SENSOR
OIL PRESSURE SWITCH
REMOTE CONTROL BOX
IGNITION
SWITCH
B
B
B
G
EMERGENCY
STOP SWITCH
Lock plate IN RUN
Lock plate OFF STOP
Gr Bl
W
Bl
Br
O
Gr
G
B
W
W/R
W/R
Lbl
P
Lbl
P
Lbl
P
W/R
Lbl
Lbl Lbl
Lg
R
P
DN UP
W/R
W TUBE
P
W/R
Bl/W
Br
O
Gr
G
B
Gr
W
Bl/W
Br
O
Y
G
B
B/Bl
W
Bl
Br
Y/B
Bl/O
B
B
B/W
B
B/W
Lbl
UPDN
W/R
P
Lbl
W
P
PT
RELAY
PT MOTOR
PT SWITCH
M
B
Gr
METER
TACHOMETER
R/G
B
R/G
B
R/G
B
R/G
R/G
B
B
B
Gr
Gr
B
Y
Y
B
R/G
R/G
R/G
B
Gr
B
Gr
FUSE 10A
HI
LO
NEUTRAL SWITCH
N ON
F, R OFF
Br
Br
Br
Br

Related product manuals