EasyManua.ls Logo

Sylvac S Mike PRO - Page 47

Sylvac S Mike PRO
108 pages
Print Icon
To Next Page IconTo Next Page
To Next Page IconTo Next Page
To Previous Page IconTo Previous Page
To Previous Page IconTo Previous Page
Loading...
46
D
47
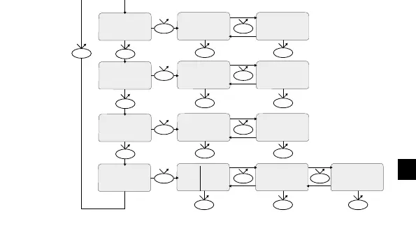
Set
Mode
Mode
Mode
Mode
1.922
mm
1.922
mm H
25.00
mm SET REL
25.000
mm PRESET
26.000
mm PRESET
PrE
25.000
mm
MM
mm
Inch
INCH
Unit
On
mm
Off
mm
Loc
On
mm
Off
mm
Hold
mm
mm
mm
mm
On off
mm
rESEt
mm
bt
mm
Mode
Mode
Set
Set
Mode
Mode
Mode
Set
Set
Set Set
Set Set
Set Set
Set Set
Set
Mode
Mode
Mode
Mode
Mode
MAC
mm
Mode
Mode Mode Mode
Mode
Mode
After the last digit
Après le dernier digit
Nach der letzen Steile
3)
Instrument mit Bluetooth
®
Kein Druck (nach 5s) : Zurück in Messmodus (15s für preset)
3)

Other manuals for Sylvac S Mike PRO

Related product manuals