EasyManua.ls Logo

Taylor TX360L - Page 82

Taylor TX360L
320 pages
Print Icon
To Next Page IconTo Next Page
To Next Page IconTo Next Page
To Previous Page IconTo Previous Page
To Previous Page IconTo Previous Page
Loading...
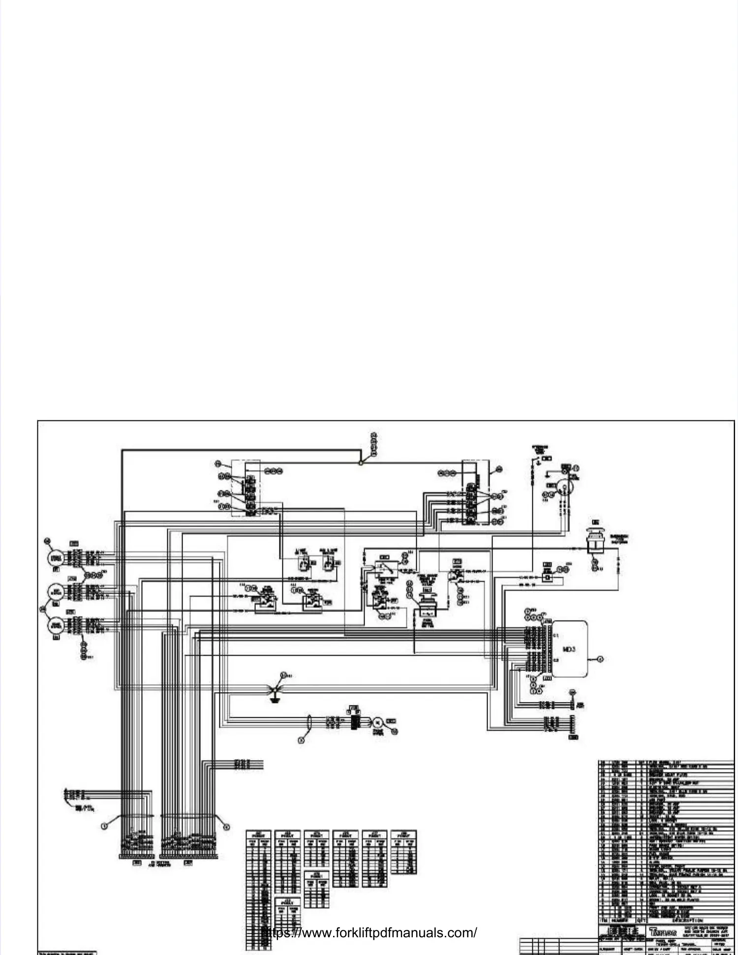
6-116-11TX / TXH / TXB 180S - 400L (Rev. 4/23/07)TX / TXH / TXB 180S - 400L (Rev. 4/23/07)
Illustration 6-10 - 06-2485 SHT. 6 (Truck Electrical BoxIllustration 6-10 - 06-2485 SHT. 6 (Truck Electrical Box
ANSI)ANSI)
Illustration 6-11 - 06-2485 SHT. 7 (Top Cab andIllustration 6-11 - 06-2485 SHT. 7 (Top Cab and
A-Frame ANSA-Frame ANSI)I)
Illustration 6-12 - 06L-0123 (Work Lights ANSI)Illustration 6-12 - 06L-0123 (Work Lights ANSI)
https://www.forkliftpdfmanuals.com/

Related product manuals