EasyManua.ls Logo

Technibel Climatisation MTF97C5TAA - Page 18

Technibel Climatisation MTF97C5TAA
27 pages
Print Icon
To Next Page IconTo Next Page
To Next Page IconTo Next Page
To Previous Page IconTo Previous Page
To Previous Page IconTo Previous Page
Loading...
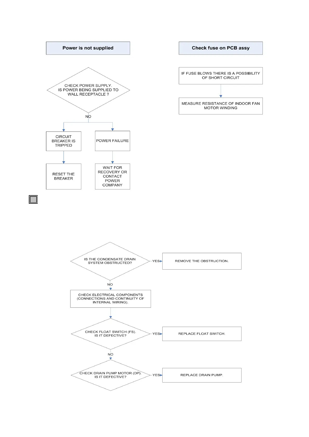
2 • The unit does not run.
C WATER LEVEL ALARM - ALARM LAMP IS BLINKING.
Malfunctioning of the condensate drainanege system.
NOTE: In case of emergency the air conditioner can work by draining the condensate from
the little pipe into a rather short container. Extract the little pipe and remove the cap.
18

Related product manuals