EasyManua.ls Logo

Technibel Climatisation MTF97C5TAA - Page 20

Technibel Climatisation MTF97C5TAA
27 pages
Print Icon
To Next Page IconTo Next Page
To Next Page IconTo Next Page
To Previous Page IconTo Previous Page
To Previous Page IconTo Previous Page
Loading...
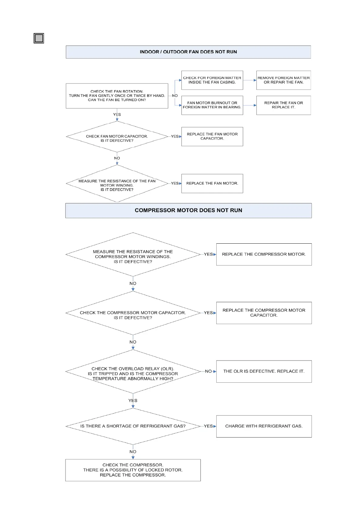
E SOME PARTS OF THE AIR CONDITIONER DO NOT OPERATE.
20

Related product manuals