EasyManua.ls Logo

Technics SE-HD501 - Page 34

Technics SE-HD501
46 pages
Print Icon
To Next Page IconTo Next Page
To Next Page IconTo Next Page
To Previous Page IconTo Previous Page
To Previous Page IconTo Previous Page
Loading...
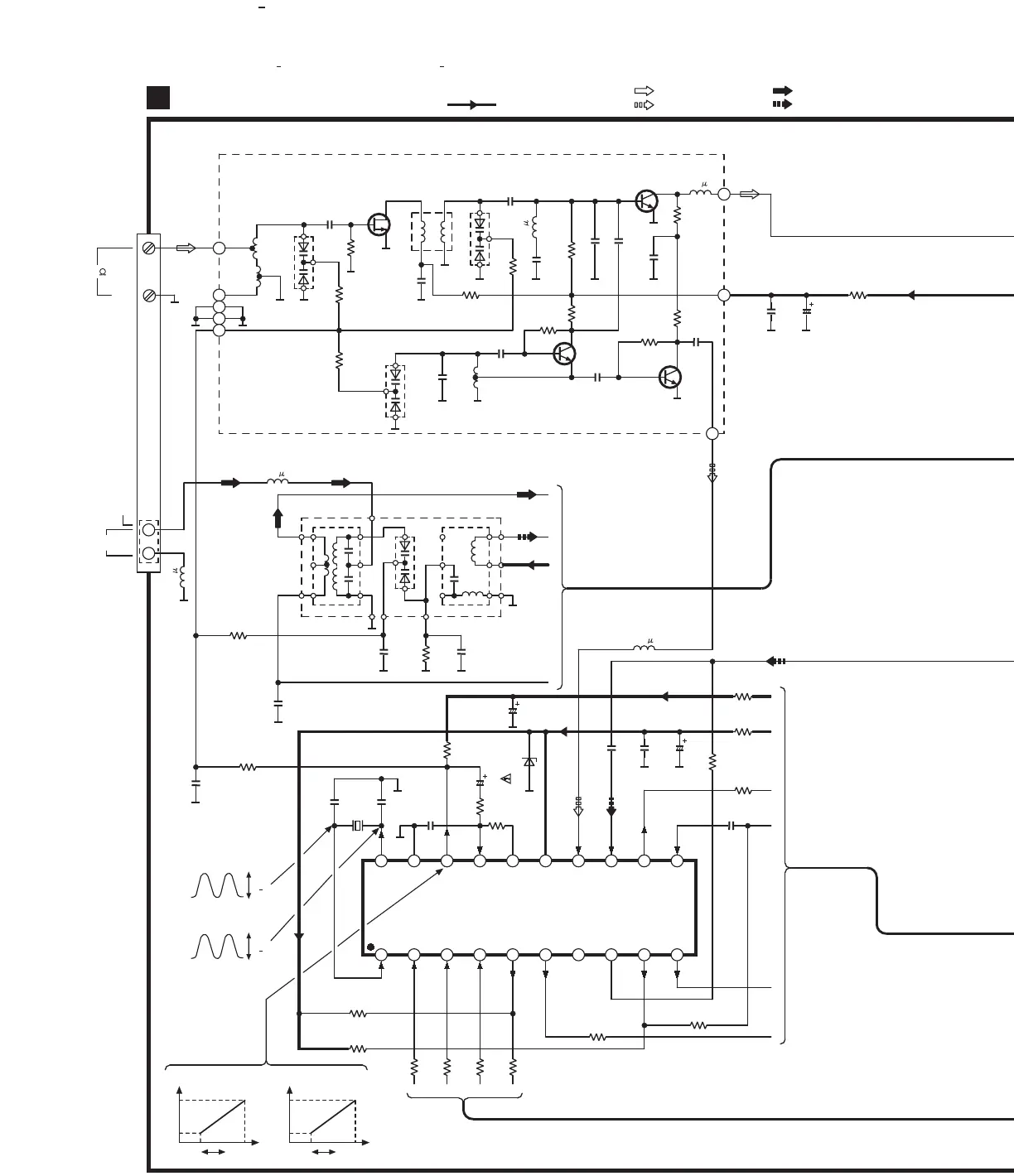
2SC1675LIL2
BUFFER AMP
(LOCAL OSC)
2SC2786M
FM MIXER
2SK544F
RF AMP
SCHEMATIC DIAGRAM 1
2
3
4
5
1
7
8
6
1
2
34
5
6A
Ca
A
AM ANT AM OSC
1
2
34
5
6
Z101
1 2 3 4 5 6 7 8 9 10
20 19 18 17 16 15 14 13 12 11
XIN
CE
DI
CL
DO
AM
LW
SDC
STRQ
FM IF IN
MONO
AM IN
FM IN
V
DD
PD
AIN
A OUT
Vss
X OUT
100K2.7K
2.2P
4.7P
2.2P
560K
390
680K
390 390
1000P
10P
R103
270
C101
0.01
C102
16V10
3.3P
10P
820K
180P
2.2P
220
100K
1000P
100K
5.6P
Z120 FM FRONT END(RAL0006)
R110
1K
C107
0.047
R112
100K
C108
8.2P
C136
1000P
A
B
C
D
R111
390
R128
82
R129
27K
C124
100P
C112
0.01
R115
560
R116
1K
C111
25V4.7
D101
MA4051MTA
R113
10K
C133
27P
C134
27P
X103
(7.2MHz)
R117
47K
C130
6.3V100
C132
1000P
C113
1000P
R132
10K
R133
1K
R138
3.3K
R130
10K
R137
1K
R136
1K
R135
1K
R134
470
ABCD
C125
16V22
R114
5.6K
C110
0.01
A
B
C
D
E
F
AM ANT
EXT
LOOP
FM ANT
GND
75
JK101
IC102
LC72131MDTLM
PLL FREQUENCY
SYNTHESIZER
TUNER CIRCUIT
A
L102
0.68
H
L101
0.68 H
L103
0.47 H
0.47
H
1.2 H
NOTE:
The number which noted at the connectors on the schematic diagram as
"SCHEMATIC DIAGRAM 1" or "SCHEMATIC DIAGRAM 2"
indicates the schematic diagram serial number located on the left corner in the schematic diagram.
For [GC] area.
0V
(0V)
4.1V2.5V5.2V0.9V2.9V2.6V
(2V)
0.9V 0V
(2.5V) (0V)
0V
(14.8V)
0V3.7V
(4.2V)
3.7V
(0V)
1.2V0V0V0V2.6V
FM/AM
F=7.2MHz
2.2V
P
P
F
87.5MHz 108MHz
2.7V
9.8V
[FM]
V
F
522kHz 1629kHz
1V
5.1V
[AM]
V
FM/AM
F=7.2MHz
2V
P P
: POSITIVE VOLTAGE LINE
: FM SIGNAL LINE
: FM OSC SIGNAL LINE
: AM SIGNAL LINE
: AM OSC SIGNAL LINE

Related product manuals