EasyManua.ls Logo

Technics SE-HD501 - Page 36

Technics SE-HD501
46 pages
Print Icon
To Next Page IconTo Next Page
To Next Page IconTo Next Page
To Previous Page IconTo Previous Page
To Previous Page IconTo Previous Page
Loading...
A
1
2
34
5
6A
Ca
A
AM ANT AM OSC
1
2
34
5
6
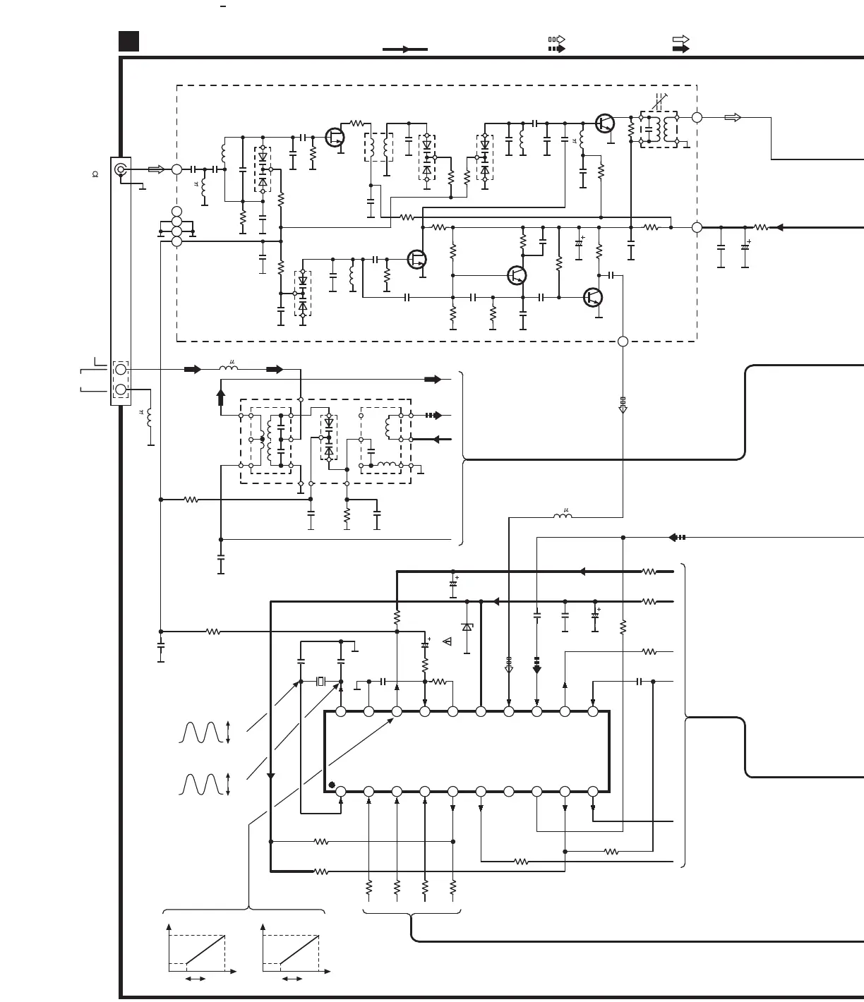
Z101
1 2 3 4 5 6 7 8 9 10
20 19 18 17 16 15 14 13 12 11
XIN
CE
DI
CL
DO
AM
LW
SDC
STRQ
FM IF IN
MONO
AM IN
FM IN
V
DD
PD
AIN
A OUT
Vss
X OUT
Z120 FM FRONT END (RAL0035)
R110
1K
C107
0.047
R112
100K
C108
8.2P
C136
1000P
A
B
C
D
R111
390
R128
82
R129
27K
C124
100P
C112
0.01
R115
560
R116
1K
C111
25V4.7
D101
MA4051MTA
R113
10K
C133
27P
C134
27P
X103
(7.2MHz)
R117
68K
C130
6.3V100
C132
1000P
C113
1000P
R132
10K
R133
1K
R138
3.3K
R130
10K
R137
1K
R136
1K
R135
1K
R134
470
ABCD
C125
16V22
R114
5.6K
C110
0.01
A
B
C
D
E
F
IC102
LC72131MDTLM
PLL FREQUENCY
SYNTHESIZER
AM ANT
EXT
LOOP
FM ANT
(75
)
JK101
SCHEMATIC DIAGRAM 3
TUNER CIRCUIT
R103
100
C101
0.01
C102
16V100
2
3
4
5
6
7
8
2SC2996
BUFFER AMP
2SC2996
BUFFER AMP
2SK360
FM OSC
2SK238
RF AMP
1
22P
15P
1P
18P
8P
100K
0.022
2.7K47P
3P
33K
100K
8P
8P
10K 10K
22
33K
33K
100K
8P
0.022
100
330
7P
4P
22P
1P
4P
220P
1.5M
10K
220
0.022
0.022
150
2P
18P
1.2K
33P
470K
16V100
15P
330
2SC2620
FM MIXER
L103
0.47
H
0.47 H
1
H
L102
0.68 H
L101
0.68 H
For [GK] area.
FM/AM
F=7.2MHz
2.2V
P-P
FM/AM
F=7.2MHz
2V
P-P
(2V)
0V
(0V) (2.5V) (0V)
(14.8V)(4.2V)(0V)
:POSITIVE VOLTAGE LINE
:FM SIGNAL LINE:FM OSC SIGNAL LINE
:AM SIGNAL LINE
:AM OSC SIGNAL LINE
F
522kHz 1629kHz
1V
5.1V
V
F
87.5MHz 108MHz
9.8V
V
2.7V
[AM][FM]
2.6V 2.9V 0.9V 0.9V 5.2V 2.5V 0V 4.1V
2.6V 0V 0V 0V 1.2V 3.7V 3.7V 0V 0V

Related product manuals