EasyManua.ls Logo

Technics SE-HDA710 - Page 15

Technics SE-HDA710
34 pages
Print Icon
To Next Page IconTo Next Page
To Next Page IconTo Next Page
To Previous Page IconTo Previous Page
To Previous Page IconTo Previous Page
Loading...
ï
éíî ì ë ê
ïç
î
ï
í
ì
ë
ê
é
è
ç
ïð
ïï
ïî
ïí
ïì
ïë
ïê
ïé
ïè
ï
éíî ì ë ê
ï
éíî ì ë ê
ß
Þ
Ý
ï
éíî ì ë ê
ï
éíî ì ë ê
ï
éíî ì ë ê
ÝÒìðìóï
ÝÒìðî
ÝÒìðí
ÝÐìðî
ÝÐìðí
ÜïïíÓßïêëÌß
ÝÜßÞ
Ýïïê
ïððÐ
Ýïïé
ïððÐ
Ïéðî
îÍÝíçìðßÏÍÌß
ÎÛÙËÔßÌÑÎ
Ýéðè
ðòðï
Îéðè
ïð
Ïéðì
ËÒìïïïÌß
ÍÉ×ÌÝØ×ÒÙ
øÐÑÉÛÎÜÛÌò÷
Ïéðé
ËÒìïïïÌß
ÍÉ×ÌÝØ×ÒÙ
øÐÑÉÛÎÜÛÌò÷
Îéðê
ïÕ
Üéïì
ÓßïêëÌß
Üéïê
ÓßìïëðÓÌß
Ýéïð
îëÊìòé
Ýéðé
ðòðï
Üéïë
ÓßìïëðÓÌß
Îéðé
ïð
Îéïë
ïðÕ
Ïéðí
ËÒìîïïÌß
ÍÉ×ÌÝØ×ÒÙ
øÐÑÉÛÎÜÛÌò÷
Ýéðç
îëÊìòé
Îéðë
ïÕ
Ïéðï
îÍÞêîïßÏÎÍÌß
ÎÛÙËÔßÌÑÎ
ÝßÞ
ÝÒëðë
ÝÐëðë
ßÞÝ
×Ýëðî
ÔÓïèéêÌÚ
ÐÑÉÛÎßÓÐøÓ×Ü÷
Îëéì
îîÕ
Ýëêë
ðòðîî
Îëéî
ëêðÕ
Ýëêì
êòíÊïðð
Îëéï
ëêÕ
ÎëëèïîðÕ
ÎëëéèîÕ
Ïëðç
îÍßïíðçßÌß
ÑÊÛÎÔÑßÜÜÛÌò
Ïëðéôëðè
îÍÝííïïßÌß
ÐÎÑÌÛÝÌÑÎ
Ïëðé
Ïëðè
Îëéë
ìéÕ
Îëéí
ïðÕ
ï
éíî ì ë ê
ï
éíî ì ë ê
Ýéïì
ðòï
ÜéðèïÒëìðîÞÓîï
Ýéðë
ìéðð
Ýéðì
ìéðð
Ýéðí
ïðððÐ
Üéðê
ÎÔïÒìððíÒðî
Îéïì
ï
Ýéðê
ëðÊìé
Îéðì
íòíÕ
Üéïï
ÓßìðëïÓÌß
Ïëïð
îÍÝííïïßÌß
ÑÊÛÎÔÑßÜÜÛÌò
ÝÒëðî
ÝÐëðî
ïë ïì ïí ïî ïï ïð ç è é ê ë ì í î ï
ν¸
Ô½¸
×Ýëðí
ÔÓïèéêÌÚ
ÐÑÉÛÎßÓÐøÔÑÉ÷
ïë ïì ïí ïî ïï ïð ç è é ê ë ì í î ï
ν¸
Ô½¸
Ýëèî
ï
ÜÛ
Ü
Ý
Þ
ß
Ýëîê
îëÊïð
Îëíî
ëòêÕ
Îëíì
îòîÕ
Ýëîè
îîððÐ
Ýëíð
ííððÐ
Ýëíì
îëÊïð
Îëíè
ïÕ
Ýëîë
îëÊïð
Îëíï
ëòêÕ
Ýëîé
îîððÐ
Îëíí
îòîÕ
Ýëîç
ííððÐ
Îëíë
ïðÕ
ÝëíïïððÐ
Îëíé
ïÕ
Ýëíí
îëÊïð
Îëìï
ïîÕ
Îëèé
íçÕ
Îëìî
ïîÕ
Îëïè
ïÕ
Ýëïê
ðòðìé
Îëîð
ïÕ
Îëîî
ïòîÕ
Ýëïè
ðòðêè
Ýëéì
îîððÐ
Ýëîð
ííððÐ
Ýëîî
îëÊïð
Îëîì
ïÕ
ÎëîêïðÕ
ÝëîìïððÐ
Îëíð
îîÕ
Îëîç
îîÕ
Îëèê
îîÕ
Îëïé
ïÕ
Ýëïë
ðòðìé
Îëïç
ïÕ
Îëîï
ïòîÕ
Ýëïé
ðòðêè
Ýëéí
îîððÐ
Ýëïç
ííððÐ
Ýëîï
îëÊïð
Îëîí
ïÕ
ÝëîíïððÐ
ÎëîëïðÕ
Îëêí
ïëÕ
Ûëðï
Ýëèï
ï
ÜïïîÓßïêëÌß
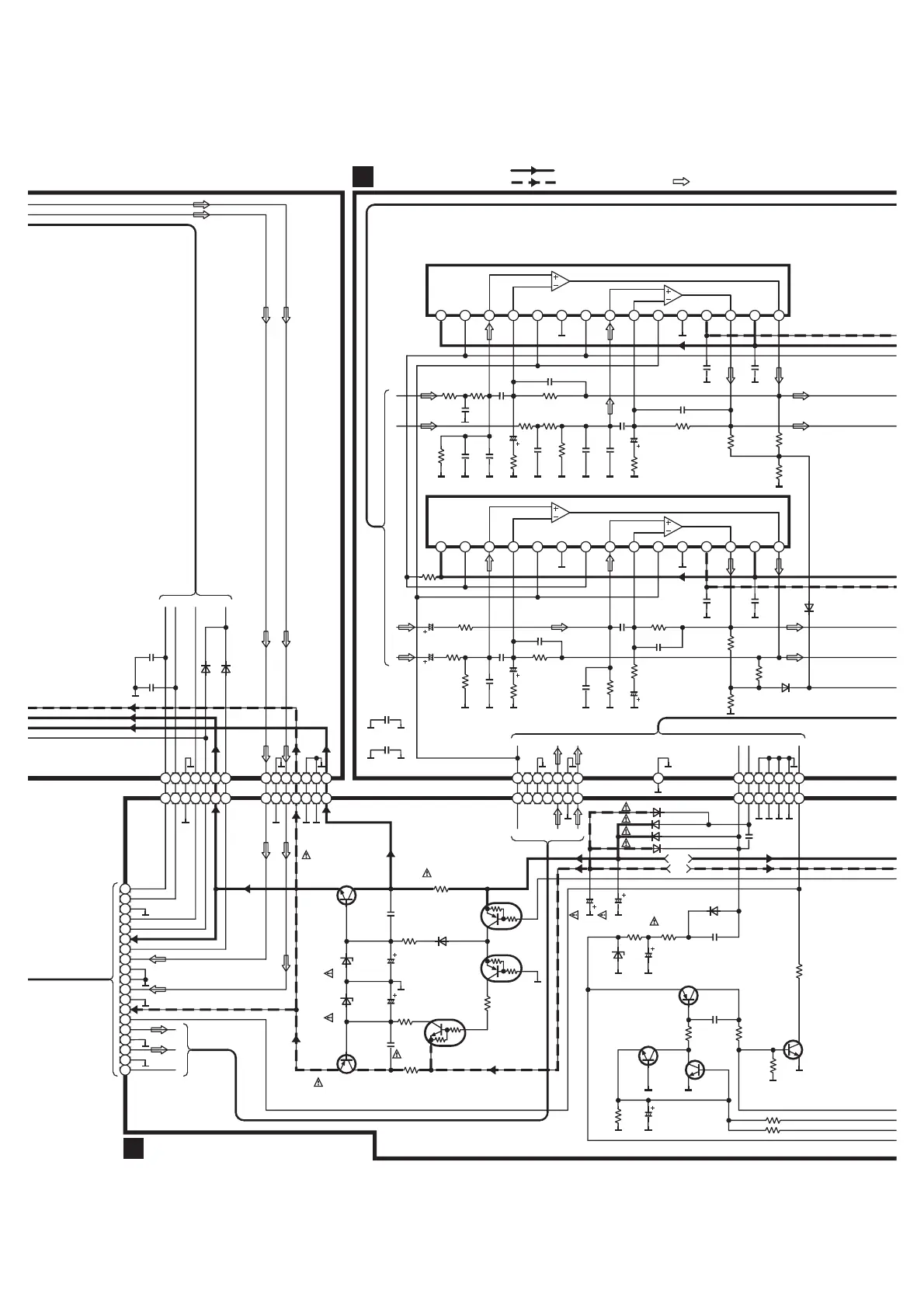
ÍÝØÛÓßÌ×ÝÜ×ßÙÎßÓ
ó
í
ÜéðçïÒëìðîÞÓîï
ÜéðéïÒëìðîÞÓîï
ÜéïðïÒëìðîÞÓîï
ÍÐÛßÕÛÎÌÛÎÓ×ÒßÔÝ×ÎÝË×Ì
Ú
Ú
Üëðê
ÓßïêëÌß
Üëðë
ÓßïêëÌß
ÎëíêïðÕ
ÝëíîïððÐ
Ýëçð
ðòï
Ýëèç
ðòï
Óß×ÒÝ×ÎÝË×Ì
Û
Ýëèé
ðòï
Ýëèè
ðòï
æÒÛÙßÌ×ÊÛÊÑÔÌßÙÛÔ×ÒÛ
æÐÑÍ×Ì×ÊÛÊÑÔÌßÙÛÔ×ÒÛ
æßËÜ×ÑÍ×ÙÒßÔÔ×ÒÛ
ðÊîïòèÊðÊ
ó
îîÊîïòèÊðòîÊðÊðÊðòíÊðòîÊðÊðÊðòíÊ
ðÊîïòèÊðÊ
ó
îîÊîïòèÊðòîÊðÊðÊðòíÊðòîÊðÊðÊðòíÊ
ó
îîÊ
îïòèÊ
ìòïÊðÊ
ëòïÊðÊ
ìòëÊ
ðÊ
ëÊ
ìòïÊ
ðÊ
îïòèÊ
îïòêÊ
ðÊ
îïòêÊ
ðÊ
ó
îïòêÊ
ó
îïòèÊ
ó
îîÊ
ó
îïòêÊ
ó
ïëòìÊ
ó
ïìòèÊ
ïìòèÊîðòçÊ
ïëòìÊ

Related product manuals