EasyManua.ls Logo

Technics SE-HDA710 - Page 17

Technics SE-HDA710
34 pages
Print Icon
To Next Page IconTo Next Page
To Next Page IconTo Next Page
To Previous Page IconTo Previous Page
To Previous Page IconTo Previous Page
Loading...
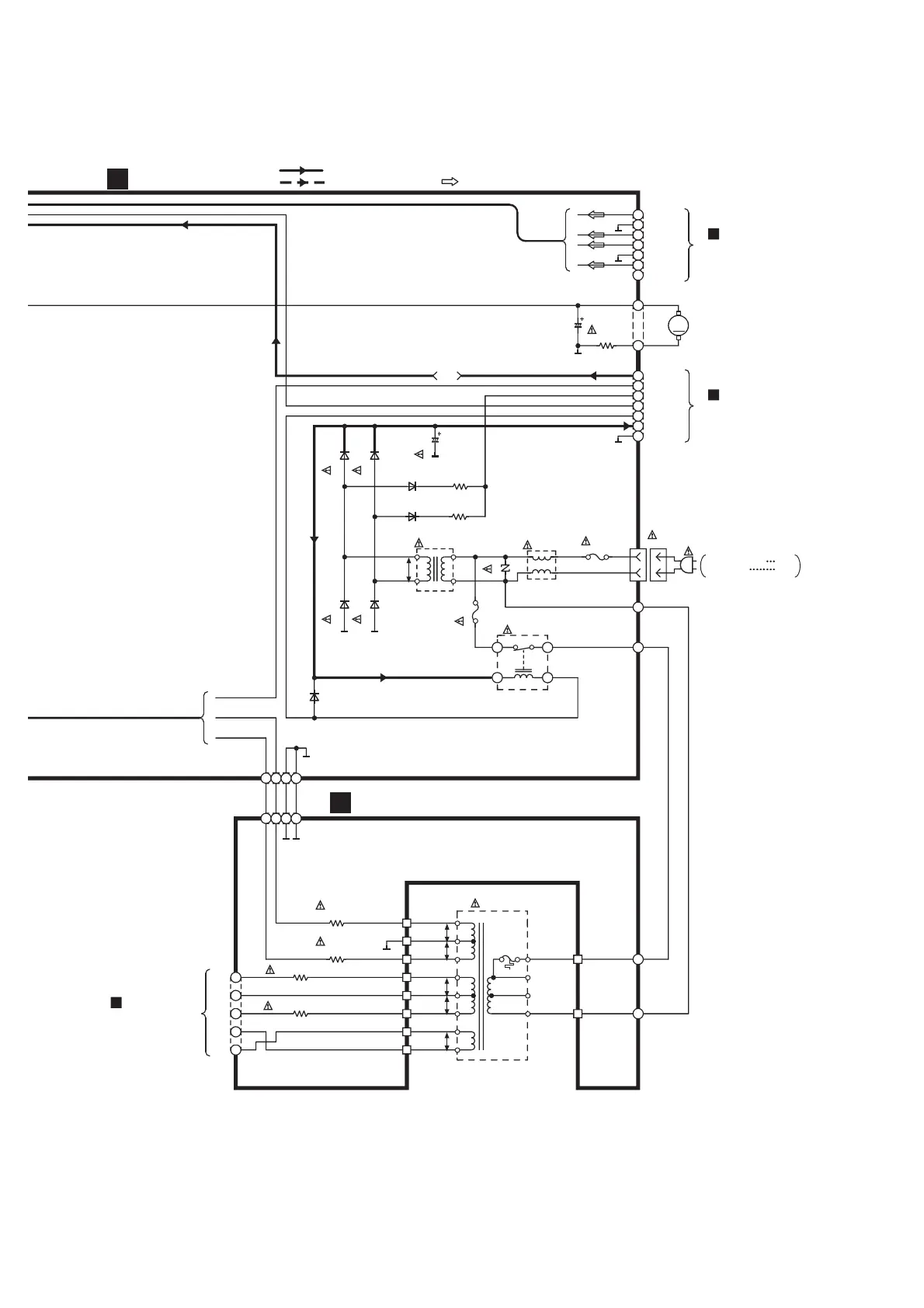
̱ÐÑÉÛÎÍËÐÐÔÇøï÷
Ý×ÎÝË×ÌøÝÒïðì÷±²
ÍÝØÛÓßÌ×ÝÜ×ßÙÎßÓ
ó
ï
ì
î ï
í
ÎÔéðï
ì
í î ï
ì
í î ï
ÐÌéðï
ë
î
í
ì
ï
Ú
Ü
Û
ÖÕéðï
Úî
Ìîß
Ôéðï
Æéðï
ÐÌéðî
Üéðï
ÓßïêëÌß
Ýéðï
îîð
Üéðí
ÎÔïÒìððíÒðî
Üéïí
ÎÔïÒìððíÒðî
Üéïî
ÎÔïÒìððíÒðî
Üéðî
ÎÔïÒìððíÒðî
Üéðë
ÓßïêëÌß
Îéðî
ïÕ
Üéðì
ÓßïêëÌß
Ééïï
ÝÒéïï
ÚÐéðï
ÎÍÚÓÞëðÕÌóÔ
ÚÐéðî
ÎÍÚÓÞëðÕÌóÔ
ÝÒéðï
ÝÒéðî
ÝÒéðí
ÝÒéðì
ÝÒéðë
ÝÒéðê
ÝÒéðé
ÝÒéðè
ÝÒéïð
ÝÒéðç
ÝÒïðí
ßÝî
ÝÌ
ßÝï
ÚÔï
ÚÔî
ÝÐïðì
Ô½¸Ó×Ü
ÙÒÜøÓ×Ü÷
ν¸Ó×Ü
Ô½¸ÔÑÉ
ÙÒÜøÔÑÉ÷
ν¸ÔÑÉ
Îëèî
îî
ÝÒëðì
Ó
ÚßÒ
ÓÑÌÑÎ
õÞøïíÊ÷
ÕÛÇÍÛ
ÍÇÒÝ
ÐÑÉÛÎ
ÐÎ×ÔÛÎßÇ
ÞßÝÕËÐ
ÝÌ
̱ÐÑÉÛÎÍËÐÐÔÇøï÷
Ý×ÎÝË×ÌøÉïðí÷±²
ÍÝØÛÓßÌ×ÝÜ×ßÙÎßÓ
ó
ï
ß
ÚÐéðì
ÎÍÚÓÞéðÕÌóÔ
ÚÐéðí
ÎÍÚÓÞéðÕÌóÔ
î
é
í
ì
ë
ê
ï
ï
î
î
é
í
ì
ë
ê
ï
ÒÝ
Ü
Ý
Þ
ß
Îéðí
ïÕ
ÝÐïðë
Úï
Ìïß
ßÝ×Ò
îíðóîìðÊëðئÅÛÞÃ
îíðÊëðئÅÛÙÃ
î
ï
ß
̱ÐÑÉÛÎÍËÐÐÔÇøï÷
Ý×ÎÝË×ÌøÝÒïðë÷±²
ÍÝØÛÓßÌ×ÝÜ×ßÙÎßÓ
ó
ï
ß
ÍÝØÛÓßÌ×ÝÜ×ßÙÎßÓ
ó
ë
Óß×ÒÝ×ÎÝË×Ì
Û
ÐÑÉÛÎÌÎßÒÍÚÑÎÓÛÎÝ×ÎÝË×Ì
Ù
ï
î
Ýëéî
îëÊïð
æÒÛÙßÌ×ÊÛÊÑÔÌßÙÛÔ×ÒÛ
æÐÑÍ×Ì×ÊÛÊÑÔÌßÙÛÔ×ÒÛ
æßËÜ×ÑÍ×ÙÒßÔÔ×ÒÛ
ïëòîÊ
ßÝèòïÊ
ßÝïêòéÊ
ßÝïêòéÊ
ßÝïíÊ
ßÝïíÊ
ßÝíòçÊ

Related product manuals