EasyManua.ls Logo

Technics SU-V300M2 - Page 30

Technics SU-V300M2
38 pages
Print Icon
To Next Page IconTo Next Page
To Next Page IconTo Next Page
To Previous Page IconTo Previous Page
To Previous Page IconTo Previous Page
Loading...
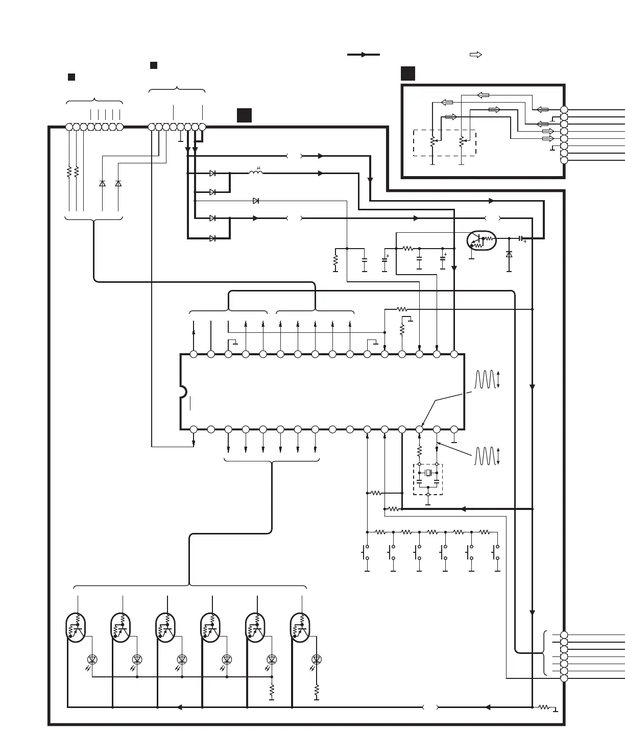
A
B
CP901 CP902
CN905
1
2
3
4
5
6
7
8
VR501-1
100K(B)
VR501-2
100K(B)
(VOLUME)
DE ABC
IC801
M37470M2536S
MICRO COMPUTER
R801 10K
R803 10K
D802 MA165TA
D801 MA165TA
CK1
DATA1
ST1
AC RELAY
SP-A
SP-B
GND
+B(2)
BACKUP
1 2 3 4 5 6 7 8
D806
MA165TA
D807
ISS291TA
D821
ISS291TA
D803
MA165TA
D804
MA165TA
AB FCDE
A ACEBD
Q803
UN4211TA
RESET
13
2
X801
(4MHz)
R828
1K
CP906
1
2
3
4
5
6
7
A
B
C
D809
(PHONO)
Q804
D810
(TUNER)
Q805
D811
(CD)
Q806
D812
(AUX)
Q807
D813
(TAPE2)
Q808 Q809
R827
330
R826
180
D809-813
LN018304P
A FBCDE
Q804-809
UN4111TA
LED DRIVE
R805
10K
C801
0.01
C805
50V0.47
C804
6.3V1000
C803
0.01
R807
100K
C806
50V2.2
D808
MA165TA
R810
10K
R809
10K
R811
820
R812
1K
R813
1.2K
R814
1.5K
R815
1.8K
S801
(PHONO)
S802
(TUNER)
S803
(CD)
S804
(AUX)
S805
(TAPE2)
S806
(TAPE1 MONITOR)
OPERATION CIRCUIT
VOLUME CIRCUIT
1 2 3 4 5 6 7 8
To MAIN CIRCUIT
(CN901) on SCHEMATIC
DIAGRAM-3
E
SCHEMATIC DIAGRAM-1
To MAIN CIRCUIT
(CN902) on SCHEMATIC
DIAGRAM-3
E
R806
10K
CBED
R829
10K
17181920212223242526272829303132
1 2 3 4 5 6 7 8 9 10 11 12 13 14 15 16
P17 / SRDY
P11
P07
P06
P05
P04
P03
P02
P01
P00
P41
P40
P16 / CLK
P15 / SOUT
P14 / SIN
P13 / T1
P12 / T0
P23 / CNTR1
P32 / CNTR0
P31 / INT1
P30 / INT0
RESET
V
CC
P10
P23 / IN3
P22 / IN2
P21 / IN1
P20 / IN0
VREF
XIN
X OUT
V
SS
E
D
R830
4.7K
Note: The number which noted at the connectors on the schematic diagram as "SCHEMATIC DIAGRAM-1" or "SCHEMATIC DIAGRAM-2"
indicates the schematic diagram serial number located on the left corner in the schematic diagram.
D814
LN014304P
(TAPE1 MONITOR)
L801
100 H
5.4V 5.4V
5.4V
5.1V 0V 5.3V 5.3V 5.3V 5.3V 5.3V 5.4V 5.4V 5.4V 2.5V 2.4V
0V 0V 0V 0V 0V 0V 0V 1.4V 5.2V 5.3V5.2V5.3V
5.2V
0V
5.3V
0V
5.4V
0V
5.3V
5.4V
0V
5.3V
5.4V
0V
5.3V
5.4V
0V
5.3V
5.4V
0V
5.3V
5.4V
:POSITIVE VOLTAGE LINE :PHONO SIGNAL LINE
6.2V
5.4V0V
2.2V
P-P
F=4MHz
3.6V
P-P
F=4MHz

Other manuals for Technics SU-V300M2

Related product manuals