EasyManua.ls Logo

Tektronix DPO73304DX - Display Elements

Tektronix DPO73304DX
920 pages
To Next Page IconTo Next Page
To Next Page IconTo Next Page
To Previous Page IconTo Previous Page
To Previous Page IconTo Previous Page
Loading...
What do you want to do next?
Learn about display elements.
Learn about customizable display elements.
Go to a step-by-step procedure for displaying waveforms.
Display elements
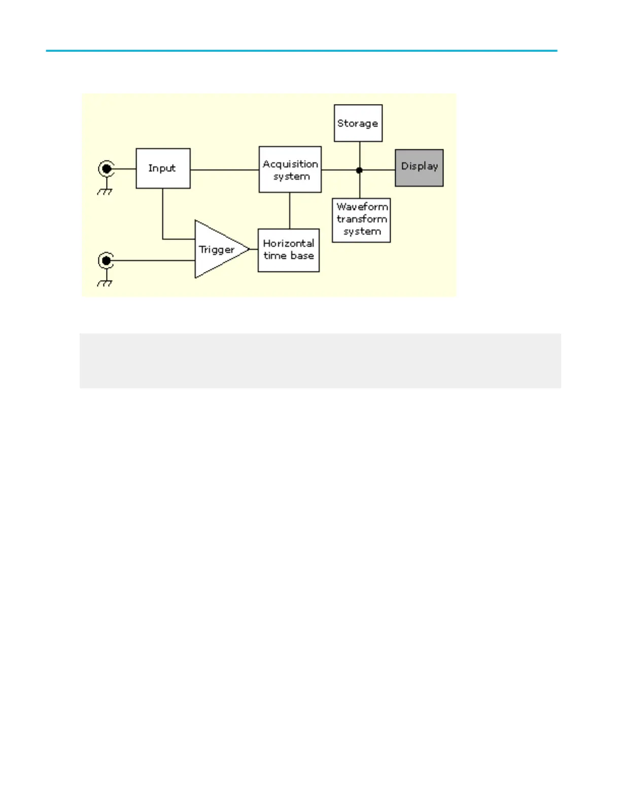
The waveform shown below is displayed as part of the user interface (UI) application. Some terms that are useful in discussing
the UI follow.
1. Menu Bar. Access the controls for data I/O, printing, online help, and instrument functions here.
2. Buttons/Menu. Click to toggle between the toolbar and menu bar modes.
3. Multipurpose Knob Readout. Adjust and display the parameters controlled by the multipurpose knobs.
4. Display. Live, reference, and math waveforms are displayed here, along with cursors.
5. Waveform Handle. Click and drag to change the vertical position of a waveform.
6. Controls Status. Obtain a quick reference to the vertical selections, scale, and parameters. Probe status is provided for
some probe tips.
7. Readouts. The cursor and measurement readouts are displayed in this area. Measurements are selectable form the menu
bar or toolbar. If a control window is displayed, some combinations of readouts move to the graticule area.
Oscilloscope reference
678 DPO70000SX, MSO/DPO70000DX, MSO/DPO70000C, DPO7000C, and MSO/DPO5000B Series

Table of Contents

Other manuals for Tektronix DPO73304DX

Related product manuals