EasyManua.ls Logo

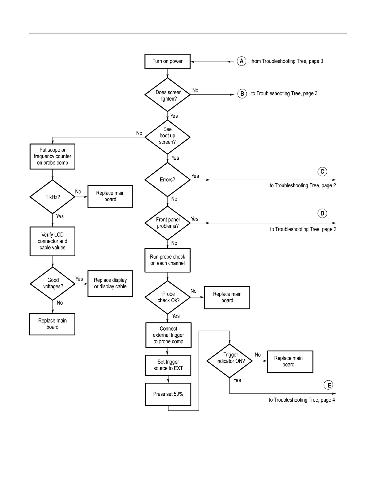
Tektronix TDS2004C - Figure 8: Oscilloscope Troubleshooting Tree

Tektronix TDS2004C
114 pages
To Next Page IconTo Next Page
To Next Page IconTo Next Page
To Previous Page IconTo Previous Page
To Previous Page IconTo Previous Page
Loading...
Maintenance
Fi
gure 8: Oscilloscope troubleshooting tree (page 1 of 4)
70 TDS2000C and TDS1000C-EDU Series Oscilloscope Service Manual

Table of Contents

Other manuals for Tektronix TDS2004C

Related product manuals