EasyManua.ls Logo

Telit Wireless Solutions LE910C1-EU - Page 43

Telit Wireless Solutions LE910C1-EU
149 pages
Print Icon
To Next Page IconTo Next Page
To Next Page IconTo Next Page
To Previous Page IconTo Previous Page
To Previous Page IconTo Previous Page
Loading...
LE910Cx Hardware Design Guide
1VV0301298 Rev.40 Page 43 of 149 2023-03-16
Not Subject to NDA
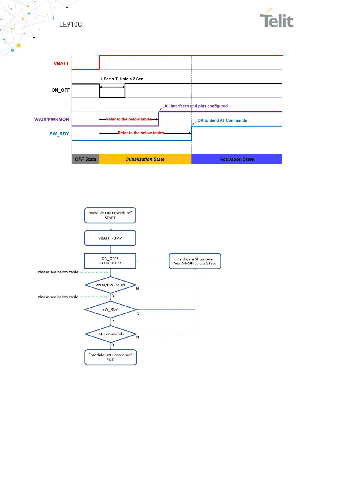
Figure 5: LE910Cx Initialization and Activation
A flow chart showing the proper turn on procedure is displayed below:
Figure 6: Turn-on Procedure
Timing of VAUX/PWRMON and SW_RDY

Table of Contents

Other manuals for Telit Wireless Solutions LE910C1-EU

Related product manuals