EasyManua.ls Logo

Telit Wireless Solutions LE910C1-EU - Turning off the LE910 Cx Module

Telit Wireless Solutions LE910C1-EU
149 pages
Print Icon
To Next Page IconTo Next Page
To Next Page IconTo Next Page
To Previous Page IconTo Previous Page
To Previous Page IconTo Previous Page
Loading...
LE910Cx Hardware Design Guide
1VV0301298 Rev.40 Page 46 of 149 2023-03-16
Not Subject to NDA
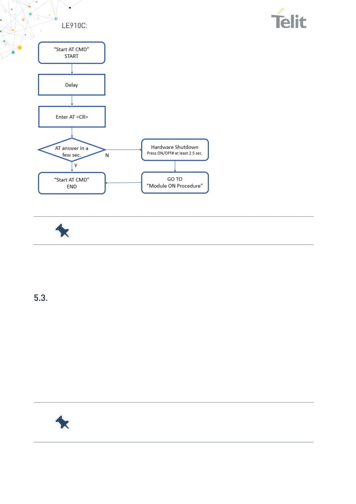
Figure 7: AT commands managing procedure
Turning off the LE910Cx Module
Turning off the device can be done in the following different ways:
Shutdown by software using the AT#SHDN software command
Hardware shutdown using ON_OFF_N pad
Hardware Unconditional Shutdown using the SHDN_N pad
When the device is shut down by a software command or hardware shutdown, it issues
a detach request to the network, informing the network that the device will no longer be
reachable.
Note:
Waiting time for the AT commands answer can vary between
different LE910Cx variants, between 2-6 sec.
Note:
To check if the device has powered off, monitor the
PWRMON/SW_RDY hardware line. When PWRMON/SW_RDY goes
low, it means the device has powered off.

Table of Contents

Other manuals for Telit Wireless Solutions LE910C1-EU

Related product manuals