EasyManua.ls Logo

TESTO 175-H2 - Basic Safety Instructions; Electricity Safety Precautions; Product Safety Measures; Disposal Guidelines

TESTO 175-H2
8 pages
Print Icon
To Next Page IconTo Next Page
To Next Page IconTo Next Page
To Previous Page IconTo Previous Page
To Previous Page IconTo Previous Page
Loading...
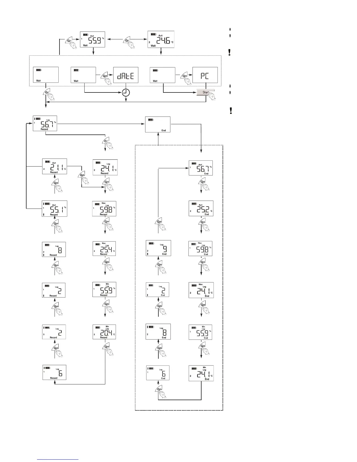
Funzionamento/Funcionamento
Lettura intermedia/Canale 1
Leitura actual/Canal1
Lettura intermedia/Canale 2
Leitura actual/Canal 2
Valore memorizzato/Canale 1
Leitura guardada/Canal 1
Valore memorizzato/Canale 2
Leitura guardada/ Canal 2
Max. valore misurato/Canale 1
Leitura máxima/Canal1
Inizio della misura: Data/Ora
Critério de início: Data/Hora
Inizio della misura: manuale
Critério de início: Botão
Inizio della misura: avvio da PC
Critério início: início PC
>3 s
N° valori al di sotto del limite/Canale 1
No. vezes inf. límite/Canal 1
N° valori al di sotto del limite/Canale 2
Nº de vezes inf. límite/Canal 2
Min. valore misurato/Canale 1
Leitura mínima/Canal 1
Min. valore misurato/Canale 2
Leituras mínimas/Canal 2
N° valori al di sopra del limite/Canale 2
No.vezes sup. límite/Canal 2
N° valori al di sopra del limite/Canale 1
No. vezes sup. límite/Canal 1
>3 s
>3 s
N° valori al di sopra del limite/Canale 1
Nº vezes sup. límite/ Canal 1
Anzahl Überschreitungen Kanal 2
Nº vezes sup. llímite/Canal 2
N° valori al di sotto del limite/Canale 1
Nº de vezes inf. llímite/Canal 1
N° valori al di sotto del limite/Canale 2
No. vezes inf. límite/Canal 2
Max. valore misurato/Canale 2
Leitura máxima/Canal 2
Max. valore misurato/Canale 1
Leitura máxima/Canal 1
Valore intermedio/Canale 2
Leitura Actual/Canal 2
Min. valore misurato/Canale 1
Leitura mínima /Canal 1
ZValore intermedio/Canale 1
Leitura actual/Canal 1
Programma di misura terminato*
Programa de medição finalizado
Max. valore misurato/Canale 2
Leitura máxima/Canal 2
Min. valore misurato/Canale 2
Leitura mínima/Canal 2
Valore intermedio/Canale 2
Leitura actuall/Canal 2
Valore intermedio/Canale 1
Leitura actual/Canal 1
Informação
Os símbolos de valor de alarme superior e inferior piscam en Rec e End
quando os valores de alarme programados são excedidos.
*Se for seleccionado o critério de finalizar “até a memória ficar cheia” ou “nº de
valores” (de acordo com a sua programação)
.
O monitor deve acender-se para mostrar os visualizadores respectivos. Isto é
possível com o software de testo ComSoft .
O monitor actualiza-se de acordo com o intervalo de medição programado.
O monitor só mostra as leituras dos canais activados. Os canais também
podem ser activados via testo ComSoft software.
LED e tasti funzione
In tutti i modelli:
La spia di allarme (LED rosso) lampeggia 3 volte ogni 15 secondi, qualora la
capacità della batteria sia inferiore al 10% (anche nel caso in cui la spia di allarme è
disattivata *).
La modalità Attesa e il tasto Avvio danno il via al programma di misura:
La spia di stato (LED verde) lampeggia 5 volte se il tasto
GO
viene premuto per
circa 3 secondi (anche nel caso in cui la spia di stato è disattivata *).
Rappresenta la conferma che il programma di misura ha avuto inizio e che il data
logger si trova in modalità
Registra
.
Modalità Registra:
La spia di allarme lampeggia una volta ogni 15 secondi, all’avvenuto superamento
dei valori di allarme impostati (solo nel caso in cui la spia di allarme è attivata *).
La spia di stato lampeggia una volta ogni 15 secondi (solo nel caso in cui la spia di
stato è attivata *).
Indica lo svolgimento del programma di misura.
La spia di stato lampeggia 5 volte se il tasto
GO
viene premuto per circa 3 secondi
(anche nel caso in cui la spia di stato è disattivata *).
Indica l’avvenuta impostazione di un segnale di tempo**.
* Le spie di allarme/stato vengono attivate/disattivate tramite il software testo ComSoft.
** Per la spiegazione del termine “segnale di tempo”, fare riferimento al Manuale di istruzioni
contenuto nel kit del software.
Funções do LED y do botão
Em todos os modos:
O led de alarme (LED vermelho) pisca 3 vezes cada 15 segundos se a carga da
pilha for menor que 10% (mesmo se o led alarme estiver activado **).
Modo de Espera e criterio de início programado Chave de Começo
:
O led de estado ( LED verde) pisca 5 vezes se carregarmos o botão GO durante
aprox. 3 segundos (mesmo se o led de estado estiver activado **).
Isto confirma que o programa de medida começou e que o data logger está agora
no modo Record.
Modo Registo
:
O led Alarme pisca uma vez cada 15 seg. se os valores de alarme são
ultrapassados (só se o led de Alarme está activado **).
O led de estado pisca uma vez cada 15 seg. (só se o led de estado estiver
activado)
Isto confirma que o programa de medição está funcionando.
O Led de estado pisca 5 vezes se o botão
GO
se mantiver carregado durante
aprox. 3 s (só se o led de Estado estiver desactivado **).
Isto confirma que a marca de tempo*** foi ajustada.
**
Os leds Estado/Alarme activam/desactivam-se via testo ComSoft.
*** Por favor, leia o manual de instruções para qualquer aclaração sobre a marca de tempo.
Informazioni
Al superamento dei valori limite di allarme max. o min., i relativi simboli si
illuminano in
Rec
ed
End
.
*
Fine della misura:
quando la memoria è piena
o
al raggiungimento del numero
delle registrazioni
(a seconda del programma di misura).
Per poter visualizzare le misure è necessario accendere il display. La
visualizzazione è resa possibile dal software testo ComSoft.
La visualizzazione viene aggiornata secondo il ciclo di misura
programmato. Solo i valori misurati da canali attivi vengono mostrati sul display.
E’ possibile attivare i canali tramite il software testo ComSoft.
Aprox. 60sCirca 60sAprox. 60sCirca 60s
Aprox. 60s
Circa 60s

Other manuals for TESTO 175-H2

Related product manuals