EasyManua.ls Logo

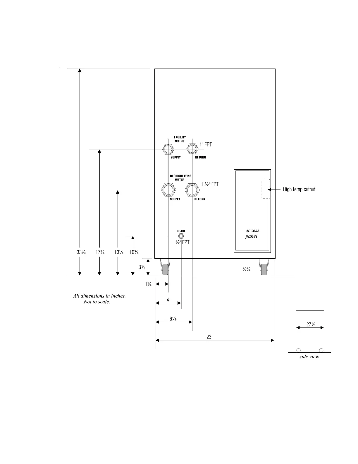
Thermo Electron NESLAB System III - Large Volume Units Diagram

Default Icon
28 pages
Print Icon
To Next Page IconTo Next Page
To Next Page IconTo Next Page
To Previous Page IconTo Previous Page
To Previous Page IconTo Previous Page
Loading...
- 23 -
Large Volume Units