EasyManua.ls Logo

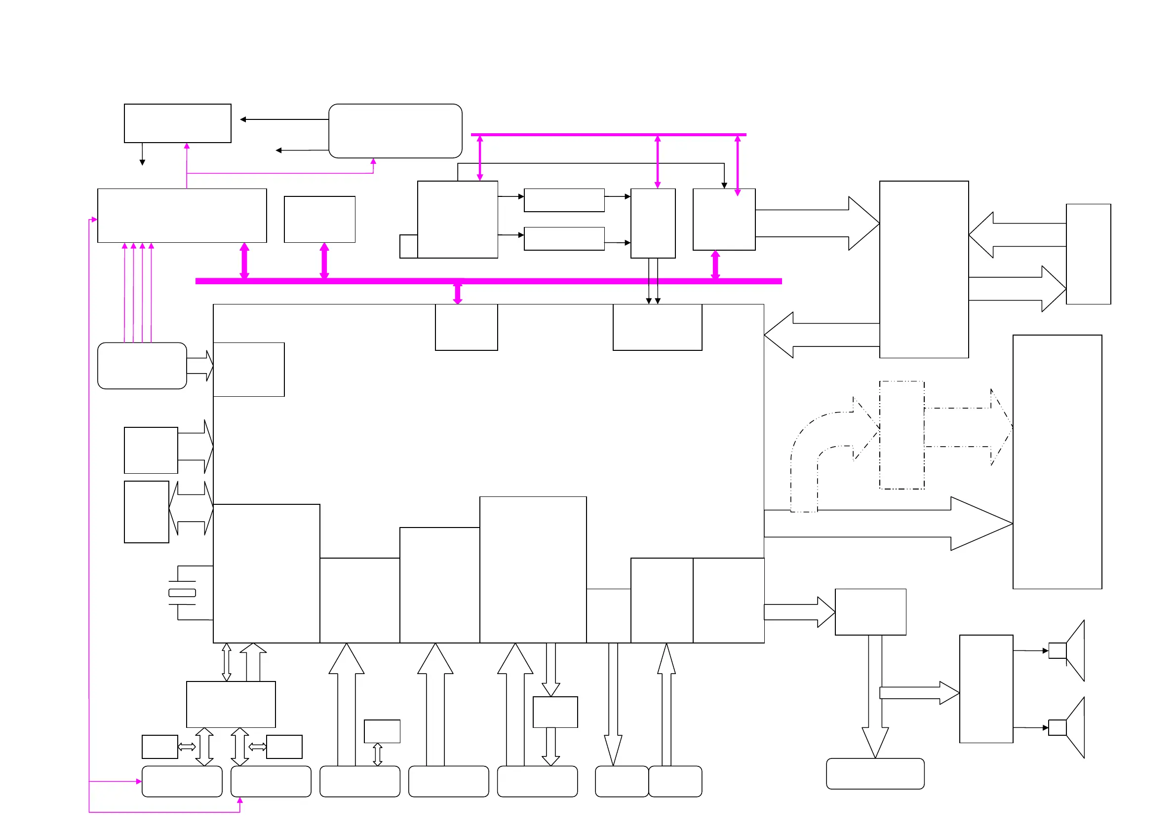
THOMSON 32E92NH22 - Mt35 Block Diagram

THOMSON 32E92NH22
89 pages
Print Icon
To Next Page IconTo Next Page
To Next Page IconTo Next Page
To Previous Page IconTo Previous Page
To Previous Page IconTo Previous Page
Loading...
IF+/IF-
CEC
COMMAND
VCC
+5V/
Standby+5v
+12V
SAW-Sif
Broken line is option for TTL
interface panel!
OFF ON
Main Chip
HDMI1 HDM2
HDMI SWITCH
EDID EDID
VGA
EDID
YPbPr
62 OSCL1 63OSDA1
73 HDMI_5V
79 RX0_CB 80 RX0_C
81 RX0_0B 82 RXO_0
83 RX0_1B 84RXO_1
85 RX0_2B 86 RX0_2
205 DDC_SCL
204 DDC_SDA
104 R
98 B
102 G
96 VSYNC
97 HSYNC
120 Y_IN
121 Pb_IN
123 Pr_IN
173 YPbPr_L
174 YPbPr_R
176 VGA_R
177 VGA_L
SCART
170 SCT_R_IN
171 SCT_L_IN
116 SCT_R
108 SCT_G
114 SCT_B
149 SCT_FS
107 SCT_FB
187 SCT_R_OUT
189 SCT_L_OUT
O/P
AV
129 CVBS
172 R_IN
173 L_IN
126 SY
125 SC
SPDIF
201
SPDIF
_OUT
HEAD PHONE
185
HP_R_OUT
186
HP_L_OUT
PANEL
LVDS
To
TTL
386
LVDS
TTL
TUNER
SAW-Vif
IF
amplif
ier
DVB-T
demodulat
or
CI function Chip
PARALLEL TS
SERIAL TS
AUDIO
AMP
LV
DS
DDR
32Mb
x16
FLASH
32Mbit
PRE AUDIO
AMP
R
/
L
132 TV_CVBS
164 SIF
CI
CARD
PARALLEL TS
PARALLEL TS
R
L
205 SCL
206 SDA
I2C
8051 MCU
15 KEY 9 POWERON
11 STANDBY 14 IR
KEY BOARD
152 KEY
93 IR
EEPROM
M24C16MN
DC-DC
12V to 5V RT8110
POWER
SUPPLY CONNECTOR
MT35 BLOCK DIAGRAM V2.0
TUNER_I2C

Table of Contents

Related product manuals