EasyManua.ls Logo

Toro 72908 - Page 83

Toro 72908
84 pages
Print Icon
To Next Page IconTo Next Page
To Next Page IconTo Next Page
To Previous Page IconTo Previous Page
To Previous Page IconTo Previous Page
Loading...
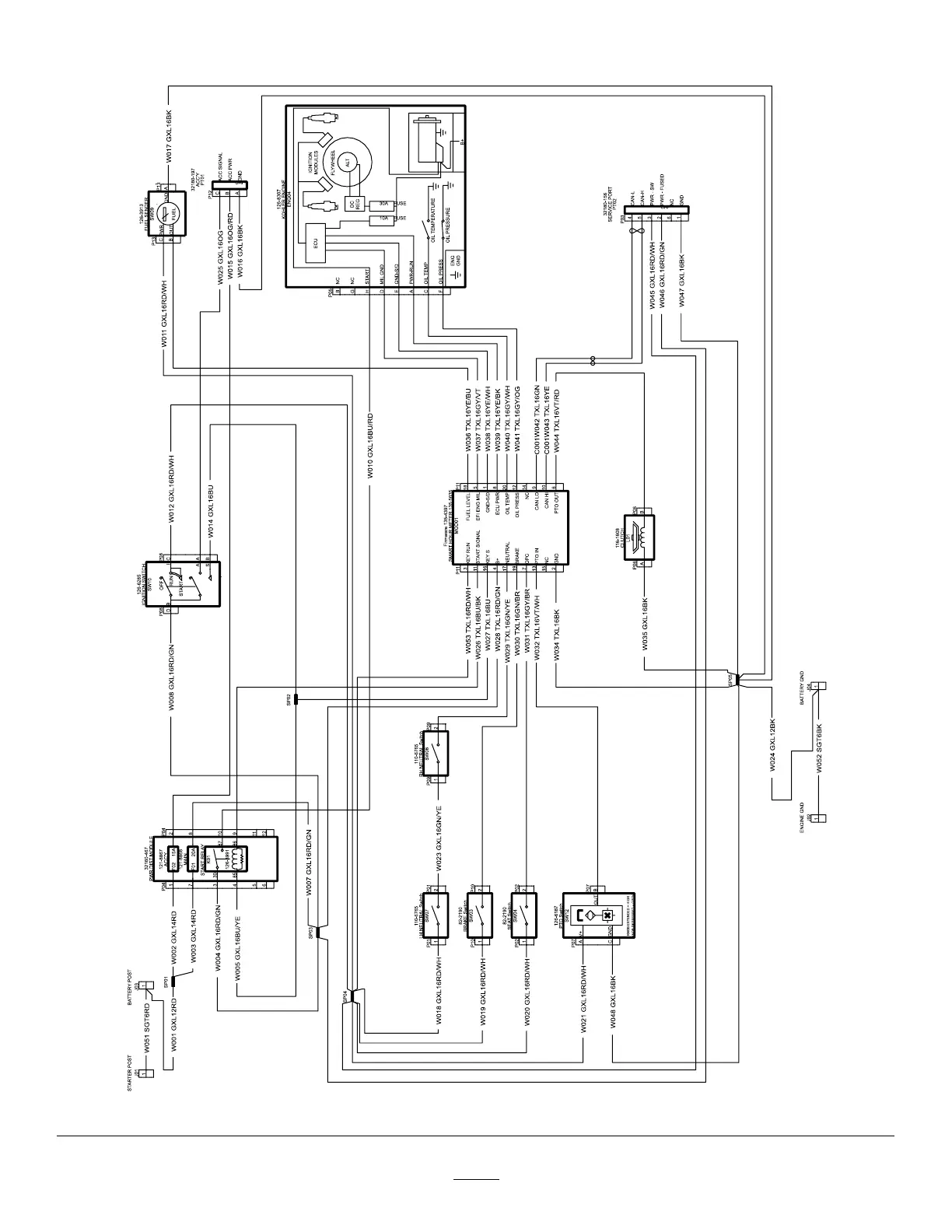
Schematics
g357854
Electrical Schematic (Rev . C)
83

Related product manuals