EasyManua.ls Logo

Toro 74352 - Wiring Diagram

Toro 74352
40 pages
Print Icon
To Next Page IconTo Next Page
To Next Page IconTo Next Page
To Previous Page IconTo Previous Page
To Previous Page IconTo Previous Page
Loading...
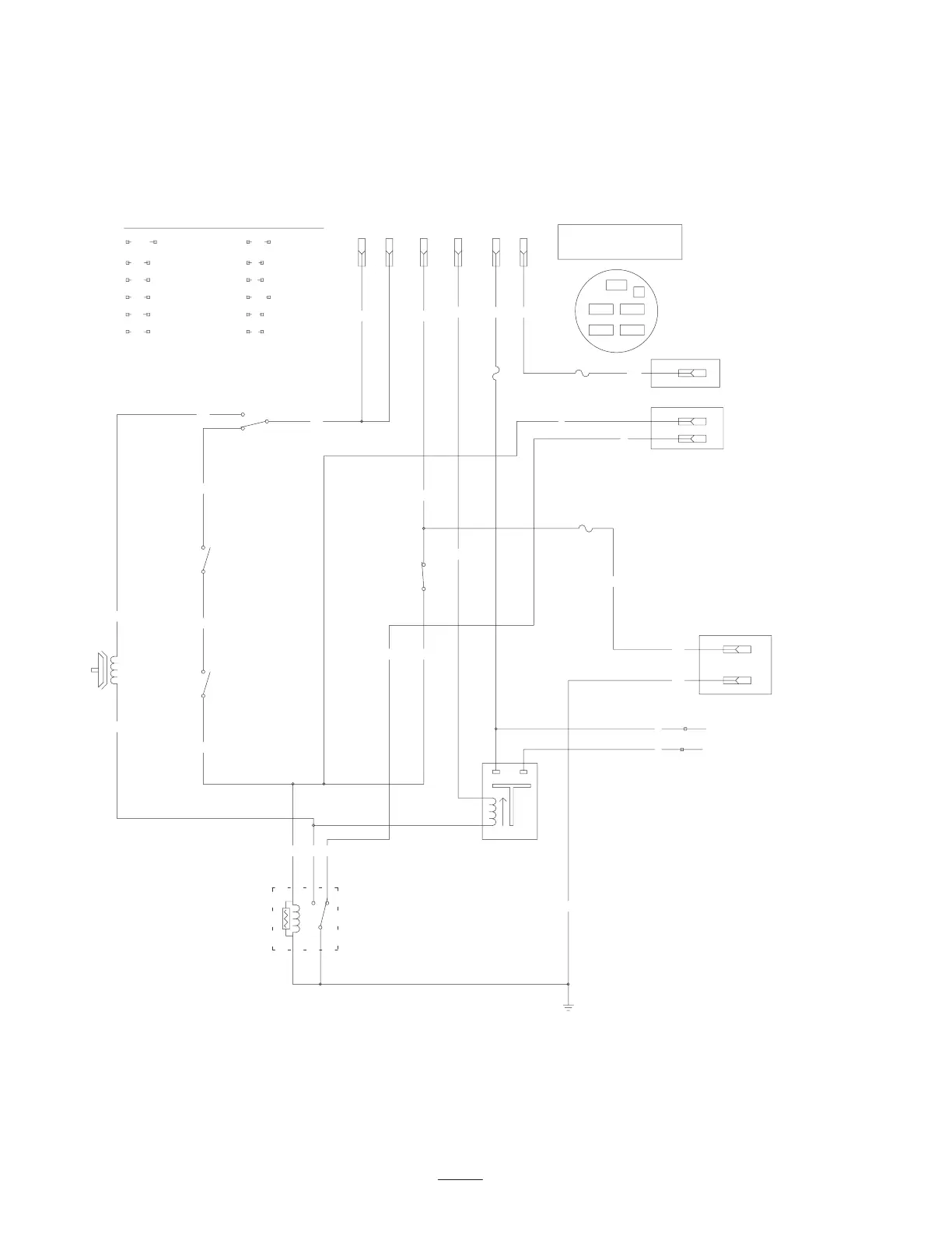
34
Wiring Diagram
Sheet No.:
T–xxxx
1
Y
W
Y
YGN
Y
BU
S
R
BA
Y
A
BU
I
GY
GN
BU
W
VIO
T
PK
VIOLET
TAN
RR
R
START
B+
B
GN
BN
OR
BN
GND
GY
BN
74
Y
PK
R
W
WHITE
YELLOW
PINK
RED
W
OR
PK OR
YI X
GND
BK
OR
S
B
VIO
X
A
TO
HEADLIGHT
HARNESS
SW3
(BRAKE)
W
(SEAT)
SW4
30A
F1
SW5
(BRAKE)
GREEN
BLUE
OR
1
2
KEY SWITCH PN 88–9830
MAGNETO
PTO
CLUTCH
SHOWN WITH
PARK BRAKE
DISENGAGED
GREY
ORANGE
BROWN
BLACK
BK
10A
F3
VIO
KEY SW
1
OFF NO CONNECTION
ON B I A AND X Y
START B I S
SW1
SHOWN WITH
PARK BRAKE
DISENGAGED
(PTO)
SW2
SHOWN IN
OFF POSITION
WIRE COLOR CODES
SOLENOID
25A
F2
(IGNITION)
FUEL SOLENOID
2
3
5
4
1
K1
(KILL RELAY)
SHOWN WITH
OPERATOR
IN SEAT
TERMINAL VIEW FROM
BACK OF SWITCH
REGULATOR

Related product manuals