EasyManua.ls Logo

Toshiba 32C110U - Connecting DVD, VCR, and Satellite Receivers

Toshiba 32C110U
62 pages
Print Icon
To Next Page IconTo Next Page
To Next Page IconTo Next Page
To Previous Page IconTo Previous Page
To Previous Page IconTo Previous Page
Loading...
15
Chapter 2: Connecting your TV
Connecting a DVD player with ColorStream
®
(component video), a VCR,
and a satellite receiver
1
IN from ANT
VIDEO AUDIO
OUT to TV
L R
R
L
OUT
IN
CH 3
CH 4
S-VIDEO
OUT
VIDEO
OUT
AUDIO
OUT
COMPONENT VIDEO
L
R
Satellite
IN
P
B
PR
Y
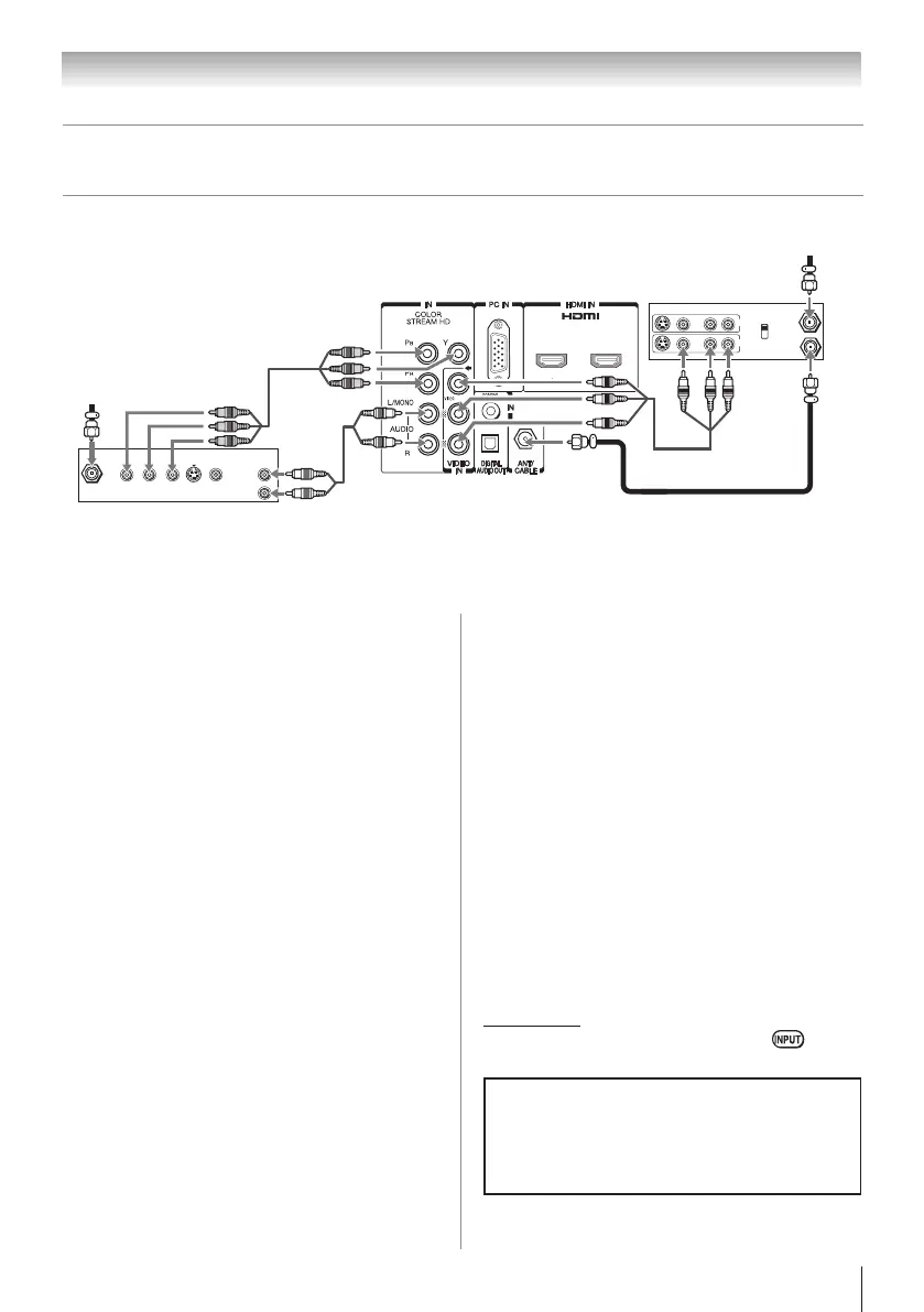
TV back panel
Stereo VCR
From antenna
From satellite dish
Satellite receiver with component video or
DVD player with component video
You will need:
Coaxial cables
Standard A/V cables
If you have a mono VCR, connect L/MONO
on the TV to your VCR’s audio out terminal
using the white audio cable only.
Standard audio cables
Component video cables
You can connect the component video cables
(plus audio cables) from the DVD player or
satellite receiver to the ColorStream terminal
on the TV. The ColorStream HD terminal
can be used with Progressive (480p, 720p)
and Interlaced (480i, 1080i) scan systems.
A 1080i signal will provide the best picture
performance (1080p is not supported).
If your DVD player or satellite receiver
does not have component video, connect
a standard A/V cable to VIDEO terminal. If
your DVD player has HDMI video, see page
16.
To view antenna or Cable channels:
Select the ANT/CABLE video input source on the TV.*
To view the DVD player:
Turn ON the DVD player. Select the ColorStream HD
video input source on the TV.*
To view satellite programs using the
component video connections:
Turn on the satellite receiver. Select the ColorStream
HD video input source on the TV.*
To view the VCR or view and record
antenna channels:
Turn ON the VCR. Tune the VCR to the channel you want
to watch. Select the VIDEO video input source on the TV.*
To record a TV program while watching a DVD:
Turn ON the VCR. Tune the VCR to the channel to
record. Select the ColorStream HD video input source
on the TV* to view the DVD.
*
To select the video input source, press on the
remote control (page 21).
The unauthorized recording, use, distribution, or
revision of television programs, videotapes, DVDs,
and other materials is prohibited under the Copyright
Laws of the United States and other countries, and may
subject you to civil and criminal liability.

Table of Contents

Other manuals for Toshiba 32C110U

Related product manuals