EasyManua.ls Logo

Toshiba RAS-13SA-E - 9-3-4. Compressor Not Operating

Toshiba RAS-13SA-E
56 pages
Print Icon
To Next Page IconTo Next Page
To Next Page IconTo Next Page
To Previous Page IconTo Previous Page
To Previous Page IconTo Previous Page
Loading...
– 40 –
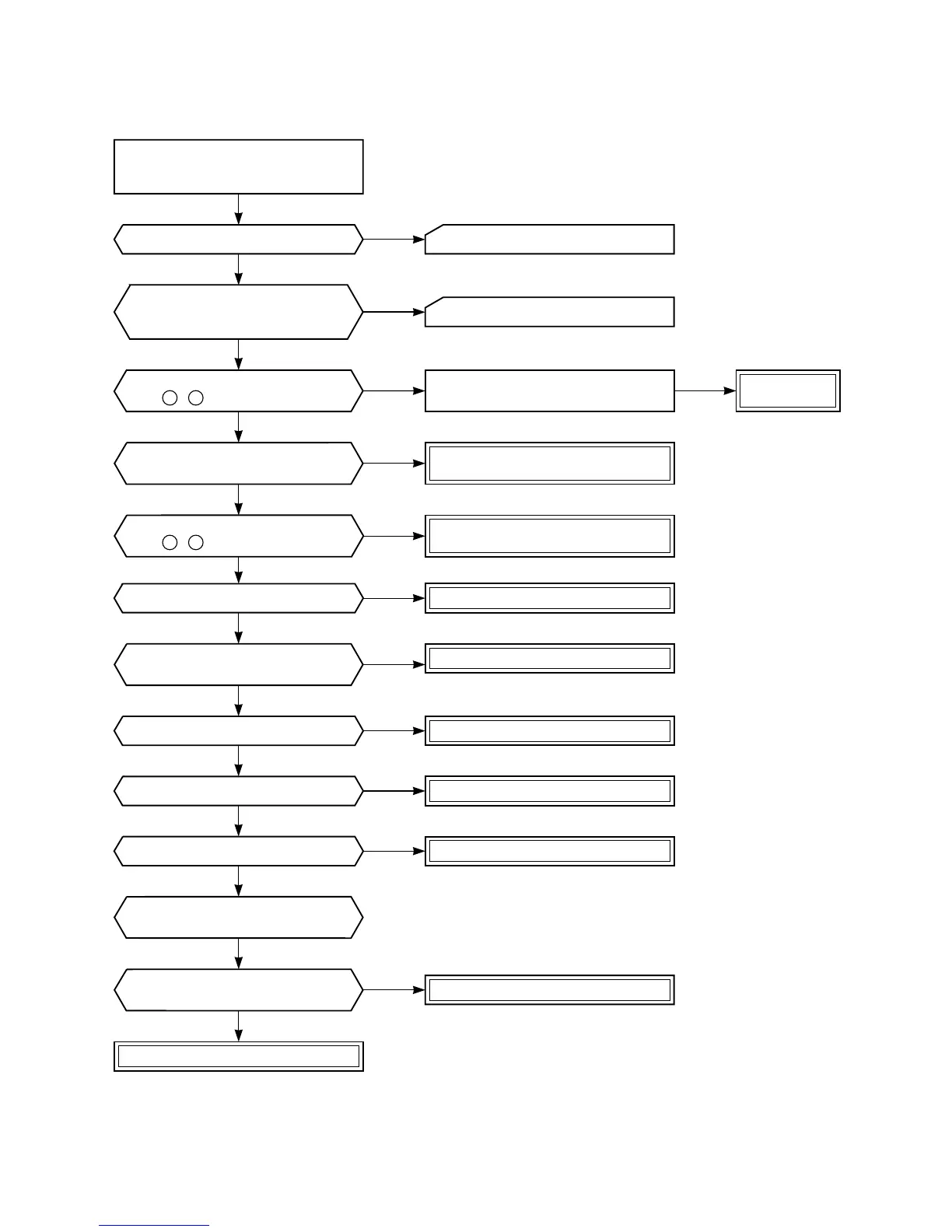
9-3-4. Only Compressor does not Operate
Shut off the power supply
from AC outlet once and
turn it on after 5 seconds.
Does the OPERATION lamp flash?
Does the power turn on by
pushing the [START/STOP] button
of the remote control?
Is cable connection between indoor
and outdoor units correct?
Replace the
PC board.
See "Power can not be turned on".
NO
NO
NO
NO
YES
YES
YES
YES
Is the voltage across the outdoor terminal
( 1 - 2 ) 220/230/240 VAC?
YES
Are all the cords for compressor normal?
Is the compressor motor winding normal?
(Check the winding resistor.)
Is the capacitor for compressor normal?
Is the overload relay normal?
Does the compressor start?
Compressor starts but
it stops after a while?
Cables between indoor and
outdoor units are defective.
Re-wire or replace the defective cords.
Compressor is defective.
Capacitor is defective.
Overload relay is defective.
Compressor is defective.
Correct cabling between indoor
and outdoor units.
NO
NO
NO
NO
NO
NO
YES
YES
YES
YES
YES
YES
See "Power can not be turned on".
YES
Is the gas quantity normal?
(Check the pressure)
Gas shortage (Gas leakage)
NO
Compressor is defective
Is the voltage across the indoor terminal
( 1 - 2 ) 220/230/240 VAC?
Relay (RY01, RY02) or
IC31 or IC30 is failure.

Table of Contents

Related product manuals