EasyManua.ls Logo

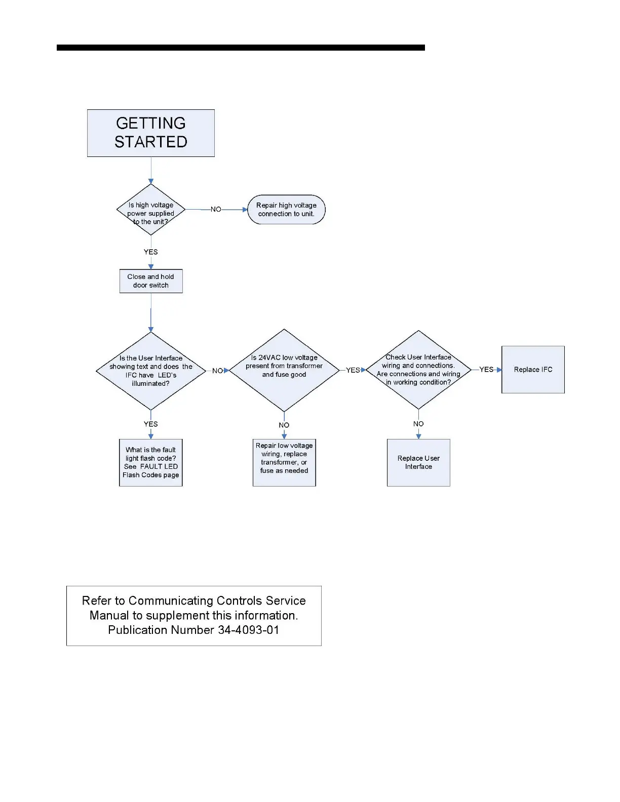
Trane ADHMB060BCV3VA - Troubleshooting Flowcharts; Getting Started Troubleshooting

Trane ADHMB060BCV3VA
54 pages
Print Icon
To Next Page IconTo Next Page
To Next Page IconTo Next Page
To Previous Page IconTo Previous Page
To Previous Page IconTo Previous Page
Loading...
UHM-DHM-SF-1H 39
Service Facts

Related product manuals