EasyManua.ls Logo

Trane AUHMB080ACV3VA - Page 39

Trane AUHMB080ACV3VA
54 pages
Print Icon
To Next Page IconTo Next Page
To Next Page IconTo Next Page
To Previous Page IconTo Previous Page
To Previous Page IconTo Previous Page
Loading...
UHM-DHM-SF-1H 39
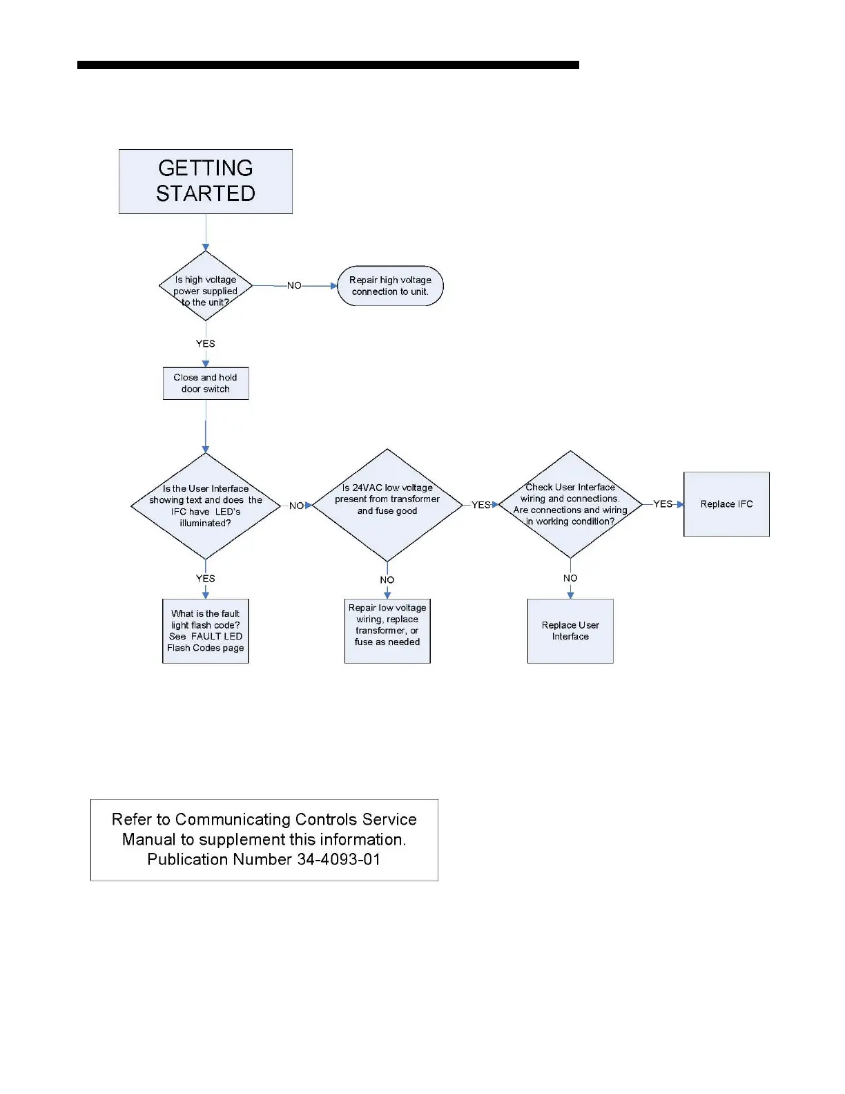
Service Facts

Related product manuals