EasyManua.ls Logo

Trane CVGF-SVU02B-E4 - Page 9

Trane CVGF-SVU02B-E4
88 pages
Print Icon
To Next Page IconTo Next Page
To Next Page IconTo Next Page
To Previous Page IconTo Previous Page
To Previous Page IconTo Previous Page
Loading...
CVGF-SVU02B-E4
9
General
Information
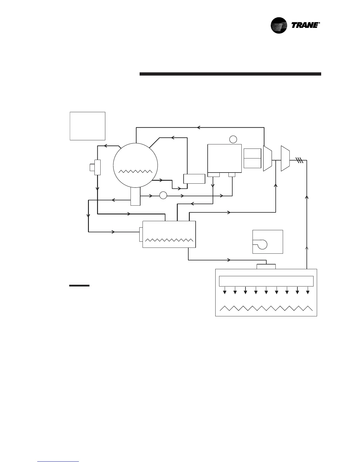
Figure 4. Refrigerant flow diagram
Starter
Condenser
Motor
Economizer Oil sump
Pump
Fixed
orifice
Distributor
Evaporator
Fixed
orifice
Strainer
Fixed
orifice
Condenser
sump
Internal filter
Compressor
Inlet
vanes
High lift
unloading
valve
(HLUV)
Gears
Bearings
Oil cooler
Refrigerant Flow
S
F
ST
2
ST
1

Related product manuals