EasyManua.ls Logo

tti Tech PMR-446 - 4-4. RECEIVER ALIGNMENT; 4-4-1. Receiver sensitivity confirmation; 4-4-2 Squelch Adjustment; 4-4-3 Battery Alert Adjustment

Default Icon
34 pages
Print Icon
To Next Page IconTo Next Page
To Next Page IconTo Next Page
To Previous Page IconTo Previous Page
To Previous Page IconTo Previous Page
Loading...
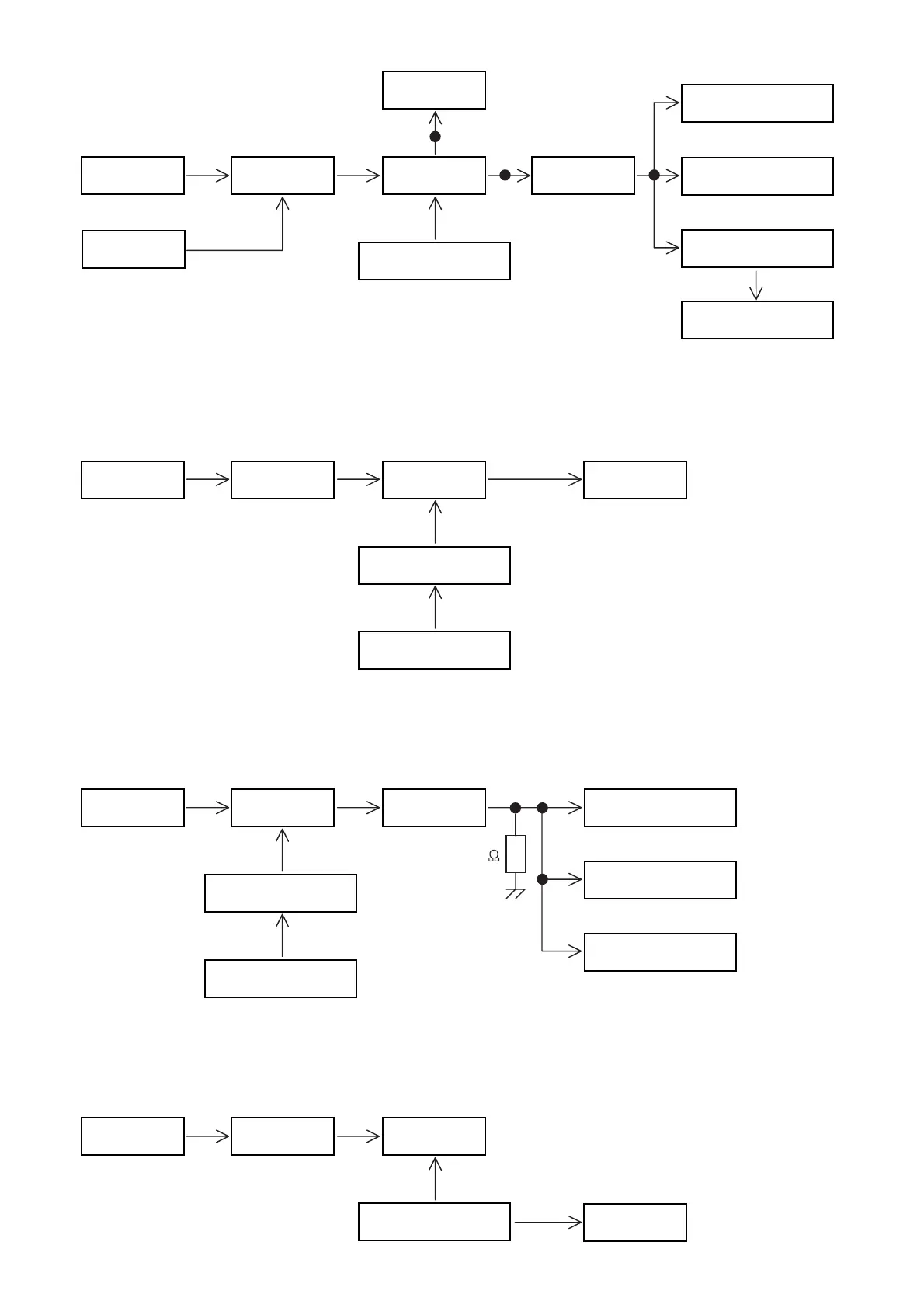
[Figure 2]
Ant Jack
PC (CPS) Program Jig Transceiver Power Meter
DC Ammenter
PC (CPS) Program Jig Transceiver
DVM (DC)
DC Power Supply
(7.5V)
DC Power Supply
[Figure 3]
RF SG Transceiver Program Jig RMS Voltmeter
DC Ammnter
DC Power Supply
(7.5V)
[Figure 1]
DVM (DC)
TP1
TP3
Audio SG
PC (CPS)
Program Jig Transceiver Dummy Load
Spectrum Analyzer
Frequency Counter
FM Detector
DC Power Supply
(7.5V)
Digital Oscilloscope
SINAD Meter
Oscilloscope
8
[Figure 4]
10