EasyManua.ls Logo

Unical DUA plus BTN 28 - Electrical Wirings; Actual Connection Diagram

Unical DUA plus BTN 28
32 pages
Print Icon
To Next Page IconTo Next Page
To Next Page IconTo Next Page
To Previous Page IconTo Previous Page
To Previous Page IconTo Previous Page
Loading...
Installation info
20
fig. 20
A6
65432 17
7654321
A2
BLUE
BROWN
SS
E. RIV.
TEFLON WHITE
ROD
A9
BROWN
V
BLUE
YEL/GREEN
32 1
SR
GREEN
BROWN
WHITE
BLUE
87 65432 1
A3
4321
A1
54 321
A4
WHITE
WHITE
WHITE
WHITE
WHITE
BLUE
BLUE
BLUE
BROWN
GREEN
VERSIONE
TN
VERSIONE
TFS
5 432 1
DK
TF
TL
PV TL
MD
A8
65 43 2 1
BROWN
BLUE
YEL/GREEN
BROWN
BLUE
YEL/GREEN
PS
PR
BROWN
E. ACC. 1
TEFLON RED
TEFLON RED
V2V1
E. ACC. 2
BLUE
BROWN
BLUE
YEL/GREEN
DISPLAY PCB
BROWN
SE
TA 1
BLACK
BLUE
YEL/GREEN
L1
N
L1
N
ALIMENTATION
230 V - 50 Hz
IG
54321
GND1
GND2
GND4
ROD
N
Y2
GND5
L1 EXT
SENSOR
Y1
A8
7654321
43217654
8
321
2 1
21
A6
A9
A3 A1 A2 A4
TA 2
EVZ
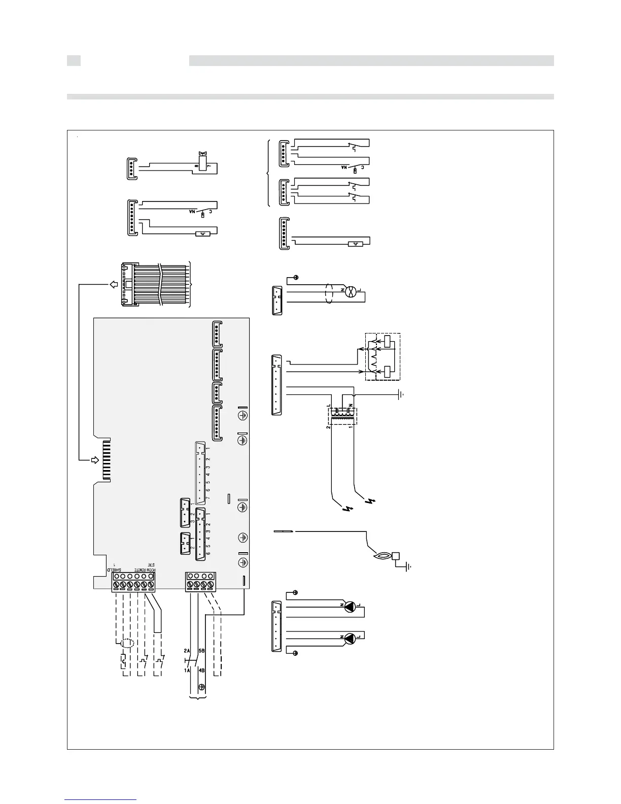
2.3 - ELECTRICAL WIRING
2.3.1 - ACTUAL CONNECTION DIAGRAM
KEY
A1…A8 = Utility connectors
ROD = Ionization electrode connection
on the main board
Y1 = Room thermostat and outer
sensor connectors
Y2 = Voltage connector
DK = Pressure switch for low water
level
E. RIV. = Ionization electrode
E.ACC1 = Ignition electrode
E.ACC2 = Ignition electrode
MD = Modulating coil
PR = Heating pump
PS = Sanitary pump
PV = Fan pressure switch (only fan
assisted version)
SE = Outer sensor (optional)
SS = D.H.W. temperature sensor
SR = C.H. temperature sensor
TA = Room thermostat (optional)
TF = Flue gas antispillage thermostat
(natural draught version)
TL = Limit thermostat
V = Fan (only fan assisted version)
VG = Gas valve
JP1 = Jumper for on/off or modulating
chronothermostat selection (see
page 22)
JP2 = Jumper for boiler version
selection (natural draught or fan
assisted)

Related product manuals