EasyManua.ls Logo

USSC APS1100B - Chimney Connection

USSC APS1100B
16 pages
Print Icon
To Next Page IconTo Next Page
To Next Page IconTo Next Page
To Previous Page IconTo Previous Page
To Previous Page IconTo Previous Page
Loading...
6
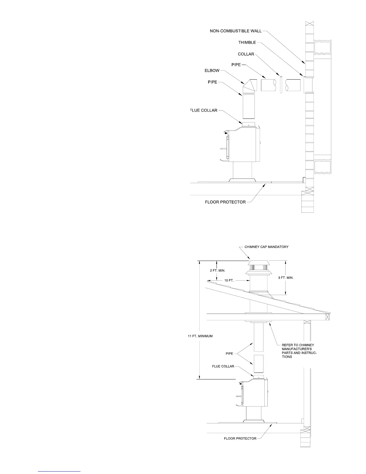
CHIMNEY CONNECTION
Two basic types of chimneys are approved for
use with solid fuel. Factory-built and ma-
sonry. Factory-built chimney must comply
with UL standard in the US.
Do not expect your stove to create draft. Draft
is not a function of the appliance. Draft is
purely a function of the chimney. Modern
stoves and furnaces are much more air-tight
and efficient than those of the past, and, there-
fore, require greater draft. A minimum of .05"
measured in water column (gauges to mea-
sure chimney draft are readily available at
stove shops and are economical to purchase
or rent) is required for proper drafting to pre-
vent back-puffing, smoke spillage, and to
maximize performance.
Chimneys perform two functions - one of which
is apparent: The chimney provides a means
for exhausting smoke and flue gases resulting
from combustion of the fuel. Secondarily,
though, the chimney provides "Draft" which
allows oxygen to be continuously introduced
into the appliance, so that proper combustion
is possible. As of April 1, 1987, all wood
heaters and furnaces manufactured by United
States Stove Company should be installed
using a factory-built chimney that meets the
"Type HT" requirement of UL 103 (when a
factory-built chimney is used).
A chimney connector shall not pass through
an attic, roof space, closet, floor, ceiling, or
similar concealed space. Where passage
through a wall or partition of combustible con-
struction is desired, the installation must con-
form with NFPA 211.
Fig. 8
Fig. 7

Related product manuals