EasyManua.ls Logo

Vaillant 824/2 E - Page 51

Vaillant 824/2 E
98 pages
Print Icon
To Next Page IconTo Next Page
To Next Page IconTo Next Page
To Previous Page IconTo Previous Page
To Previous Page IconTo Previous Page
Loading...
Supplied By www.heating spares.co Tel. 0161 620 6677
Diagrams 11
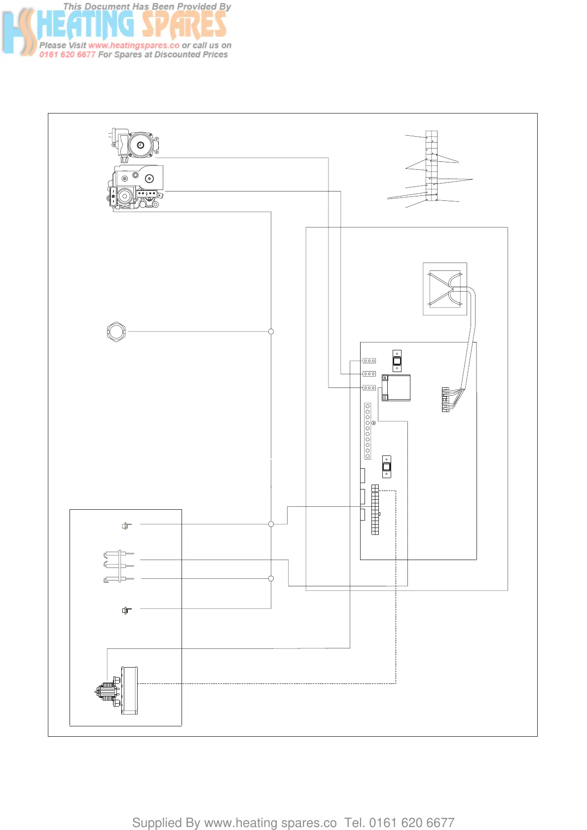
Instructions for Installation and Servicing turboMAX plus and thermoCOMPACT R1 51
Wiring diagram: thermoCOMPACT 615/2 E, 620/2 E, 624/2 E, 628/2 E, 637 E
Fig. 11.4: Wiring diagram VU
Switchgear cabinet
U100
X3
T 2
= F1
T 1,25
= F3
X2
X2
X1
24
23
1
12
13
14
15
16
17
18
19
20
21
22
2
3
4
5
6
7
8
9
10
11
X2
Pressure sensor
NTC
earth
Ionisation
electrode
Coding resistor
NTC flow
NTC return
Lifting magnet
24
23
1
12
13
14
15
16
17
18
19
20
21
22
2
3
4
5
6
7
8
9
10
11
Fan unit
Ignition
electrodes
Gas valveAir pressure switch
Ionisation
electrode
Pump
NTC flow
NTC return
X8X4 (VUV)
X12
X14 X13
79 L 48N35
X7 Accessories
12
EV1
EV2
34
4
3
2
1
X20
Bridge
(637 E only)

Table of Contents

Related product manuals