EasyManua.ls Logo

Vanderbilt SPCE652.100 - Seismic Sensor Testing; Manual and Automatic Test Process; Automatically Testing Sensors

Vanderbilt SPCE652.100
402 pages
Print Icon
To Next Page IconTo Next Page
To Next Page IconTo Next Page
To Previous Page IconTo Previous Page
To Previous Page IconTo Previous Page
Loading...
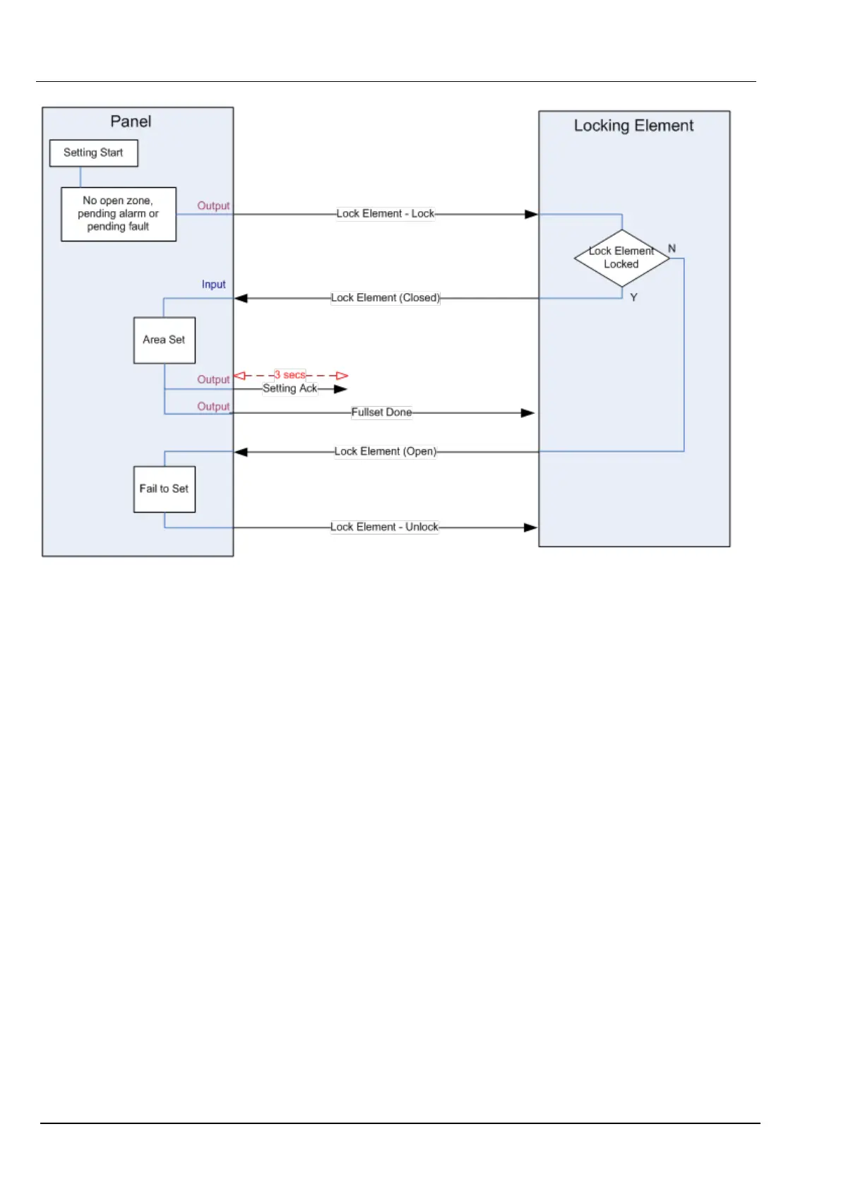
The configuration requirements for the lock element are as follows:
l Outputs:
Lock Element Lock
Lock Element Unlock
l Inputs
Lock Element
SPC4xxx/5xxx/6xxx Installation & Configuration Manual Blocking Lock Operation
© Vanderbilt 2018 360 A6V10276959-d
11.2018

Table of Contents

Related product manuals