EasyManua.ls Logo

Varian ProStar - Page 14

Default Icon
46 pages
Print Icon
To Next Page IconTo Next Page
To Next Page IconTo Next Page
To Previous Page IconTo Previous Page
To Previous Page IconTo Previous Page
Loading...
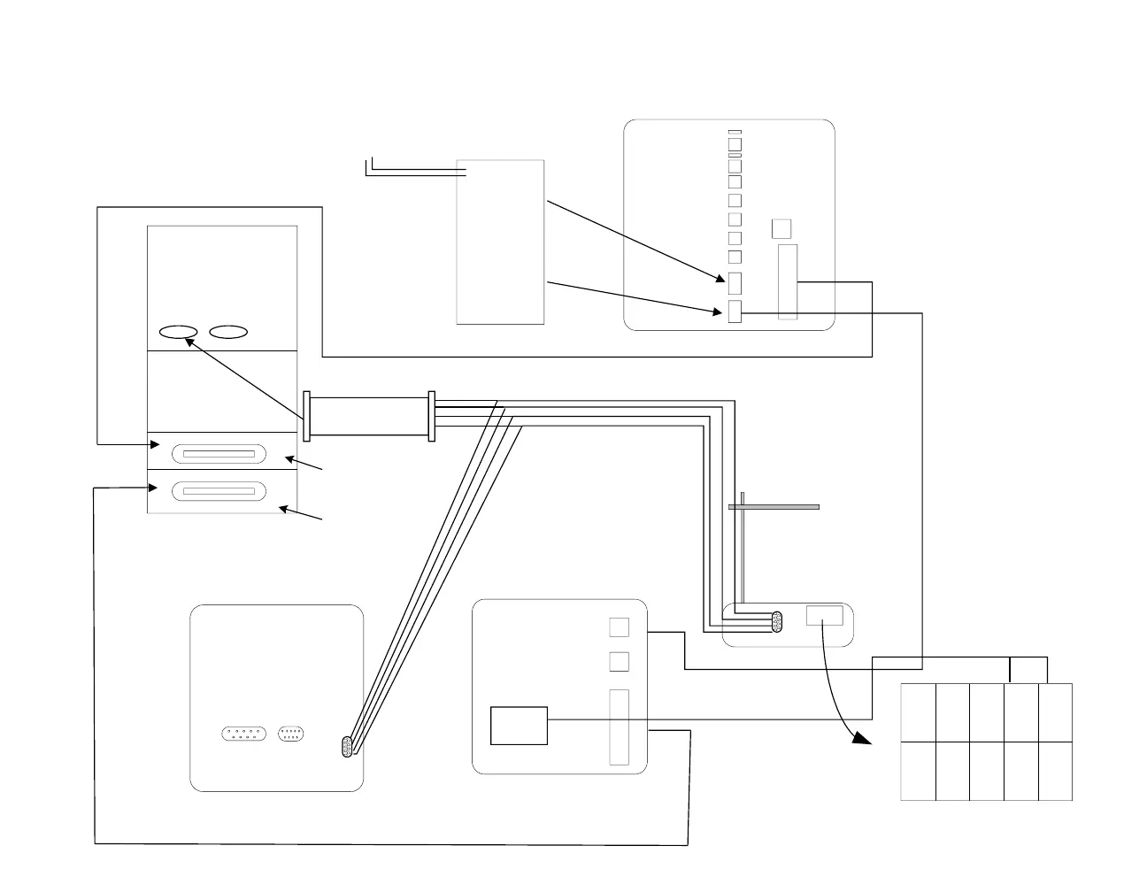
serial communication ribbon
INJECT
ADVANCE
PEAK
A-GND
ANALOG
RACK
EVT MARK
+13VDC
GND
CHASSIS
OUTPUTS INPUTS
1 2 3 4 5
ProStar 701
comm1
comm2
03-935462-91
CPU
P1 cable P2 cable
Connected to GPIB
slot in the CPU using
cable P/N 81-
839700-00
1v 10V (switch)
1mV 10mV (switch)
Data system
output 2AUFS
Chart recorder
Output
Peak sensing relay
Device Address
Relay 1
Relay 2
Relay 3
Relay 4
J9
J10
Syn Signal
connect to comm1
or comm2
Start In -
Start In +
Ready In -
Ready In +
Fault In -
Fault In +
Gnd
Gnd
J9
Start Out -
Start Out +
Ready Out -
Ready Out +
Fault Out -
Fault Out +
Ready In enable
+5V
J10
GPIB cable
P/N 81-839700-00
Position sensing
switch of Rheodyne
manual injector is
connected to Start In
GPIB Interface 1 at
address 0
GPIB Interface 2 at
address 1
D-line
Connectors use
cable p/n
0393571701
Analog I/O board
p/n 0393592191
ProStar 230 Pump
Star WS Control of ProStar 230 Pump,
330 PDA Detector, 410 AutoSampler
and 701 Fraction Collector
ProStar 410
AutoSampler
ProStar 330
14

Related product manuals