EasyManua.ls Logo

Varian ProStar - Page 17

Default Icon
46 pages
Print Icon
To Next Page IconTo Next Page
To Next Page IconTo Next Page
To Previous Page IconTo Previous Page
To Previous Page IconTo Previous Page
Loading...
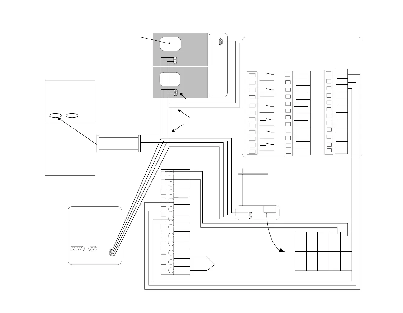
9-Pin connectors
serial communication
ribbon
REC HI
REC
LOW
REC
GRD
INT HI
INIT
LOW
INIT
GRD
EXT
WAVE HI
EXT WAVE
LOW
LAMP
ON/OFF
AUTO
ZERO
D GRD
EVENT
MARK
INJECT
ADVANCE
PEAK
A-GND
ANALOG
RACK
EVT MARK
+13VDC
GND
CHASSIS
OUTPUTS INPUTS
1 2 3 4 5
PN R007200141
Pro Star 320 UV
Detector Back Plate
ProStar 701
comm1
comm2
03-935462-91
CPU
P1 cable P2 cable
ProStar 410
AutoSampler
To Contact 2 of SD-1
back connector
-
ProStar SD-1
Pumps
connected to
comm1 or
comm2
Back Connector
TB 3
RELAY PUTPUT
TB 2
DIGITAL INPUT
TB1
ANALOG
AUX
+5V
STOP
D GRD
HOLD
D GRD
TRANSFER
D GRD
INJECT
D GRD
MARK
D GRD
CHASSIS
GRD
ANALOG
OUT GRD
INTGR 1
HI
INTGR 1
LOW
INTGR 1
GRD
ANALOG
OUT
INTGR 2
HI
INTGR 2
LOW
INTGR 2
GRD
CHASSIS
GRD
CHASSIS
S GRD
CHASSIS
GRD
CHASSIS
GRD
500 CVM
Back connectors for SD-1
(To internal CIM)
Star WS Control of
PrepStar SD-1 Pumps,
500 CMV, 320 UV Detector,
and 410 AutoSampler
17

Related product manuals