EasyManua.ls Logo

Varian ProStar - Page 23

Default Icon
46 pages
Print Icon
To Next Page IconTo Next Page
To Next Page IconTo Next Page
To Previous Page IconTo Previous Page
To Previous Page IconTo Previous Page
Loading...
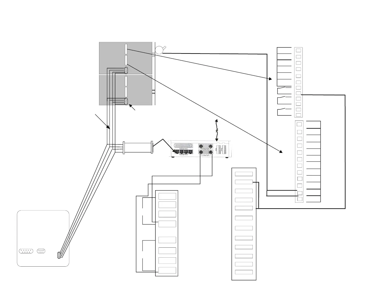
9-Pin connectors
serial communication ribbon
7725i
03-935462-91
ProStar 410 AutoSampler
ProStar 210/215 Pumps
STOP
GND
RUN /
START
GND
GND
GND
ZERO
.01 V F /S
.10 V F /S
1.0 V F /S
ANALOG
GND
CH .1
P1 cable P2 cable
800 MIB
Analog cable to 800MIB
0390793802
03-907938-14
GND
NOT
READY
COMM
N.C.
N.O.
.01 V F /S
.10 V F /S
1.0 V F /S
ANALOG
GND
CH .2
ProStar 345 Back Plate
3
1
2
ANALOG
OUT GRD
INTGR 1
HI
INTGR 1
LOW
INTGR 1
GRD
CHASSIS
GRD
ANALOG
OUT
AUX
+5V
AUX
GND
STOP
D GRD
HOLD
D GRD
TRANSFER
D GRD
INJECT
D GRD
MARK
D GRD
Galaxie CDS Control through 800 MIB of
ProStar 210/218 Pumps, 345 UV Detector,
and 410 AutoSampler
Network
23

Related product manuals